Build A Configurable Inventory Level Tracking System
2022-11-23 | By Maker.io Staff
License: See Original Project Wireless
For this project, we start with a simple idea: imagine having a wireless system that can track the number of times a product has been selected from a storage bin. The system will display the selected product on a dashboard and store the selection in a data file. The data file can be imported into a SQL database, whereby the specific product information can be filtered for further analysis.
If this sounds interesting, make sure to read on! We have the parts list, schematics, and step-by-step processes you need to follow along and make this project for yourself!
The System Components
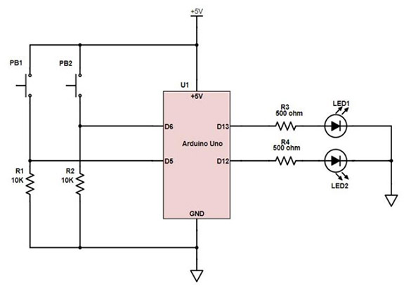
Our inventory system is made up of several components: an Arduino Uno, a Raspberry Pi, and a few discrete components. The inventory pad controller is built using an Arduino Uno, two normally open (N.O) tactile pushbutton switches, four resistors, and two LEDs. There are two 10KΩ resistors wired to the momentary N.O tactile pushbutton switches that provide a low-level user interface (UI) for the customer to interact with. Each button represents an item the customer has selected, which allows the inventory system to track products being removed. There are two LED circuits consisting of a 220-500Ω series limiting resistor wired to the optoelectronic indicator component. When the customer presses the pushbutton switch, the appropriate LED lights up.
The Inventory Pad Controller Conceptual Diagram
These four discrete electronic components are wired to the Arduino Uno, thus completing the inventory pad controller. The parts list to build the controller can be found here!
The Inventory Pad Controller solderless breadboard prototype electrical wiring diagram
The Inventory Pad Controller electronic circuit schematic diagram
A Raspberry Pi is the wireless gateway for accessing the Node-RED editor. If you are not familiar with Node-RED, this article is a great place to start learning about low-code event-driven programming environments. To allow the inventory pad controller to communicate with the Raspberry Pi, both embedded platforms will connect to each other using a USB cable.
Attachment of the Raspberry Pi and the Arduino Uno
Firmata Software
With the two boards attached, we have to install communication software on the Arduino Uno. Firmata software is a generic protocol for communicating with microcontrollers. The firmata software is based on Musical Instrument Digital Interface (MIDI). The command and data bytes establish reading and writing data from sensors and switches. You can install the software to the Arduino Uno through a basic upload to the microcontroller prototyping platform, using the Raspberry Pi as the host computer for the Arduino Uno IDE software.
Upload the Standard Firmata software to the USB attached Arduino Uno
Building the Configurable Inventory Total Event System Dashboard
With the Standard Firmata software installed on the Arduino, you can build the Node-RED dashboard for the inventory system. The first step is to have the dashboard node available within your node palette. (Check out our article on how to install and set up a test dashboard—it’s a must-read if you haven’t done this before!).
To build the inventory system dashboard, you’ll need to construct a Node-RED network flow diagram. The network flow diagram will allow the inventory pad controller’s pushbutton switches to be read, letting message payloads be passed among the connected nodes. The two message payloads to be passed within the Node-RED networks are hot dogs and hamburgers, and peanut butter and jelly. These product items represent items 1 and 2, respectively, in the system. The image below shows what this can look like.
The Node-RED Configurable Inventory Total Event System network
By double-clicking on each node, you can adjust each data parameter to pass the appropriate message payload. See below for the Arduino Uno digital pins 5 and 13, configured for input and output operations.
Configuring Pin 5 as a digital input pin
Configuring Pin 13 as a digital output pin
The next node to configure is the trigger. Upon the trigger being activated by Pin 5 node, the appropriate item will be displayed on the dashboard. The selected item msg.payload will be displayed on the dashboard for one second. After the one-second trigger delay has expired, a No inventory pulled message is displayed on the dashboard.
Trigger node configuration
The text node receives the trigger hot dogs and hamburgers and peanut butter and jelly msg.payloads and transmits them as strings to the write file node. The only configuration required is the establishment of a group to manage the dashboard nodes.
Item 1 text data node configuration
The write file node records all the selected item transactions and places them in a comma-separated variable (.CSV) file format. In addition, an ASCII text file is created for capturing the selection item transactions. Each node provides the path for storing aggregated data of the inventory pad controller item selection. The configurations for each of these nodes are shown next.
Write .CSV file node configuration
Write text file node configuration
The group and the dashboard node elements are established within Node-RED’s layout section. This section allows the UI dashboard to be configured for human interaction. (If you want ideas on different UIs, make sure to read this article!) Upon configuring the group and node elements, the following dashboard design will be visible in a new UI web browser after deploying the flow diagram:
The completed Configurable Inventory Total Event System dashboard
When making an item selection using the inventory pad controller, the selected products will be displayed within the Node-RED dashboard:
Selected product items populated within the Node-RED dashboard
SQLite Database
The Configurable Inventory Total Event System .CSV file collects all item selection transactions made with the inventory pad controller. The SQLite software can be used to filter specific data parameters for further analysis. In the case of this prototype inventory system, you can use SQLite to determine the number of times a specific item has been selected. Most SQLite software allows importing a database (.DB) or .CSV file to achieve such an analysis task. DB Browser for SQLite is one software package that allows importing these files for further analysis. In the example provided, the number of times the selection of peanut butter and jelly was chosen is illustrated next.
Figure 15. Determining the total count of peanut butter and jelly selected in DB Browser software.
Summary
This project illustrated how easy it is to make a prototype inventory system using an off-the-shelf embedded single-board computer, a microcontroller platform, and a few discrete electronic components. The configurable inventory total event system’s IoT design was developed using the Node-RED web editor. Although the system uses digital switches for tracking product selection, M5Stack Core 1 and 2 controllers can easily be integrated to provide aesthetically appealing UIs for human interaction and engagement. Watch this short video to see the Configurable Inventory Total Event System in action!

