Einfachere Entwicklung von sicheren, netzgespeisten, intelligenten Geräten mit stromsparenden Multiprotokoll-Wireless-SoCs
Zur Verfügung gestellt von Nordamerikanische Fachredakteure von DigiKey
2026-02-04
IoT-Geräte (IoT: Internet of Things) für intelligente Beleuchtung und Gebäudeautomatisierung entwickeln sich schnell von einfachen Steuerungsknoten zu funktionsreichen, vernetzten Systemen, die höhere Rechenanforderungen, robuste Sicherheit und eine verbesserte Funkfrequenzleistung unterstützen müssen. Die Entwickler dieser Geräte stehen zunehmend unter dem Druck, verschiedene Anforderungen wie Multiprotokoll-Verbindungen, moderne Sicherheitsfunktionen und Energieeffizienz unter einen Hut zu bringen und gleichzeitig die Stücklistenkosten und die Systemkomplexität zu minimieren. Benötigt werden moderne drahtlose SoC-Komponenten (SoC: System-on-Chip), die den neuen IoT-Anforderungen entsprechen.
In diesem Artikel werden die Herausforderungen beschrieben, denen sich Entwickler von neuen IoT-Geräten und -Systemen gegenübersehen. Anschließend wird gezeigt, wie die nächste Generation der drahtlosen IoT-SoCs von Silicon Labs diesen Herausforderungen durch eine Ultra-Low-Power-Architektur begegnen kann, die einen Hochleistungsprozessor mit mehreren spezialisierten Subsystemen kombiniert.
Wie unterschiedliche Anforderungen den Übergang zu höherer Integration vorantreiben
Von netzbetriebenen intelligenten Geräten, die in Anwendungen wie LED-Beleuchtung, intelligenten Steckern und Schaltern eingesetzt werden, wird zunehmend erwartet, dass sie in kürzeren Entwicklungszyklen eine größere Funktionalität bieten. Die Entwickler dieser Geräte sehen sich mit hohen Anforderungen an die Integration höherer Verarbeitungsleistung, mehrerer drahtloser Standards und robuster Sicherheit konfrontiert, wobei gleichzeitig enge Stücklistenvorgaben und ein vorhersehbares Verhalten in ständig aktiven Umgebungen einzuhalten sind.
Die Komplexität der drahtlosen Vernetzung verstärkt diesen Druck noch. Bluetooth Low Energy (BLE), Zigbee, Thread und Matter existieren zunehmend nebeneinander und erschweren Lösungen, die auf einzelnen Protokollen oder Multi-Chip-Architekturen basieren. Die Unterstützung mehrerer heterogener Protokolle durch externe Komponenten kann die Entwicklung verlangsamen und zu Ineffizienzen führen. Infolgedessen hat sich das IoT-Design in Richtung monolithischer Wireless-SoCs verlagert, wie z. B. die Wireless-SoCs SiMG301/SiBG301 der Serie 3 von Silicon Labs (Abbildung 1), die Anwendungsverarbeitung, Sicherheitsfunktionen und Funkbetrieb in einer einzigen Komponente vereinen.
Abbildung 1: Moderne drahtlose IoT-SoCs integrieren den gesamten Funktionsstapel und ermöglichen so eine höhere Designeffizienz im Vergleich zu früheren Multi-Chip-Lösungen. (Bildquelle: Silicon Labs)
Diese SoCs ermöglichen es Entwicklern, effektiver auf die sich schnell ändernden Anforderungen für intelligente Geräte zu reagieren, und bieten eine fortschrittliche Architektur, die hohe Performance, robuste Sicherheit und flexible Vernetzung bietet.
Integrierte Architektur für die vielfältigen Anforderungen neuer IoT-Anwendungen
Die Familie SixG301 umfasst alle Funktionen, die für netzbetriebene intelligente Geräte erforderlich sind. Um den immer komplexeren Rechenanforderungen gerecht zu werden, basieren die SixG301-SoCs auf einem 150 Megahertz (MHz) schnellen Cortex-M33-Prozessorkern von Arm mit Instruktionen zur digitalen Signalverarbeitung (DSP) und einer Gleitkommaeinheit (FPU) (Abbildung 2). Das Prozessor-Subsystem kombiniert diesen Kern mit einem On-Chip-RAM (Random-Access-Memory), einem zugehörigen Flash-Speicher, einem DMA-Controller (Direct Memory Access) und Debug-Schnittstellen. Die Architektur vervollständigt ihre breite Unterstützung für intelligente Geräte mit speziellen Hardwareblöcken für Vernetzung, Sicherheit, Energiemanagement, Uhren, Timer und Peripheriekomponenten, einschließlich spezieller Funktionen für LED-Beleuchtung.
Abbildung 2: Die Wireless-SoC-Architektur SixG301 konsolidiert Anwendungsverarbeitung, drahtlose Vernetzung und Sicherheit, um skalierbare Performance und reduzierte Systemkomplexität in netzbetriebenen intelligenten Geräten zu bieten. (Bildquelle: Silicon Labs)
Für Entwickler bietet die Familie SixG301 eine skalierbare Lösung, die eine breite Palette von Anforderungen erfüllt. Für Designs intelligenter Geräte, die auf Bluetooth-Vernetzung abzielen, unterstützt die Bluetooth-SoC-Serie SiBG301 BLE, Bluetooth-Mesh und proprietäre 2,4-GHz-Anwendungen. Die Multiprotokoll-SoC-Serie SiMG301 unterstützt dieselben Bluetooth-Optionen und bietet zusätzlich Unterstützung für die physikalischen (PHY) und MAC-Schichten (Media Access Control) des IEEE 802.15.4 für drahtlose Netzwerke mit niedriger Datenrate, einschließlich Zigbee, Matter over Thread und OpenThread. Innerhalb jeder Familie bieten die einzelnen Mitglieder zusätzliche Konfigurationsoptionen mit bis zu 512 Kilobyte (KByte) RAM und bis zu 4 Megabyte (MByte) sicherem XIP-QSPI-Flash (XIP: Execute-in-Place, QSPI: Quad Serial Peripheral Interface). Unabhängig von der Konfigurationsoption verfügen alle Mitglieder der SoC-Familie SixG301 über die gleichen Fähigkeiten, die für IoT-Geräte der nächsten Generation erforderlich sind.
Moderne IoT-Anwendungen sind auf eine robuste Vernetzung angewiesen, und die SixG301-Familie ist so konzipiert, dass sie selbst in den dichten, störungsanfälligen Umgebungen, die für diese Anwendungen typisch sind, zuverlässig funktioniert. Das LPW-Funkelement (LPW: Low-Power-Wireless) der Familie (Abbildung 3) integriert einen Funkprozessorkern, RAM sowie dedizierte Sende- und Empfangssignalpfade und stellt damit ein komplettes Netzwerksubsystem dar.
Abbildung 3: Das integrierte LPW-Radio-Subsystem des SoC SixG301 unterstützt robuste Vernetzung durch dedizierte Sende- und Empfangspfade. (Bildquelle: Silicon Labs)
Das LPW-Subsystem ist so konzipiert, dass es die für eine zuverlässige Verbindung erforderliche Sendeleistung und Empfängerempfindlichkeit bereitstellt. Das Subsystem unterstützt eine Ausgangsleistung von bis zu +10 Dezibel (dB), bezogen auf 1 Milliwatt (mW) (dBm), und ermöglicht so zuverlässige Verbindungsmargen in leitungsgespeisten Installationen, bei denen die Platzierung der Antennen und die Gehäuseeinschränkungen eine Herausforderung darstellen können. Auf der Empfangsseite bietet das Funkgerät die erforderliche Empfindlichkeit für Bluetooth-zentrierte und Multiprotokoll-IoT-Designs. Bei einer GFSK-Modulation (Gaussian Frequency Shift Keying) von 125 Kilobit pro Sekunde (kbit/s), die bei Bluetooth/BLE auf allen SixG301-Geräten verwendet wird, beträgt die Empfangsempfindlichkeit -106,8 dBm. Für die in 802.15.4 auf SiMG301-Komponenten verwendete O-QPSK-Modulation (Offset Quadrature Phase Shift Keying) mit 250 kbit/s beträgt die Empfangsempfindlichkeit -106,3 dBm.
Unermüdliches Streben nach Sicherheit und Energieeffizienz
Flexible drahtlose Netzwerkoptionen sind für moderne IoT-Anwendungen von grundlegender Bedeutung. Die Sicherheit dieser Verbindungen und IoT-Komponenten hängt jedoch von der unermüdlichen Suche nach robusten hardwarebasierten Sicherheitsfunktionen ab. SixG301-Komponenten verfügen über eine hardwarebasierte Sicherheitsarchitektur, die auf Silicon Labs „Secure Vault High“ basiert, der höchsten Stufe der mehrstufigen „Secure Vault“-Sicherheitstechnologie des Unternehmens. Sie sind nach PSA Certified Level 4 zertifiziert, der höchsten Stufe des Zertifizierungsrahmens der Platform Security Architecture. Um diese Zertifizierung zu erhalten, muss eine Komponente einen robusten Schutz gegen ausgeklügelte Software- und Hardware-Angriffe bieten, einschließlich skalierbarer Seitenkanal- und Fault-Injection-Angriffe, die alle in der Stufe Secure Vault High enthalten sind.
Diese Sicherheitsarchitektur schafft eine Hardware-Vertrauenswurzel (Root of Trust, RoT) unter Verwendung einer dedizierten Sicherheits-Engine mit eigenem Prozessor, wodurch kryptografische Funktionen und sensible Daten vom Hauptanwendungskern des Cortex-M33 isoliert werden. Diese Isolierung gewährleistet, dass selbst bei einer Beeinträchtigung der Anwendungssoftware die kryptografischen Schlüssel und sicherheitskritischen Vorgänge geschützt bleiben. Arm TrustZone sorgt für eine Trennung zwischen sicherer und unsicherer Code-Ausführung auf Hardware-Ebene, während die sichere Schlüsselverwaltung die PUF-Technologie (Physical Unclonable Function) nutzt, um beim Einschalten einen eindeutigen Schlüssel zu erzeugen. Um sicherzustellen, dass dieser Schlüssel nicht extrahiert oder anderweitig geklont werden kann, ist er nur für das Verschlüsselungsmodul sichtbar und bleibt nur so lange erhalten, bis die Komponente ausgeschaltet wird.
Sicheres Booten mit RoT und Secure Loader (RTSL) stellt sicher, dass nur authentifizierte Firmware ausgeführt werden kann, während authentifiziertes Execute-in-Place (AXiP) diesen Schutz auf die Verifizierung von Laufzeitcode ausweitet. Ein autonomer Hardware-Kryptobeschleuniger entlastet den Hauptprozessor von Verschlüsselungen und Protokollen. Zusammen mit den Penetrationsschutzfunktionen des SixG301 helfen diese Funktionen Entwicklern bei der Entwicklung sicherer, leistungsstarker Geräte, die Firmware-Updates authentifizieren, Anmeldeinformationen schützen und das Vertrauen in IoT-Anwendungen aufrechterhalten.
Das Energiemanagement zur Minimierung des Stromverbrauchs spielt eine ebenso wichtige Rolle bei der Unterstützung des netzbetriebenen Dauerbetriebs. Zusammen mit dem Takt- und Peripherie-Power-Gating bieten die SixG301-Bausteine mehrere Ausführungsmodi, die es den Entwicklern ermöglichen, Leistung und Stromverbrauch dynamisch auszugleichen. Im aktiven Modus (EM0) führt der Host-Prozessor Code mit allen verfügbaren Peripheriegeräten und Oszillatorquellen aus und verbraucht dabei typischerweise 47 Mikroampere pro Megahertz (µA/MHz) bei 150 MHz in einer While-Schleife bzw. 62 µA/MHz bei CoreMark. Im Ruhemodus (EM1) bleiben alle Peripheriekomponenten verfügbar, während der Prozessor inaktiv bleibt, aber bereit ist, bei Systemereignissen schnell aufzuwachen. In diesem Modus sinkt der typische Verbrauch auf 33 µA/MHz oder weniger, je nach Taktkonfiguration.
Für Zeiten, in denen nur minimale Aktivität erforderlich ist, schaltet der Abschaltmodus (EM4) den größten Teil des Geräts ab und reduziert den Verbrauch auf nur 0,26 µA ohne den Backup-Echtzeitzähler (BURTC) oder 0,75 µA mit BURTC, der von einem Niederfrequenzoszillator betrieben wird.
Durch die Verwendung dieser Modi zusammen mit flexiblem Clocking und Peripherie-Gating können Entwickler das für ihre Anwendungen erforderliche Gleichgewicht zwischen Stromverbrauch und Performance erreichen.
Integrierte analoge Funktionen vereinfachen das Design von intelligenten Beleuchtungsgeräten
Neben der Funktionalität, die zunehmend in einer breiten Klasse von IoT-Anwendungen benötigt wird, integrieren SixG301-Bausteine analoge und stromsparende Funktionen, die speziell für intelligente Beleuchtungsanwendungen geeignet sind. Das On-Chip-LED-Pre-Driver-Subsystem (LEDDRV) (Abbildung 4) wurde entwickelt, um eine energieeffiziente Lösung für einfarbige und abstimmbare weiße LED-Lampen zu bieten. Es integriert eine Ladungspumpe und zwei Kanäle von Gate-Treibern, um Feldeffekttransistoren (FETs) direkt mit Strom zu versorgen und ersetzt damit dedizierte Treiberchips zur Steuerung von warmweißen und kaltweißen LED-Ketten.
Abbildung 4: Das LEDDRV-Subsystem bietet alle Funktionen, die für eine effiziente LED-Stromregelung erforderlich sind. (Bildquelle: Silicon Labs)
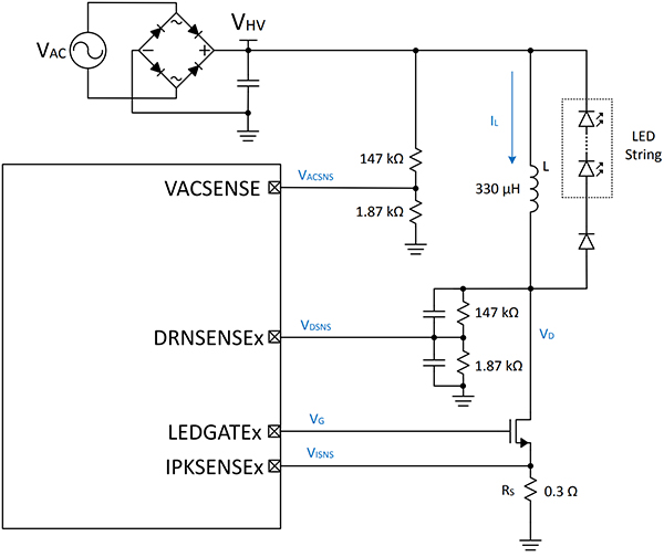
Die LEDDRV-Peripheriekomponente liefert Steuersignale und Überwachungsfunktionen, einschließlich Stromüberwachung und Überstromschutz, und vereinfacht so die LED-Stromregelung. In einer typischen Einkanal-LED-Beleuchtungsanwendung beispielsweise verbindet der Entwickler den LEDDRV-Ausgang einfach mit einem externen Leistungs-FET, der die LED-Kette ansteuert (Abbildung 5), und verwendet Allzweck-Eingangs-/Ausgangs-Ports (GPIO) zur Erfassung von Wechselspannung, Drain-Spannung und Spitzenstrom.
Abbildung 5: Die integrierte LEDDRV-Peripheriekomponente ist mit externen Leistungs-FETs und Messschaltungen verbunden, um den LED-Strom in Anwendungen mit abstimmbarer weißer Beleuchtung zu regeln. (Bildquelle: Silicon Labs)
Für die Softwaresteuerung ist der Prozessor mit dem LEDDRV-Block über zwei PWM-Kanäle (Pulsweitenmodulation) verbunden, die von Timer-Blöcken generiert werden und präzises Dimmen und Mischen von Farbtemperaturen ermöglichen. Dieser Ansatz ermöglicht es Entwicklern, über die Firmware sanfte Dimmkurven und Übergänge von warmem zu kühlem Weiß zu implementieren. Zum Schutz vor Übertemperaturbetrieb können Entwickler den LEDDRV-Block auch softwaregesteuert deaktivieren, und zwar auf der Grundlage von Messungen des integrierten Temperatursensors der Energiemanagementeinheit oder eines externen Sensors.
Der LEDDRV-Block unterstützt auch Dual-Driver- und Direct-Drive-Konfigurationen, so dass die Entwickler über die grundlegende Zweikanal-Konfiguration hinausgehen oder sich an verschiedene Leistungsstufen-Topologien anpassen können. Durch die Einbettung dieser beleuchtungsorientierten Funktionen direkt in den SoC erreichen SixG301-Bauteile eine engere Integration, niedrigere Stücklistenkosten und kompaktere Designs für netzgespeiste Beleuchtungssysteme.
Beschleunigung der Entwicklung mit Evaluierungs- und Prototyping-Ressourcen
Silicon Labs unterstützt die SixG301-Entwicklung mit Hardware- und Software-Ressourcen zur Beschleunigung von Evaluierung und Prototyping.
Das SixG301-Explorerkit (SIXG301-EK2719A) (Abbildung 6) ist eine USB-betriebene Entwicklungsplattform, die Entwicklern einen kompakten, kostengünstigen Einstieg ermöglicht. Das Board basiert auf einem SiMG301-Modul mit 4 MByte Flash und 512 KByte RAM und bietet Steckplätze und Anschlüsse für zusätzliche Sensoren und Peripheriekomponenten. Ein integrierter J-Link-Debugger mit virtuellem COM-Port und Packet-Trace-Schnittstelle ermöglicht es Entwicklern, Firmware-Entwicklung und Funkauswertung ohne zusätzliche Geräte durchzuführen.
Abbildung 6: Das SIXG301-EK2719A bietet eine kompakte, USB-betriebene Entwicklungsplattform mit Anschlüssen und einem integrierten J-Link-Debugger für schnelles Prototyping. (Bildquelle: Silicon Labs)
Das SixG301-Flash-Pro-Kit (SIXG301-PK6037A) (Abbildung 7) kombiniert die BRD4002A-Wireless-Pro-Kit-Hauptplatine SI-MB4002A mit einem Plug-in-Funkboard SIXG301-RB4407A mit 4 MByte Flash oder einem Plug-in-Funkboard SIXG301-RB4408A mit 8 MByte Flash für fortgeschrittene Entwicklung und detaillierte Leistungscharakterisierung. Die Hauptplatine bietet integriertes Debugging, moderne Energieüberwachung und ein umfassendes Peripherie-Breakout für Integrationstests auf Systemebene, während beide Plug-in-Funkboards ein SiMG301 mit 512 KByte RAM, ein Anpassungsnetzwerk und eine Leiterplattenantenne enthalten.
Abbildung 7: Das Flash-Pro-Kit SixG301 kombiniert eine funktionsreiche Hauptplatine mit einer steckbaren Funkplatine und Anschlüssen für Debugging und Leistungscharakterisierung. (Bildquelle: Silicon Labs)
Das SixG301-Explorer-Kit und das SixG301-Flash-Pro-Kit arbeiten beide mit der Entwicklungsumgebung Simplicity Studio von Silicon Labs, die Konfigurationsassistenten, Beispielprojekte und Zugang zum Simplicity Software Development Kit (SDK) bietet. Zusammen helfen diese Ressourcen den Entwicklern, effizient von der ersten Evaluierung über die Prototypenerstellung bis hin zu produktionsreifen Designs zu gelangen.
Fazit
Entwickler von netzbetriebenen intelligenten Geräten für LED-Beleuchtung, intelligente Steckverbinder und Schalter stehen zunehmend unter dem Druck, hohe Performance, Zuverlässigkeit, Multiprotokoll-Vernetzung, robuste Sicherheit und Energieeffizienz bei minimalen Kosten zu bieten. Die Wireless-SoCs SiMG301 und SiBG301 von Silicon Labs der nächsten Generation der Serie 3 sowie die dazugehörigen Entwicklungstools unterstützen diese Anforderungen und bieten eine skalierbare Grundlage für eine schnelle Entwicklung.
Haftungsausschluss: Die Meinungen, Überzeugungen und Standpunkte der verschiedenen Autoren und/oder Forumsteilnehmer dieser Website spiegeln nicht notwendigerweise die Meinungen, Überzeugungen und Standpunkte der DigiKey oder offiziellen Politik der DigiKey wider.


