HF über Lichtwellenleiter - Übertragung von HF-Signalen von wenigen Metern bis zu Kilometern mit Lichtwellenleitern
2026-01-14
In einer zunehmend vernetzten Welt stößt die Nachfrage nach Highspeed-Signalübertragungen mit hoher Kapazität an die Grenzen herkömmlicher koaxialer kabelbasierter Systeme. In letzter Zeit ist das Interesse an RFoF (Radio Frequency over Fiber = HF über Lichtwellenleiter), einer Technologie, die die verlustarmen Vorteile von Lichtwellenleitern mit hoher Bandbreite mit der Vielseitigkeit der HF-Kommunikation verbindet, ständig gewachsen (Abbildung 1). Durch die Übertragung von HF-Signalen über Lichtwellenleiter (auch Glasfaser genannt) ermöglichen RFoF-Systeme eine störungsfreie Signalübertragung über große Entfernungen in einer Vielzahl von Anwendungen - von Satellitenbodenstationen und abgesetzten Antennenanlagen bis hin zu 3G- bis 5G-Infrastrukturen und Verteidigungssystemen. Dieser Artikel befasst sich mit den Grundlagen der RFoF-Systementwicklung.
Abbildung 1: Hauptmerkmale von RFoF. (Bildquelle: NuPhotonics)
Über die ganze Distanz - Signalstärke
Koaxialkabel bieten je nach Kabelkonfiguration unterschiedliche Performance. Typische dielektrische SMA-Kabel bieten etwa 0,25 dB/m Einfügungsdämpfung (bei 2 GHz). Mit Luft gefüllte Kabel erzielen eine etwas bessere Leistung, sind aber deutlich teurer. Dieser hohe Verlust ist die treibende Kraft für die Verwendung von RFoF für Übertragungsdistanzen über 50 Meter. RFoF verwendet meist zwei Wellenlängen, 1310 nm und 1550 nm. Bei 1310 nm gehen etwa 0,35 dB/km des optischen Signals verloren, bei 1550 nm sind es nur 0,25 dB/km. Wie man sieht, ist dies drastisch niedriger als bei Koaxialkabeln.
DigiKey und NuPhotonics erleichtern die Beschaffung von Komponenten
DigiKey ist weltweit führend, wenn es darum geht, die Beschaffung von Schlüsselkomponenten zu erleichtern. DigiKey wird von Bastlern, Studenten, Fachleuten und großen Unternehmen genutzt. Als führendes Unternehmen in der Industrie für HF- und optoelektronische Komponenten war es nur logisch, dass NuPhotonics und DigiKey zusammenarbeiten, um die Industrie mit einfach zu verwendenden und leicht zugänglichen Komponenten zu versorgen (Abbildung 2).
Abbildung 2: 10G-PIN-Photodiode Pigtail FC/APC von NuPhotonics. (Bildquelle: NuPhotonics)
Es gibt einige handelsübliche Lösungen, die sich aber oft finanziell nicht rechnen. Dieser Artikel befasst sich mit dem Standarddesign, das es dem Anwender ermöglicht, mit NuPhotonics-Bauteilen kostengünstige Speziallösungen zu entwickeln. Die hier besprochenen Produkte und Lösungen sind bei DigiKey erhältlich und können einfach bestellt werden.
RFoF-Transmitterentwurf - 10G DFB-Laser
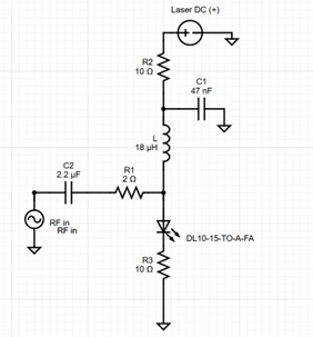
Der erste Teil der Entwicklung eines RFoF-Systems ist die Entwicklung des Transmitters. Bei der RFoF-Architektur wird ein datenübertragendes HF-Signal auf ein Lichtwellensignal aufgesetzt, bevor es über die optische Verbindung transportiert wird. Ein Laser mit verteilter Rückkopplung (DFB) kann direkt durch das HF-Signal moduliert werden, was ihn zu einer idealen Komponente für die Umwandlung des elektrischen HF-Signals in ein optisches Signal macht. Ein grundlegendes Diagramm ist in Abbildung 3 zu sehen. Da der Laser auf der Anodenseite vorgespannt ist, ist dies auch der Eingang für die HF-Frequenz. Aus Gründen der Systemsicherheit enthält die Schaltung einen Gleichstrom-Sperrkondensator (C2). Der Wert von C2 wird durch die gewünschte untere Grenzfrequenz fein abgestimmt. Der Widerstand R1 in der Schaltung dient der Impedanzanpassung des 10Ω-DFB-Lasers an ein 50Ω-System. Je höher der Wert von R1 ist, desto besser ist die Anpassung der Verbindung, reduziert jedoch auch die Einfügedämpfung der optischen Verbindung. Dies ermöglicht eine präzise Pegelsteuerung für die gewünschte Impedanzanpassung und Einfügungsdämpfung. Der Widerstand R2 in der Schaltung ist der Strombegrenzungswiderstand, der zur Begrenzung des Stroms für den Laser verwendet wird. Die Induktivität L dient als hochohmiger Pfad für das HF-Signal und gleichzeitig als Strompfad mit minimalem Widerstand für die DC-Vorspannung des Lasers. Der Kondensator C1 ist eine optionale Filterkapazität, die zum Herausfiltern von Stromversorgungsstörungen an der Vorspannung T verwendet wird.
Abbildung 3: 10G-DFB-Laser mit Bias-T- und Impedanzanpassung. (Bildquelle: NuPhotonics)
RFoF-Empfängerentwurf - 10G-PIN-Fotodiode
Das optische Licht in der Faser muss in ein elektrisches Signal umgewandelt werden, das besser nutzbar ist. Hierfür wird eine Fotodiode verwendet. Wenn Photonen mit ausreichender Energie auf die Diode treffen, entsteht ein Elektron-Loch-Paar. Dieser Mechanismus wird auch als innerer photoelektrischer Effekt bezeichnet. Diese Löcher bewegen sich zur Anode (+) und die Elektronen zur Kathode (-). Dieser Effekt erzeugt einen Fotostrom. Da es sich um eine Breitbandschaltung handelt, wird die Fotodiode in Sperrrichtung betrieben. Bei umgekehrter Vorspannung fließt der Strom durch die Fotodiode nur bei einfallendem Licht, wodurch ein Fotostrom entsteht. Dies hat auch den zusätzlichen Vorteil, dass die Linearität der Fotodiode erhöht wird. Die Reaktionszeit auf die Sperrvorspannung wird durch die Vergrößerung der Verarmungsschicht verkürzt. Diese größere Breite verringert die Sperrschichtkapazität und erhöht die Driftgeschwindigkeit der Ladungsträger in der Fotodiode. Die Durchlaufzeit der Träger wird verkürzt, was die Reaktionszeit verbessert.
Abbildung 4 zeigt die Grundschaltung für den Betrieb der Fotodiode. Zwischen der Photodiodenschaltung und der Laserschaltung sind Ähnlichkeiten zu erkennen. Kondensator C ist der Gleichstromsperrkondensator, der den HF-Anschluss schützt. Die Induktivität L stellt einen Gleichstrompfad mit niedriger Impedanz zur Erde dar und ermöglicht den Stromfluss vom DC-Bias-Pin zur Erde, da der DC-Blockierungskondensator C keinen direkten Pfad zur Erde zulässt. Die Komponenten R1 und C1 sind so gewählt, dass sie die Hochfrequenz-Impedanzanpassung verbessern.
Abbildung 4: 10G-PIN-Photodiode mit Bias-T- und Impedanzanpassung. (Bildquelle: NuPhotonics)
Platinenlayout - Überlegungen zum HF-Design
Das Design von Leiterplatten für HF-Anwendungen umfasst weit mehr als das Routing von Signalen und die Platzierung von Komponenten. Es ist eine Disziplin, in der das elektromagnetische Verhalten dominiert und kleine Layout-Entscheidungen über die Leistung entscheiden können. Um die gewünschte Leistung zu erzielen, müssen die Impedanzkontrolle und die Erdungsrückleitungen sorgfältig geprüft werden, um sicherzustellen, dass keine Resonanzen auftreten. Der erste Schritt besteht in der Auswahl eines Leiterplattenmaterials. In diesem Fall stellt ein dielektrisches Material mit einem εr ~ 3 und einem tan-δ <0,01 sicher, dass das HF-Signal nicht durch die dielektrischen Verluste der Leiterplatte gedämpft wird. Sobald ein Material ausgewählt ist, müssen die Leiterbahnen entworfen werden. Für das Design von HF-Leiterbahnen gibt es mehrere Ansätze. Es ist vorzuziehen, einen koplanaren Wellenleiter (CPW) zu verwenden, da dieser eine bessere Isolierung, eine bessere Eingrenzung des elektromagnetischen Feldes sowie kleinere Erdungsrückleitungen bietet, um minimale Resonanzen zu gewährleisten. In Abbildung 5 ist ein grundlegendes Schaltungslayout für die Schaltungen aus den Abbildungen 3 und 4 zu sehen. Es wurde ein CPW mit vielen Masse-VIAs verwendet, um minimale Rückwege für das HF-Signal zu gewährleisten. Das DKRed von DigiKey ist eine gute Option für schnell zu fertigende Leiterplatten, um mit dem Testen der Schaltung zu beginnen.
Abbildung 5: 10G-DFB-Laserplatine und 10G-PIN-Photodiodenplatine. (Bildquelle: NuPhotonics)
Platinenmontage
Der TO-56-Laser und die Fotodiode werden einfach direkt auf die Leiterplatte gelötet. Dadurch lassen sich die Komponenten von NuPhotonics leicht auf Standard-Leiterplatten einbauen und sind sowohl für Bastler als auch für professionelle Anwender eine gute Wahl. Abbildung 6 zeigt die montierten Leiterplatten aus Abbildung 5.
Abbildung 6: Zusammengebautes Photodioden- und Laserboard. (Bildquelle: NuPhotonics)
HF-Ergebnisse - RFoF-Link
Da die Komponenten auf den Leiterplatten montiert sind und mit SMA-Steckern einfach angeschlossen werden können, kann die Leistung der Geräte gemessen werden. Die HF-Tests wurden mit einem Vektor-Netzwerkanalysator durchgeführt. Bei den durchgeführten Tests werden insbesondere die S-Parameter S11 und S21 untersucht. S11 wird zeigen, wie gut der DFB-Laser angepasst ist. Bei 1550 nm handelt es sich um eine Komponente der 10Ω-Serie, so dass die Breitbandanpassung der Komponente eine Herausforderung darstellt. S21 ist der Verlust oder die Dämpfung, die in der Verbindung auftritt. Unter 0 dB S21 bedeutet, dass die Verbindung etwas Signal verliert, und über 0 dB verstärkt die Verbindung das HF-Eingangssignal. Abbildung 7A zeigt das den S21 der Verbindung, aus dem hervorgeht, dass das Gesamtsystem bis zu 3 GHz einen flachen Frequenzgang und eine 3-dB-Bandbreite von über 6 GHz aufweist. Die Abbildungen 7B und 7C zeigen die S11-Anpassung der Fotodiode bzw. des Lasers. Die Gesamtverstärkung der Verbindung beträgt -2 dB über das gesamte 6-GHz-Frequenzband. Die Ergebnisse zeigen, dass diese Methode ein einfacher Ansatz für die Übertragung von elektrischen Signalen über lange Strecken mit Glasfaserkabeln ist. Die Produkte von NuPhotonics bieten eine einfach zu montierende Lösung für die Leiterplattenmontage, die sowohl von Bastlern als auch von Industrieprofis in ihre Systeme integriert werden kann.
Abbildung 7A: Link S21 (dB) (Bildquelle: NuPhotonics)
Abbildung 7B: S11-Anpassung (dB) der Photodiode. (Bildquelle: NuPhotonics)
Abbildung 7C: S11-Anpassung (dB) des Lasers. (Bildquelle: NuPhotonics)
Fazit
Dieser Artikel zeigt, wie einfach das Design von RFoF-Links mit NuPhotonics-Produkten sein kann, die bei DigiKey für das Prototyping erhältlich sind. RFoF ermöglicht die nahtlose Integration von Hochfrequenzsystemen mit den verlustarmen, bandbreitenstarken und störungsresistenten Vorteilen von Glasfasern. Da drahtlose Netzwerke, Satellitenverbindungen und Verteidigungsanwendungen höhere Frequenzen, größere Bandbreiten und eine größere Reichweite erfordern, bietet RFoF eine skalierbare und zukunftssichere Lösung. Die laufende Forschung stellt sicher, dass Verbesserungen der Linearität, des Rauschverhaltens und der Kosteneffizienz Schlüsselfaktoren sind, um das volle Potenzial von 5G, 6G, fortschrittlichen Radar- und Kommunikationssystemen der nächsten Generation zu erschließen.
Haftungsausschluss: Die Meinungen, Überzeugungen und Standpunkte der verschiedenen Autoren und/oder Forumsteilnehmer dieser Website spiegeln nicht notwendigerweise die Meinungen, Überzeugungen und Standpunkte der DigiKey oder offiziellen Politik der DigiKey wider.

