Neuerungen bei LED-Treibern: die neuesten ICs und Module
Zur Verfügung gestellt von Electronic Products
2013-03-19
Die zunehmende Beliebtheit von SSL-Beleuchtungstechnik hat gleichzeitig zu einem Boom auf dem Markt für elektronische Komponenten zur Steuerung von LEDs in vielen verschiedenen Anwendungen geführt. Dies reicht von Glühlampen-Ersatzlösungen bis hin zur baulichen Beleuchtung, Straßenbeleuchtung usw. Aber diese neuen Treiber-ICs und Module können mehr als einfach nur die benötigte Energie für die LEDs bereitstellen. Einige Geräte verfügen über Zusatzfunktionen, die Ingenieure gern in Komplettlösungen für Beleuchtungssysteme einsetzen, z. B. Dimmer-Steuerung und Wärmeregulierung. In diesem Artikel werden wir einige der neuesten Treiber-ICs und Module für LEDs genauer untersuchen und auf die Möglichkeiten eingehen, die sie Designern bieten.
Dimmen über PWM
Betrachten wir einige repräsentative Produkte, die derzeit erhältlich sind, und welche Möglichkeiten sie Designern bieten. Wir beginnen mit Modulen von ROHM. Ein wichtiger Vorteil der modularen Technologie von ROHM ist die stabile Helligkeit. Der Eingangsstrom, der die LEDs versorgt, ist über einen großen Umgebungstemperaturbereich – die Abweichung des Ausgangsstroms beträgt nur 1 Prozent im Bereich von -20 bis 80 °C – sowie auch über den gesamten empfohlenen Ausgangsspannungsbereich (2,5 bis 12 V) stabil.
Das Treibermodul BP5843A von ROHM bietet eine hohe Effizienz und Präzision, erreicht wird das durch den Einsatz einer Stromdetektorschaltung zur Minimierung der Verluste. Die für die Schaltung erforderlichen Steuerkreise, Schaltelemente, Transformatoren und Konstantstromkreise sind in einem einzigen Modul untergebracht. Versorgungsschaltungen können dadurch mit nur wenigen externen Komponenten konfiguriert werden, was wiederum eine Minimierung des Designaufwands und eine größtmögliche Effizienz ermöglicht (Abbildung 1). Das Modul ist für verschiedene Anwendungen geeignet, u. a. für Downlights, Spotlights, Außenbeleuchtung usw.

Abbildung 1: Das Treibermodul BP5843A von ROHM kann 1-3 LEDs mit nur wenigen Zusatzkomponenten steuern. Nutzer stellen den Steuerstrom durch Auswahl von Widerstand R1 ein. (Mit Genehmigung von ROHM)
Das leichte Modul, das in einem kompakten 32,6 x 24,5 x 15,8 mm großen SIP-Gehäuse untergebracht ist, kann 1-3 LEDs mit 1 W mit einer Konstantstromausgabe von 250 bis 350 mA ansteuern, die mithilfe nur eines Widerstands eingestellt wird (Widerstand R1 in Abbildung 1). Das Modul BP5843 arbeitet mit einer Eingangsspannung von 113 bis 170 VDC, die leicht aus einer 120-VAC-Stromversorgung entnommen werden kann. Es bietet zudem eine hohe Effizienz von 85 Prozent. Der maximale Ausgang des Moduls beträgt 12 V.
Ein ähnlich ausgelegtes LED-Treibermodul von ROHM, das BP5845W, bietet die zusätzliche Fähigkeit, eine Dimmerfunktion von 0 bis 100 Prozent durch den Einsatz von Pulsbreitenmodulation (PWM) umzusetzen. Genau wie das BP5843A nutzt auch dieses Modul einen großen Eingangsspannungsbereich von 113 bis 170 VDC und kann mit dem gängigen Haushaltsstrom (80 bis 120 VAC) eingesetzt werden. Auch hier können Designer den Ausgangsstrom über einen externen Widerstand einstellen. Das BP5845W (Abbildung 2) kann jedoch 6-9 LEDs und damit das Dreifache des BP5843A steuern. Es bietet zudem eine durch den Nutzer regulierbare Konstantstromausgabe im Bereich von 198 bis 360 mA mit einer maximalen Ausgangsleistung von 13 W. Die Effizienz dieses Moduls beträgt 88 Prozent. Laut Empfehlung des Herstellers können diese Komponenten in Schreibtischlampen, linearer Beleuchtung, Straßenlampen usw. eingesetzt werden.

Abbildung 2: Das BP5845W von ROHM baut auf dem BP5843A auf und bietet durch Nutzung eines pulsbreitenmodulierten (PWM) Signals von einem Microcomputer-Chip zusätzlich eine Dimmerfunktion. In diesem Fall können Nutzer über R1 den Strom für bis zu 9 LEDs einstellen. (Mit Genehmigung von ROHM)
Das BP5845W beinhaltet zusätzlich einen Transformator. Damit wird die Zahl der erforderlichen externen Bauteile reduziert und die Stromversorgungskonfiguration vereinfacht. Das Modul ist in einem kompakten, leichten und platzsparenden Gehäuse mit einer Größe von 46 x 22,2 x 18,3 mm erhältlich. Eine Evaluierungskarte mit allen erforderlichen Komponenten ist verfügbar, um die Evaluierung des Produkts zu erleichtern. Der Nutzer muss lediglich Wechsel- oder Gleichspannung über die Eingangspins und schließlich die LEDs oder eine Ausgangslast anschließen.
Treiber-ICs für TRIAC-dimmbare Ersatzlampen
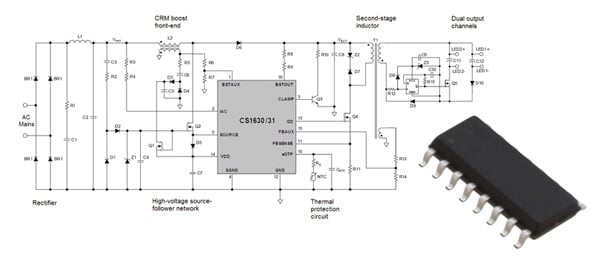
Zu den neueren Beispielen anspruchsvoller ICs für die Steuerung von LEDs gehören die CS1630 und die CS1631 von Cirrus Logic. Bei beiden handelt es sich um leistungsstarke Doppelkanal-LED-Treiber, die für den Einsatz in TRIAC-dimmbaren LED-Ersatzlampen und Beleuchtungskörpern mit hohem Farbwiedergabeindex (CRI) bestimmt sind. Der größte Unterschied zwischen diesen beiden Komponenten ist, dass die CS1630 für den Einsatz mit 120 VAC und die CS1631 für 240 VAC ausgelegt ist. Dank ihrer unternehmenseigenen Steuertechnologie sind sie mit digitalen Dimmern kompatibel. Sie enthalten zudem ein digitales Steuersystem für die korrelierte Farbtemperatur (CCT), wodurch die Mischung von Farben in 2-Kanal-LEDs möglich ist. Diese kompakten Komponenten – ein Gull-Wing-Gehäuse mit 16 Pins und den Abmessungen 9,90 x 6,00 x 1,75 mm – enthalten einen CRM-Aufwärtswandler (kritisches Leitvermögen), der die Leistungsfaktorkorrektur für eine verbesserte Dimmerkompatibilität mit einer primärseitig regulierten quasiresonanten zweiten Stufe umsetzt, die für isolierte oder nicht isolierte Topologien konfigurierbar ist. Über das digitale CCT-Steuerungssystem besteht die Möglichkeit zur Programmierung verschiedener Dimmungsprofile, z. B. CCT-Konstantdimmung oder Black-Body-Line-Dimmung. Die Komponenten optimieren die LED-Farbmischung durch Temperaturkompensierung des LED-Stroms mit einem externen NTC-Thermistor (Negative Temperature Coefficient). Die Komponenten bieten eine Register-Sperrfunktion zum Schutz vor möglichen unberechtigten Zugriffen auf proprietäre Register.
Im Schaltplan in Abbildung 3 wird der Einschaltstrom von einem externen Follower-Netz für Hochspannungsquellen, das zum Patent angemeldet wurde, an VDD gespeist. Diese Schaltung ist nicht nur für die Bereitstellung des Einschaltstroms von Bedeutung, sondern auch für die Gewährleistung der Kompatibilität mit digitalen Dimmern – sie sorgt dafür, dass VDD immer an der IC anliegt. Im stationären Betrieb führt eine zusätzliche Wicklung an der Aufwärtsspule für die rückwärtige Vorspannung der Source-Follower-Schaltung und versorgt die IC mit stabilem Betriebsstrom zur Verbesserung der Effizienz.

Abbildung 3: CS1630 und CS1631 von Cirrus Logic wurden für die Steuerung von Doppelkanal-LEDs mit verbesserter Farbsteuerung entwickelt. Der Chip kann direkt mit herkömmlichen TRIAC-Dimmern und mit digitalen Steuerelementen eingesetzt werden. (Mit Genehmigung von Cirrus Logic.)
Die gleichgerichtete Eingangsspannung wird als Strom, der am IAC-Pin ankommt, erkannt. Sie wird zudem für die Steuerung des adaptiven Algorithmus für die Dimmer-Kompatibilität und auch für die Extraktion der Phase der Eingangsspannung für die Ausgangsdimmungssteuerung verwendet. Im stationären Betrieb wird die externe Source-Follower-Schaltung an der Quelle in den CRM-Modus geschaltet, um die Eingangsspannung zu verstärken. Dadurch kann die Boost-Stufe einen guten Leistungsfaktor aufrechterhalten, Dimmer-Kompatibilität ermöglichen, Wellenstrom im Bulk-Kondensator reduzieren und eine regulierte Eingangsspannung an die zweite Stufe leiten.
Der Strom am Pin für die Erkennung des Boost-Ausgangs (BSTOUT) erfasst die Ausgangsspannung des CRM-Boost-Front-End. Die quasiresonante zweite Stufe wird mit primärseitiger Stromspitzenregelung umgesetzt, daher sind keine zusätzlichen Komponenten erforderlich, die Feedback von der Sekundärseite bereitstellen. Dies reduziert die Kosten und Komplexität von Systemen.
Die Spannung an einem externen, vom Nutzer bestimmten Widerstand (R11) wird über den Pin FBSENSE erkannt, um die Stromspitzen über die Spule der zweiten Stufe zu regeln. Die vordere und hintere Austastung am Pin FBSENSE verhindert eine fehlerhafte Auslösung. Über den Pin FBAUX wird die Entmagnetisierung der Spule in der zweiten Stufe erkannt, um so die quasiresonante Schaltung der Ausgangsstufe sicherzustellen.
Eine interne Stromquelle wird über eine Feedback-Schleife zur Regulierung einer konstanten Referenzspannung am Pin eOTP für Messungen am externen NTC-Thermistor verwendet. Der externe NTC ist mit Pin eOTP verbunden, um Thermoschutz für das System und einen Ausgleich der LED-Temperatur zu bieten. Der Ausgangsstrom des Systems wird stetig reduziert, wenn die Systemtemperatur einen programmierbaren Sollwert für die Temperatur erreicht. Wenn die Temperatur den vorgegebenen hohen Sollwert erreicht, wird die IC deaktiviert und schaltet nicht mehr.
CS1630 und CS1631 bieten damit eine anspruchsvolle Steuerung für LED-Beleuchtungssysteme, die mit neuen und bestehenden Dimmungssteuerungen arbeiten. Dies erfordert eine Vielzahl externer Komponenten.
Cirrus bietet zudem CS1610/11/12/13, digitale Einfachkanal-Steuerungs-ICs, die als Lösung für phasendimmbare Einfachkanal-SSL-Beleuchtung für den Markt für Glühlampen-Ersatzlösungen entwickelt wurden und eine hohe Effizienz und eine flackerfreie Leistung bieten. CS1610/11 wurde für die Steuerung einer quasiresonanten Flyback-Topologie entwickelt. CS1612/13 wurde für die Steuerung einer Buck-Technologie entwickelt. CS1610/12 und 1611/13 sind für Spannungen von 120 bzw. 230 VAC ausgelegt. Diese ICs enthalten zudem einen CRM-Boost-Wandler, der Leistungsfaktorkorrektur und Dimmer-Kompatibilität mit einem konstanten quasiresonanten Ausgangsstrom in der zweiten Stufe bietet.
Kernfunktionalität
Auf dem Markt sind zudem elektronische Komponenten verfügbar, die Designern die Umsetzung von Funktionen in Verbindung mit einem Kernelement ermöglichen, z. B. die BuckPuck LED-Leistungsmodule 3021/3023 von LEDdynamics. Diese für die Steuerung von LEDs entwickelten Treiber, die nach dem anliegenden Strom geregelt werden, sind für den Einsatz mit allen Arten ultraheller und leistungsstarker LED-Pakete und LED-Arrays bestimmt.
BuckPuck-LED-Treiber bieten eine hohe Effizienz und benötigen keine externen Strombegrenzungswiderstände oder eine zusätzliche Kühlung im Betrieb. Durch eine schnell reagierende Stromerkennungsschaltung sind der 3021 und der 3023 ideal für Anwendungen geeignet, die eine Blitz- oder Strobe-Funktion der LED(s) erfordern, sowie auch für den Einsatz mit externen Dimmungsschaltungen (Abbildung 4). Andere verfügbare Varianten beinhalten eine externe analoge DC-Spannungsstärkensteuerung, TTL/CMOS-Ein/Aus-Steuerung auf Logikebene (Version „E“) und eine einmal einstellbare interne Strombegrenzung (Version „I“). Die Standardeinheiten werden in einem 21,0 x 21,0 x 11,0 mm großen Gehäuse verpackt und enthalten einen einfachen 7-Pin-SIP-Anschluss für die PCB-Durchsteckmontage (3021) oder ca. 15 cm lange farbige Drähte mit 24 AWG (3023).

Abbildung 4: Die BuckPuck-LED-Leistungsmodule 3021 und 3023 von LEDdynamics bieten Designern eine Vielzahl von Möglichkeiten. Ausgehend von einer DC-Eingangsspannung ermöglichen die Schaltungen A und B eine externe Dimmungssteuerung durch den Einsatz eines Potentiometers. In Zeichnung A wird die Ein/Aus-Steuerung über einen Schalter umgesetzt – bei geschlossenem Schalter liegt kein Ausgangsstrom an. In Zeichnung B wird ein 2N3906 oder ein gleichwertiger PNP-Schalttransistor eingesetzt, der eine logikgesteuerte Ein/Aus-Schaltung umsetzt. Die Schaltung in Abbildung C überlässt die Steuerung einem Mikrocontroller. Der 3021/3023-Referenzausgang gibt die Betriebsspannung des Prozessors vor (5 V bei bis zu 20 mA). (Mit Genehmigung von LEDdynamics.)
Die integrierte regulierte 5-V-Referenz in den Versionen E und I des 3021 und des 3023 ermöglichen die Ausgabe an eine Leistungslogikschaltung oder an einen Mikroprozessor. Dadurch ist keine weitere Stromversorgung für die Platine erforderlich.
Wenig Platz
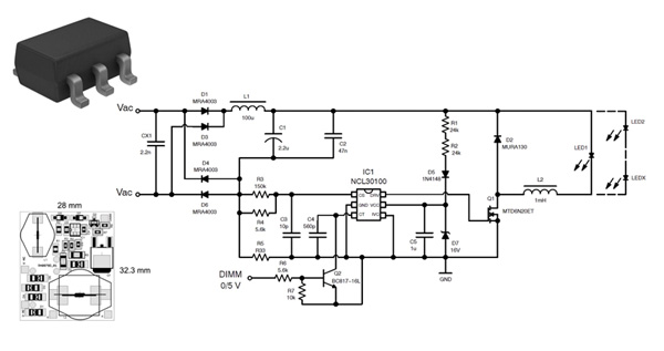
Beim Entwurf LED-basierter Glühlampen-Ersatzlösungen ist der verfügbare Platz häufig einer der kritischsten Faktoren. Beim NCL30100 von ON Semiconductor handelt es sich um einen extrem kompakten Schaltregler-Controller mit einem TSOP-6-Gehäuse mit einer Größe von nur 3,00 x 2,75 x 1,00 mm. Dieser wurde speziell für ultrahelle LED-Treiberanwendungen mit Konstantstrom mit wenig Platz entwickelt, bei denen Effizienz und eine geringe Größe von Bedeutung sind (Abbildung 5). Bei den möglichen SSL-Anwendungen handelt es sich um Halogen-Ersatzlampen mit Niederspannung (MR 16), LED-Lichtschienen, Landschafts- und Außenbeleuchtung sowie LED-Lichtbalken.

Abbildung 5: Der NCL30100 von ON Semiconductor ist extrem kompakt, kann aber mehrere LEDs steuern und auch mit Dimmungsschaltungen eingesetzt werden. Der Chip ist auch mit TRIAC- und PWM-Dimmung einsetzbar, wenn die entsprechende externe Schaltung hinzugefügt wird. Die Abbildung unten links zeigt eine Platte mit allen Komponenten, die im obigen Schaltplan enthalten sind. Dabei ist jede Seite nur ca. 2,5 cm lang. (Mit Genehmigung von ON Semiconductor.)
Der Controller basiert auf einer Spitzenstrom-Steuerungsarchitektur mit quasikonstanter Auszeit, die für einen kontinuierlichen Abwärtswandlungsbetrieb (Buck-Betrieb) optimiert ist. Dadurch kann der Ausgangsfilterkondensator entfallen. In dieser Konfiguration wird eine umgekehrte Buck-Topologie verwendet, um einen kosteneffizienten N-Kanal-MOSFET anzusteuern. Der Controller setzt zudem eine gegenläufige Stromerkennung ein und minimiert damit die Verlustleistung des Strommesswiderstands. Die Auszeit kann vom Nutzer durch die Auswahl eines kleinen externen Kondensators eingestellt werden, d. h., das Design kann so für jeden Schaltfrequenzbereich optimiert werden. Der Regelkreis wurde für einen Einsatz mit bis zu 700 kHz ausgelegt, wodurch Planer die Möglichkeit erhalten, eine sehr kleine Spule für platzbeschränkte Anwendungen einzusetzen.
Dieses Gerät wurde für einen flexiblen induktiven Abwärtswandler optimiert, der eine oder mehr leistungsstarke LED(s) ansteuern kann. Der Controller kann zudem für die Umsetzung nicht isolierter Buck-Boost-Treibertopologien eingesetzt werden.
Es geht weiter
Die Anzahl der Produkte, die für den Einsatz in den hier genannten SSL-Anwendungen geeignet sind, steigt von Monat zu Monat an. Abgesehen von den hier genannten Treibern gibt es viele andere, die die Anforderungen der Designer erfüllen können. Dies gilt beispielsweise für den LT 3791 von Linear Technology, einem synchronen Buck-Boost-LED-Treiber-Controller mit vier Schaltern, der in einer LED-Kette eine Stromstärke von bis zu 52 V regeln kann. Der LED-Treiber MAX6969 mit serieller Schnittstelle von Maxim enthält zudem 16 Open-Drain-Ausgänge mit Konstantstromanschluss und 5,5 V. Weitere Informationen über alle in diesem Artikel genannten Komponenten können über die angegebenen Verknüpfungen mit der Website von DigiKey abgerufen werden.
Haftungsausschluss: Die Meinungen, Überzeugungen und Standpunkte der verschiedenen Autoren und/oder Forumsteilnehmer dieser Website spiegeln nicht notwendigerweise die Meinungen, Überzeugungen und Standpunkte der DigiKey oder offiziellen Politik der DigiKey wider.


