Selbsthaltende Halbleiterrelais vereinfachen das Thermostat-, HLK-, Sicherheits- und Alarmtafeldesign
Zur Verfügung gestellt von Nordamerikanische Fachredakteure von DigiKey
2026-04-28
Gängige Anwendungen wie Thermostate, HLK-Systeme, Brandmeldezentralen, Sicherheitssysteme, Gebäudeautomation und industrielle Steuerungen erfordern ein einfaches Signal zur Steuerung des AC- oder DC-Stromflusses in einem überwachten benachbarten Stromkreis. Während elektromechanische Relais (EMRs) traditionell diese Anwendungen unterstützen, erfordern viele Designs zunehmend kleinere Formfaktoren, höhere Langzeitzuverlässigkeit, größere Konfigurierbarkeit und Funktionalität sowie einen geringeren Geräuschpegel. Halbleiterrelais (SSRs) in kleinen IC-Gehäusen erfüllen diese Anforderungen.
Dieser Artikel befasst sich mit den Herausforderungen beim Schalten von Strom mit Hilfe von Relais in einer Reihe von Zwei- und Dreileiteranwendungen. Anschließend wird ein selbsthaltendes SSR von Littelfuse vorgestellt und gezeigt, wie es zur Bewältigung dieser Herausforderungen eingesetzt werden kann.
Beginnen Sie mit einem Problem, das einfach erscheint
Erfahrene Entwickler wissen, dass ein einfach erscheinendes Problem oft zu den am schwierigsten zu lösenden Problemen in Bezug auf die technische Lösung, die Stückliste, den Platz auf der Leiterplatte, die Kosten und die Benutzerfreundlichkeit gehört. Ein gutes Beispiel ist die Anpassung der installierten Leitungen, die für die klassische Zweileiterschaltung in Wohnungen und anderen Bereichen verwendet werden, um eine Heizungsanlage auszulösen. Dies wird in der HLK-Branche als „Wärmeanforderung“ bezeichnet.
In der Vergangenheit waren Systeme wie z. B. thermostatgesteuerte Heizungen recht einfach konzipiert und umgesetzt. Ein Thermostat, wie z. B. der klassische T-86 (Abbildung 1), schließt einfach einen Schalter (metallisch oder quecksilberbenetzt), wenn die gefühlte Temperatur unter den Sollwert fällt. Als Beweis für seine Langlebigkeit wurden seit seiner Einführung im Jahr 1953 mehrere zehn Millionen Exemplare verkauft, von denen viele noch immer in Gebrauch sind.
Abbildung 1: Abgebildet ist der klassische Zweidraht-Thermostat T-86. (Bildquelle: Cooper-Hewitt Museum)
Dieser Kontaktschluss, ein so genannter „trockener“ Kontakt, ermöglicht es, dass 24 VAC, die von der Wechselstromversorgung heruntergewandelt werden, die Spule eines elektromechanischen Relais erregen, die dann den Heizkessel oder eine andere Wärmequelle aktiviert. Der Thermostat ist völlig passiv, er benötigt weder Strom noch liefert er ihn. Das Relais sorgt auch für eine galvanische Trennung zwischen dem 24-VAC-Thermostat-Regelkreis und der AC-Leitung, die das Heizsystem versorgt. Es ist einfach, zuverlässig und leicht zu reparieren.
Diese langjährige Regelungslösung änderte sich mit dem Aufkommen von Thermostaten mit digitaler Sollwerteinstellung und Temperaturanzeige (Abbildung 2, links). Bald darauf folgten intelligente Thermostate mit benutzergesteuerten Tages- und Zeiteinstellungen und schließlich Internet-of-Things(IoT)-Geräte, die für zusätzliche Vernetzung und mehr Raffinesse sorgten (Abbildung 2, rechts). Der Übergang von passiven zu aktiven Thermostaten brachte eine neue, unvorhergesehene Anforderung mit sich: eine Stromquelle. Da die alten passiven Thermostate nur zwei Drähte haben, gibt es keine einfache Möglichkeit, den erforderlichen Strom zu liefern.
Abbildung 2: Der klassische Schaltkreis kann weder ein einfaches digitales Thermostat (links) noch eine angeschlossene IoT-Version (rechts) mit Strom versorgen, was die Frage aufwirft, wie diese Verbraucher mit Strom versorgt werden können. (Bildquellen: PRO1iaq, Ecobee)
Dieses Stromversorgungsproblem tritt nicht nur bei alten Thermostaten und HLK-Systemen auf, sondern auch bei Sicherheitssystemen, in der Gebäudeautomatisierung, bei industriellen Steuerungen, bei Messanwendungen und überall dort, wo ein einfacher Schalter geschlossen wird, der „Aktivierung“ anzeigt.
Für dieses Dilemma gibt es zwei Lösungen für die Energieversorgung, die beide ihre Nachteile haben. Eine davon ist die Verwendung einer austauschbaren Batterie im Thermostat, was sowohl in Wohn- als auch in Industriegebäuden unpraktisch ist. Die andere Möglichkeit besteht darin, ein neues, drittes Kabel zu verlegen, um den Thermostat mit 24 VAC zu versorgen. Diese Leitung wird als „gemeinsame“ Leitung (C) bezeichnet.
In vielen realen Umgebungen, vor allem in Wohnhäusern, ist es eine Herausforderung, eine neue Leitung vom Thermostat zum Heizsystem zu verlegen, was bedeutet, dass Leitungen verlegt und verborgen werden müssen, dass Löcher in die Wände geschnitten und Brandschutzvorrichtungen in den Hohlräumen der Wände installiert werden müssen.
Ein Halbleiterrelais vermeidet das Dilemma mit der Batterie und dem C-Kabel
Glücklicherweise gibt es eine Lösung. Das CPC1601M (Abbildung 3) ist ein Halbleiterrelais mit Funktionen, die auf die Einschränkungen des Zweileitersystems abgestimmt sind.
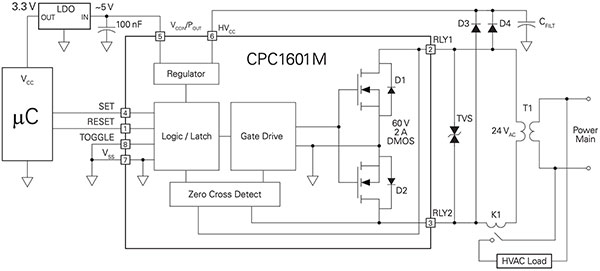
Abbildung 3: Abgebildet ist das nicht isolierte, selbsthaltende 1-Form-A-Halbleiterrelais CPC1601M, das von der Last gespeist wird. (Bildquelle: Littelfuse)
Das CPC1601M ist ein nicht isoliertes, selbsthaltendes 1-Form-A-Halbleiterrelais mit niedrigem Betriebsstrom in einem 3 mm × 3 mm großen DFN-Miniaturgehäuse mit acht Kontakten. Der IC verfügt über einen SET-Eingang, der das Relais einschaltet, einen RESET-Pin, der das Relais ausschaltet, wenn er gepulst wird, und einen TOGGLE-Eingang, der das Relais abwechselnd ein- und ausschaltet.
Ein wichtiges innovatives Merkmal ist, dass der Relais-IC CPC1601M über zwei Stromversorgungsmodi verfügt und durch Überwachung seines HVcc-Eingangspins seine benötigte Betriebsleistung entweder von der Leerlauflast oder von der Systemstromversorgung beziehen kann.
Die lastgespeiste Betriebsart gilt für eine Wechselstromquelle, z. B. einen Transformator mit einer sekundärseitigen Spannung von 24 VAC. Wenn die Last Strom liefert, zieht das Relais keinen Strom aus der Systemversorgung und verlängert so die Lebensdauer der Batterie. Das Relais öffnet sich periodisch und kann so Strom aus der Leerlaufspannung der Last „ernten“. Bei den meisten Anwendungen hat diese kurze Unterbrechung keine Auswirkungen auf den Systembetrieb. Im lastgespeisten Betrieb wird keine Hilfsstromversorgung benötigt, so dass eine Thermostat-C-Leitung nicht erforderlich ist.
In einem typischen HLK-System steuert ein Thermostat ein Schützrelais (K1). Das Schütz ist in der Regel ein elektromechanisches Hochstromrelais, das die HLK-Last steuert. Das Relais K1 wird durch Ein- und Ausschalten des Relais CPC1601M gesteuert.
Wenn sich das CPC1601M im OFF-Modus befindet, erscheint die volle Leerlaufspannung von Transformator T1 an den Ausgangsstiften der Last (RLY1 und RLY2). Diese Wechselspannung wird durch die internen DMOS-Dioden (D1 und D2) und die externen Dioden (D3 und D4) gleichgerichtet und bildet so einen Vollwellengleichrichter. Das gleichgerichtete Ausgangssignal wird dann an den Filterkondensator (CFILT) weitergeleitet, der im lastgespeisten Betrieb als Speicherkondensator dient.
Der CPC1601M verfügt über eine weitere stromverbrauchsrelevante Funktion: Er bietet einen Spannungsausgang zur Versorgung der zugehörigen Mikrocontrollereinheit (MCU) und externer Schaltungen. Wenn diese Ausgangsspannung innerhalb des Spannungsschienenbereichs der vom Benutzer gewählten MCU liegt, ist ein separater Regler (LDO) möglicherweise nicht erforderlich. Zum Schutz des Schaltausgangs gegen Rückwärtstransienten beim Schalten einer induktiven Last, einer realen Situation in diesen Anwendungen, wird eine Diode zur Unterdrückung von transienten Spannungen (TVS) zwischen RLY1 und RLY2 geschaltet.
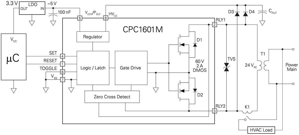
In der System-Power-Betriebsart (Abbildung 4) wird der CPC1601M von der Stromversorgung und nicht von der Last gespeist. Bei einer typischen Thermostatanwendung ist die Stromquelle eine Batterie. Der extrem niedrige Stromverbrauch des CPC1601M macht ihn zu einer guten Wahl für Anwendungen, bei denen eine längere Batterielebensdauer wichtig ist.
Abbildung 4: Der CPC1601M kann auch für den Betrieb über die Systemstromquelle konfiguriert werden. (Bildquelle: Littelfuse)
Bei dieser Anordnung ist der Pin VCCIN/POUT des CPC1601M mit der Systembatterie verbunden, während der Pin HVCC offen bleibt. Hier fungiert der CPC1601M als einfaches selbsthaltendes Relais, das mit SET und RESET oder im TOGGLE-Modus gesteuert werden kann.
Wie sieht es mit der Isolierung aus?
Obwohl die bisher gezeigten Grundschaltungen des CPC1601M keine galvanische Trennung beinhalten, ist eine galvanische Trennung manchmal erforderlich, um einen ordnungsgemäßen Systembetrieb zu gewährleisten, wie z. B. in HLK-Systemen mit zwei Transformatoren, bei denen die Transformatorrückführungen getrennt und voneinander isoliert sind. Es gibt viele Möglichkeiten, die Isolierung zu implementieren, jede mit ihren eigenen Kompromissen.
Die Isolierung mit dem CPC1601M lässt sich einfach und kostengünstig durch kapazitive Kopplung eines Pulsweitenmodulationssignals (PWM) realisieren (Abbildung 5). Die System-MCU erzeugt mehrere Zyklen eines PWM-Signals, das über einen Isolationskondensator (C1) kapazitiv gekoppelt ist. Dieses PWM-Signal, in der Regel mit 200 Kilohertz (kHz) und einer Rechteckwelle mit 50% Tastverhältnis, wird durch R2 und C2 gefiltert. Dadurch wird ein Gleichstromsignal erzeugt, das den SET-Eingang des CPC1601M triggert.
Abbildung 5: Galvanische Trennung kann durch Hinzufügen eines Kondensators und einiger passiver Komponenten zur CPC1601M-Schaltung realisiert werden. (Bildquelle: Littelfuse)
Sehen Sie sich die wichtigsten elektrischen Spezifikationen an
Es ist zwar wichtig, eine effiziente Funktionalität zu bieten, aber ein brauchbares Gerät muss auch die Spannung, den Strom und andere vom System geforderte Werte und Eigenschaften liefern. Zu diesem Zweck verfügt der CPC1601M über folgende Merkmale:
- Eine Eingangsspannung von 3 V bis 5,5 V
- Weniger als 1 µA systemgespeister Standby-Strom
- Ein niedriger typischer Durchlasswiderstand von 308 Milliohm (mΩ)
- TTL-/CMOS-kompatible Eingänge
- Bidirektionale, lastgekoppelte RLY1- und RLY2-Kontakte, die für 60 VSpitze im AC- oder DC-Betrieb verwendet werden können
- RLY1- und RLY2-Kontakte, die eine Dauerlastfähigkeit von 2 A, AC oder DC, unterstützen
- Ein Last-Harvesting-Pin für die Versorgung externer Schaltungen mit bis zu 10 mW
- Einschaltzeit nach Anlegen eines SET- oder TOGGLE-Impulses von maximal 1 µs; die komplementäre Ausschaltzeit nach einem RESET- oder TOGGLE-Impuls beträgt ebenfalls maximal 1 µs
- Geringere elektromagnetische Störungen (EMI) durch Schalten bei Nullstrom im lastgespeisten Betrieb
- Lautloser Betrieb, da kein Klicken eines elektromechanischen Relais vorhanden ist
Fazit
Die Umrüstung von Schaltern mit Trockenkontakt, wie sie in herkömmlichen Regelkreisen für passive Thermostate verwendet werden, auf die Stromversorgung aktiver Thermostate über eine lokale Batterie oder eine dritte Leitung ist vom Konzept her einfach, in der Praxis jedoch eine Herausforderung. Ein Halbleiterrelais wie das CPC1601M von Littelfuse löst diese Probleme und bietet weitere nützliche Funktionen, die die Systemleistung und -konsistenz verbessern.
Haftungsausschluss: Die Meinungen, Überzeugungen und Standpunkte der verschiedenen Autoren und/oder Forumsteilnehmer dieser Website spiegeln nicht notwendigerweise die Meinungen, Überzeugungen und Standpunkte der DigiKey oder offiziellen Politik der DigiKey wider.

