MAX31915 Industrial, Octal, Digital Input Translator
Analog Devices' MAX31915 translates and conditions the 24 V digital output of sensors and switches
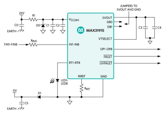
Analog Devices' MAX31915 translates and conditions the 24 V digital output of sensors and switches used in industrial, process, and building automation to 5 V CMOS-compatible signals required by microcontrollers. It provides the front-end interface circuit of a programmable logic controller (PLC) digital input module.
The signal voltage translation is performed in conjunction with input current limiting and lowpass filtering. Input current-limiting allows a significant reduction in power consumed from the field-supply voltage, as compared to traditional discrete resistor-divider implementations.
Selectable on-chip lowpass filters allow flexible debouncing and filtering of sensor inputs based on the application. When no filtering is selected, the IC is capable of detecting pulses as short as 0.75 μs at its field inputs.
All eight input channels are translated to CMOS logic levels and are presented in parallel on the eight output pins for direct or galvanically-isolated interface with a controller ASIC or micro.
The on-chip 5 V voltage regulator can be used to power external optocouplers, digital isolators, or other external 5 V circuitry.
- Flexible supply options enables usage in 24 V, 12 V, and 5 V supplied systems 7 V to 36 V wide operating field supply range
- Device can be optionally powered from the logic- side using a 5 V supply
- High integration reduces BOM count and board space eight high-voltage input channels (36 V max)
- Eight CMOS logic outputs for high-speed simultaneous transfer of all input states to the controller
- On-chip 5 V regulator
- On-chip overtemperature indicator
- On-chip field-supply voltage monitor
- High HBM ESD immunity on all field input pins (15 kV HBM)
- Low power and low heat dissipation very low quiescent current
- Extremely accurate and stable input current limiters
- Configurability enables a wide range of standard and custom applications
- Configurable inputs for IEC 61131-2 Input Types 1, 2, and 3 or for standard CMOS logic levels
- 0.5 mA to 6 mA configurable input current limiting
- Selectable input filtering and debounce: 0, 25 μs, 0.75 ms, and 3 ms settings
MAX313915
| Image | Manufacturer Part Number | Description | Available Quantity | Price | ||
|---|---|---|---|---|---|---|
![]() | ![]() | MAX31915AUI+ | IC OCTAL HIGH SPEED DGTL TSSOP | 163 - Immediate 62050 - Factory Stock | $7.07 | View Details |



