AD9121/AD9122 Series, Dual, 14/16-Bit, 1230/1200 MSPS, TxDAC+® DACs

Analog Devices' AD9121/AD9122 series digital-to-analog converters feature a single-carrier W-CDMA with an ACLR of 82 dBc at 122.88 MHz IF

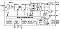
Image of ADI's AD9122 Digital-to-Analog ConverterADI's AD9121 is a dual, 14-bit, high dynamic range digital-to-analog converter (DAC) that provides a sample rate of 1230 MSPS, permitting multi-carrier generation up to the Nyquist frequency.

The AD9121 TxDAC+ includes features optimized for direct-conversion transmitter applications, including complex digital modulation as well as and gain and offset compensation. The DAC outputs are optimized to interface seamlessly with analog quadrature modulators, such as the ADL537x F-MOD series from Analog Devices. A 4-wire serial port interface provides for programming andread back of many internal parameters. Full-scale output current can be programmed over a range of 8.7 mA to 31.7 mA. The AD9121 comes in a 72-lead LFCSP.

The AD9122 is a dual, 16-bit, high dynamic range digital-to-analog converter (DAC) that provides a sample rate of 1200 MSPS, permitting a multi-carrier generation up to the Nyquist frequency. It includes features optimized for direct-conversion transmitter applications, including complex digital modulation as well as gain and offset compensation. The DAC outputs are optimized to interface seamlessly with analog quadrature modulators, such as the ADL537x F-MOD series from Analog Devices. A 4-wire serial port interface provides for programming and read back of many internal parameters. Full-scale output current can be programmed over a range of 8.7 mA to 31.7 mA. The AD9122 comes in a 72-lead LFCSP.

Features
  • Single-carrier W-CDMA ACLR = 82 dBc at 122.88 MHz IF
  • Analog output: adjustable 8.7 mA to 31.7 mA, RL = 25 Ω to 50 Ω
  • Integrated two-, four-, and eight-time interpolator/complex modulator allows carrier placement anywhere in the DAC bandwidth (AD9121)
  • Novel two-, four-, and eight-time interpolator/complex modulator allows carrier placement anywhere in the DAC bandwidth (AD9122)
  • Gain, DC offset, and phase adjustment for sideband suppression (AD9121)
  • Digital gain and phase adjustment for sideband suppression (AD9122)
  • Multiple chip-synchronization interfaces
  • 72-lead, exposed paddle LFCSP
  • Flexible LVDS interface allows word, byte (both), or nibble (AD9122 only)

AD9121 Series Digital-to-Analog Converters

ImageManufacturer Part NumberDescriptionAvailable QuantityPriceView Details
IC DAC 14BIT 72-LFCSP-VQAD9121BCPZIC DAC 14BIT 72-LFCSP-VQ12 - Immediate$72.60View Details

AD9122 Series Digital-to-Analog Converters

ImageManufacturer Part NumberDescriptionAvailable QuantityPriceView Details
IC DAC 16BIT 72-LFCSP-VQAD9122BCPZIC DAC 16BIT 72-LFCSP-VQ37 - Immediate$94.14View Details
IC DAC 16BIT 72-LFCSP-VQAD9122SCPZ-EPIC DAC 16BIT 72-LFCSP-VQ10 - Immediate$99.53View Details

Evaluation Boards

ImageManufacturer Part NumberDescriptionAvailable QuantityPriceView Details
EVAL BOARD FOR AD9121 ADL5372AD9121-M5372-EBZEVAL BOARD FOR AD9121 ADL53720 - ImmediateSee Page for PricingView Details
EVAL BOARD FOR AD9121 ADL5375AD9121-M5375-EBZEVAL BOARD FOR AD9121 ADL53750 - Immediate$618.96View Details
Published: 2016-06-23