Use Optimized Amplifiers for Reliable and Accurate Automotive Current Sensing
Contributed By DigiKey's North American Editors
2026-01-08
As electronic systems permeate automotive applications, continuous real-time measurement of current flow is critical for monitoring impending overcurrent conditions, flagging circuit and system faults and failures, and providing a continuous feedback signal to optimize control-loop performance.
While there are various techniques and components for measuring current flow, the conceptually simple method of measuring the voltage drop across a shunt (sense) resistor is one of the most widely used. It offers accuracy, precision, repeatability, convenience, small size, flexibility, and adaptability.
This sense resistor can be placed between the supply rail and the load (high-side sensing) or between the load and ground (low-side sensing). Each arrangement offers tradeoffs in performance, impact on the sensed current flow, and demands on the voltage amplifier placed across the resistor, among other factors. The associated current-sense amplifier (CSA) must have critical application-specific attributes to function optimally in this role, particularly given the challenging automotive operating environment.
This article examines high- and low-side current sensing and the issues designers face with each. It then introduces a CSA family from onsemi and explains how it can be used to resolve many of these issues.
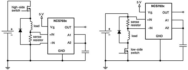
The two sensing-resistor configurations
Sensing the voltage across a fixed resistor of known value placed in line with the load allows determination of the current by direct application of Ohm’s law: current = voltage/resistance (I = V/R). While the low-side (Figure 1, left) versus high-side (Figure 1, right) placement of the sense resistor does not directly affect the integrity of the reading, it does have many implications at the system level.
Figure 1: Shown are low-side resistor-based current sensing (left) with the resistor placed between load and ground, and high-side sensing with the resistor between source rail and load (right). (Image source: onsemi)
While this sensing resistor is called a shunt resistor, that is a misnomer. A true shunt resistor is placed in parallel with the load, so that some of the current is diverted around the load and through the resistor. However, the current-sense resistor in standard use is actually placed in series with the load and does not shunt it. Nonetheless, the term “shunt resistor” is universally used.
Low-side sensing is conceptually the most direct approach, with one end of the resistor connected to ground and the other to the load's low side. It offers some clear benefits:
- The voltage across the resistor is referenced to ground.
- The voltage across the resistor at both amplifier terminals (common-mode voltage) is low.
- It is relatively easy to design into a single-supply circuit.
However, there are unavoidable complications with low-side sensing:
- The load is no longer grounded, which can have significant system-level implications and affect the performance of any control loops that use the sensed current value.
- An accidental short circuit between the load and ground can activate the load.
- The sensing arrangement can cause ground loops.
- A high load current due to a short circuit will not be detected.
High-side sensing places the resistor between the current source and ground, offering the following benefits:
- The load is grounded, which is a major advantage and often a safety requirement.
- The body of the load, such as a motor, can be physically and electrically connected to a system chassis as a common ground.
- It avoids adding resistance to the ground path of the measured load.
- The load is not energized even if there is a short circuit at the power connection.
- It can detect a short circuit from the positive supply line to ground.
However, there are downsides to high-side sensing:
- The CSA must tolerate high input CMV and fast common-mode transients; exceeding its limits can degrade performance and potentially damage the amplifier.
- The sensed voltage across the resistor needs to be level-shifted to the system operating voltage for measurement and use.
- In general, implementing the needed circuit configuration is more complicated.
As usual, the decision regarding which is better involves assessing engineering tradeoffs. However, there are many situations in which high-side sensing is the only viable choice.
For example, consider the automobile and its many electrical loads, such as motors. A typical modern car has at least 30 motors for accessory functions such as automatic window and seat position controls. Many of these are physically mounted to the car’s frame, support brackets, or chassis, which also function as an electrical ground.
While it is possible to electrically insulate these loads from the vehicle’s structural elements, doing so is difficult in practice. It requires another part in the bill of materials (BOM), another manufacturing step, and insulation may wear through over time or may be inadvertently left off when a part is replaced. Also, a mechanic may briefly touch-connect the motor body to the chassis and short out that circuit.
The same considerations apply to non-motor loads such as Advanced Driver Assistance Systems (ADAS) functions, safety and collision subsystems, alarms, and the entertainment and connectivity console. Further, with an ungrounded load, the return-path cable harness from the load to the battery is more complicated and prone to failure or human error.
An optimized amplifier solution
For situations where high-side sensing is mandated or preferred, an application-specific amplifier is the solution. An example is the AEC-Q100 automotive-qualified NCV7030DM2G014R2G (Figure 2) CSA from onsemi’s NCV7030 family.
Figure 2: The NCV7030DM2G014R2G CSA is designed for high-side current sensing in automotive environments. (Image source: onsemi)
Offered in a Micro8 (3 mm × 3 mm) or SOIC-8 (4 mm × 5 mm) (NCV7030D2G014R2G) lead-free package, the device operates off 3 V to 5.5 V and has a typical quiescent current of 1.5 mA.
The NCV7030 family offers a high input common-mode rejection ratio (CMRR) of 85 dB (minimum) and a common-mode input voltage range of -6 V to 80 V (operating) and -14 V to 85 V (survival). It can perform unidirectional current measurements across a sense resistor and provide a fixed gain of 14 V/V with a maximum ±0.3% gain error over its entire temperature range, an important specification in the harsh automotive environment.
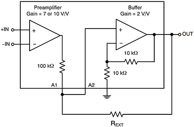
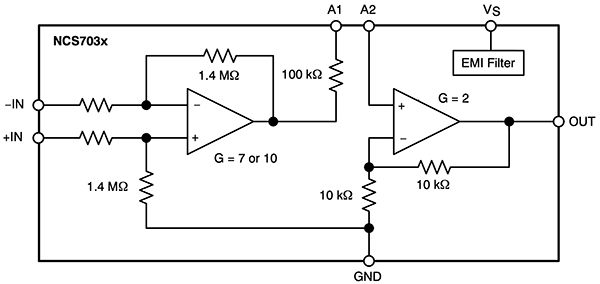
The NCV7030 amplifiers offer more than high common-mode rejection. Each consists of a preamplifier and buffer, with access to the output and input, respectively, via “bridging” pins A1 and A2 to implement an intermediate filter network or modify gain.
Further, there is more to a good CSA than maintaining performance despite high CMV. The NCV7030 devices feature a high power-supply rejection ratio (PSRR) of 75 dB (minimum), ensuring reliable operation even in noisy environments. Their low input offset voltage of ±300 µV (maximum), along with minimal temperature drift, creates a good fit for precision applications. Also, a bandwidth of 100 kHz makes them responsive to rapidly changing current.
Due to the low input offset voltage, the output of the NCV7030 CSAs will be within 50 mV of ground when no current is flowing through the shunt resistor. When current is flowing, the output will swing positive, up to within 100 mV of the applied supply voltage. This wide range improves the signal-to-noise ratio (SNR) of the sensed voltage.
There is one minor operational restriction. The NCV7030 amplifiers are internally referenced to ground, so they can only measure current flowing in one direction. This is not a severe limitation, as battery-operated and most bipolar-supply designs only have unidirectional current flow.
To simplify the design, the devices can be connected to the same power supply as the one they monitor. If it is necessary to detect short-circuit current on the load power supply, an event that may cause the load power supply to sag to near 0 V, a separate power supply must be used.
The NCV7030 devices “as is” provide fixed-gain amplification without additional components, but some applications may require higher or lower gain. The architecture of these amplifiers accommodates this requirement via the A1 and A2 pins.
For lower gain, connecting A1 to A2 and adding a resistor (REXT) from this net to ground forms a resistor-divider network with the internal 100 kΩ (kilohm) resistor (Figure 3).
Figure 3: Adding a single external resistor (REXT) forms a resistor-divider network with the internal 100 kΩ resistor to reduce the gain of NCV7030 amplifiers. (Image source: onsemi)
Conversely, the gain can be increased by adding an external resistor in a positive feedback configuration (Figure 4). In both gain cases, simple algebraic formulas relate the external resistor value to the desired reduced or increased gain values.
Figure 4: Placing the external resistor in an NCV7030 amplifier’s feedback loop increases gain. (Image source: onsemi)
What about filtering?
Many current-sensing applications, such as automotive and industrial installations, are inherently noisy. The noise can degrade the integrity of the sensed current signal and associated amplifier output voltage. The low voltage across the sensing resistor adds to the noise-related challenges.
Why is this voltage low? Sizing the sense resistor involves tradeoffs. On the one hand, a higher-value resistor provides a greater voltage drop and thus a larger signal magnitude, which improves SNR and resolution. On the other hand, this higher-value resistor wastes more power, generates more heat, and has a greater adverse effect on the load loop.
In many applications, the rule of thumb is to size the resistor for a drop of about 100 mV as a compromise. That value means the resistor is often only 1 milliohm (mΩ) or less, so the connections to it become part of the voltage-drop and sensed-voltage calculations.
The true differential input of NCV7030 devices is well-suited for both four-wire Kelvin-connection shunts that reduce noise and conventional two-wire shunts. Additionally, the true differential input rejects common−mode noise, which is often present even in low−side current sensing.
Some applications may require filtering at the CSA input. This is easily accomplished by adding two resistors (RFILT) and a capacitor (CFILT) between the shunt resistor and the amplifier inputs (Figure 5).
Figure 5: For input filtering, just two matched resistors (RFILT) and a capacitor (CFILT) are needed at the input to the CSA. (Image source: onsemi)
Note that such input filtering is complicated by the added resistance of the filter resistors and the associated resistance mismatch between them, which can adversely affect gain, CMRR, and input offset voltage. The datasheet explains how to select these values and their effects.
Even when input filtering is not needed, filtering of the amplifier output may be required. This filtering is easily implemented due to the NCV7030 amplifiers’ “split” internal architecture. A low−pass filter can be created by connecting A1 and A2 and adding a capacitor from the configuration to ground (Figure 6, left). This creates a simple single-pole resistor-capacitor (RC) filter using the internal 100 kΩ resistor, offering an attenuation of 20 dB per decade (dB/decade). If a higher roll-off is needed, a two−pole Sallen-Key filter with 40 dB/decade attenuation can be created by adding two external capacitors and a single resistor (Figure 6, right).
Figure 6: A single capacitor placed between A1/A2 and ground yields a single-pole filter (left) with 20 dB/decade attenuation; an additional resistor and capacitor create a two-pole filter with 40 dB/decade attenuation (right). (Image source: onsemi)
Conclusion
High-side current sensing, where a low-value resistor is inserted between the source and load, is a standard technique for determining the critical parameter of load current in many applications, such as automotive circuits. While this is an effective approach, it also poses challenges regarding the associated CSA’s performance. As shown, the onsemi NCV7030 amplifier family is optimized for this specific application, with high CMV tolerance and a two-stage design that offers fixed and user-adjustable gain, along with provision for filtering at both the input and output.
Disclaimer: The opinions, beliefs, and viewpoints expressed by the various authors and/or forum participants on this website do not necessarily reflect the opinions, beliefs, and viewpoints of DigiKey or official policies of DigiKey.

