FT2232D Datasheet by FTDI, Future Technology Devices International Ltd
View All Related Products | Download PDF Datasheet
Copyright © 2010 Future Technology Devices International Limited 1
Document No.: FT_000173
FT2232D DUAL USB TO SERIAL UART/FIFO IC Datasheet
Version 2.05
Clearance No.: FTDI# 127
Future Technology
Devices International Ltd
FT2232D Dual USB to
Serial UART/FIFO IC
The FT2232D is a dual USB to serial UART or
FIFO interface with the following advanced
features:
Single chip USB to dual channel serial / parallel
ports with a variety of configurations.
Entire USB protocol handled on the chip. No
USB specific firmware programming required.
Transfer Data Rate 300 to 3 Mbaud.
USB to parallel FIFO transfer data rate up to 1
megabyte / second.
Multi-Protocol Synchronous Serial Engine
(MPSSE) to simplify synchronous serial
protocol (USB to JTAG, USB to I2C, USB to
SPI) design.
CPU-style FIFO interface mode simplifies CPU
interface design.
MCU host bus emulation mode configuration
option.
Fast Opto-Isolated serial interface option.
FTDI‟s royalty-free Virtual Com Port (VCP) and
Direct (D2XX) drivers eliminate the
requirement for USB driver development in
most cases.
Highly integrated design includes 3.3V LDO
regulator for USB I/O, integrated POR function
and on chip clock multiplier PLL (6MHz –
48MHz).
Asynchronous serial UART interface option with
full hardware handshaking and modem
interface signals.
Enhanced bit-bang Mode interface option with
RD# and WR# strobes.
Configurable I/O drive strength.
Fully assisted hardware or X-On / X-Off
software handshaking.
UART Interface supports 7/8 bit data, 1/2 stop
bits, and Odd/Even/Mark/Space/No Parity.
Operational configuration mode and USB
Description strings configurable in external
EEPROM over the USB interface.
Low operating and USB suspend current.
Supports bus powered, self powered and high-
power bus powered USB configurations.
UHCI/OHCI/EHCI host controller compatible.
USB 2.0 Full Speed (12Mbits/Second)
compatible.
Extended -40°C to 85°C industrial operating
temperature range.
Compact 48-LD Lead Free LQFP package
+4.35V to +5.25V single supply operating
voltage range.
Dedicated Windows DLLs available for USB to
JTAG, USB to SPI, and USB to I2C applications.
ESD protection for FT2232D IO‟s:
Human Body Model (HBM) ±2kV,
Machine Mode (MM) ±100V,
Charge Device Model (CDM) ±500V,
Latch-up free..
Neither the whole nor any part of the information contained in, or the product described in this manual, may be adapted or reproduced
in any material or electronic form without the prior written consent of the copyright holder. This product and its documentation are
supplied on an as-is basis and no warranty as to their suitability for any particular purpose is either made or implied. Future Technology
Devices International Ltd will not accept any claim for damages howsoever arising as a result of use or failure of this product. Your
statutory rights are not affected. This product or any variant of it is not intended for use in any medical appliance, device or system in
which the failure of the product might reasonably be expected to result in personal injury. This document provides preliminary
information that may be subject to change without notice. No freedom to use patents or other intellectual property rights is implied by
the publication of this document. Future Technology Devices International Ltd, Unit 1, 2 Seaward Place, Centurion Business Park,
Glasgow, G41 1HH, United Kingdom. Scotland Registered Number: SC136640

Copyright © 2010 Future Technology Devices International Limited 2
Document No.: FT_000173
FT2232D DUAL USB TO SERIAL UART/FIFO IC Datasheet
Version 2.05
Clearance No.: FTDI# 127
1 Typical Applications
USB to Dual Port RS232 Converters
USB to Dual Port RS422 / RS485 Converters
Upgrading Legacy Peripheral Designs to USB
USB Instrumentation
USB JTAG Programming
USB to SPI Bus Interfaces
USB Industrial Control
Field Upgradable USB Products
Galvanically Isolated Products with USB
Interface
USB to synchronous serial interface
Cellular and cordless phone USB data
transfer cables and interfaces.
USB Audio and Low Bandwidth Video data
transfer
PDA to USB data transfer
USB Smart Card Readers
USB Instrumentation
USB Industrial Control
USB MP3 Player Interface
USB FLASH Card Reader / Writers
Set Top Box PC - USB interface
USB Digital Camera Interface
USB Bar Code Readers
Interfacing MCU / PLD / FPGA based designs to
USB
1.0 Driver Support
The FT2232D requires USB drivers (listed below), available free from http://www.ftdichip.com, which
are used to make the FT2232D appear as a virtual COM port (VCP). This then allows the user to
communicate with the USB interface via a standard PC serial emulation port (for example TTY). Another
FTDI USB driver, the D2XX driver, can also be used with application software to directly access the
FT2232D though a DLL.
Royalty free VIRTUAL COM PORT
(VCP) DRIVERS for...
Windows 98, 98SE, ME, 2000, Server 2003, XP
and Server 2008
Windows XP and XP 64-bit
Windows Vista and Vista 64-bit
Windows XP Embedded
Windows CE 4.2, 5.0 and 6.0
Mac OS 8/9, OS-X
Windows 7 32,64 bit
Linux 2.4 and greater
Royalty free D2XX Direct Drivers
(USB Drivers + DLL S/W Interface)
Windows 98, 98SE, ME, 2000, Server 2003, XP
and Server 2008
Windows XP and XP 64-bit
Windows Vista and Vista 64-bit
Windows XP Embedded
Windows CE 4.2, 5.0 and 6.0
Windows 7 32,64 bit
Linux 2.4 and greater
For driver installation, please refer to the application note AN232B-10.
1.1 Part Numbers
Part Number
Package
FT2232D
48 Pin LQFP
Table 1.1 Part Numbers

Copyright © 2010 Future Technology Devices International Limited 3
Document No.: FT_000173
FT2232D DUAL USB TO SERIAL UART/FIFO IC Datasheet
Version 2.05
Clearance No.: FTDI# 127
1.2 USB Compliant
The FT2232D is fully compliant with the USB 2.0 specification and has been given the USB-IF Test-ID
(TID) 40680003.

Copyright © 2010 Future Technology Devices International Limited 4
Document No.: FT_000173
FT2232D DUAL USB TO SERIAL UART/FIFO IC Datasheet
Version 2.05
Clearance No.: FTDI# 127
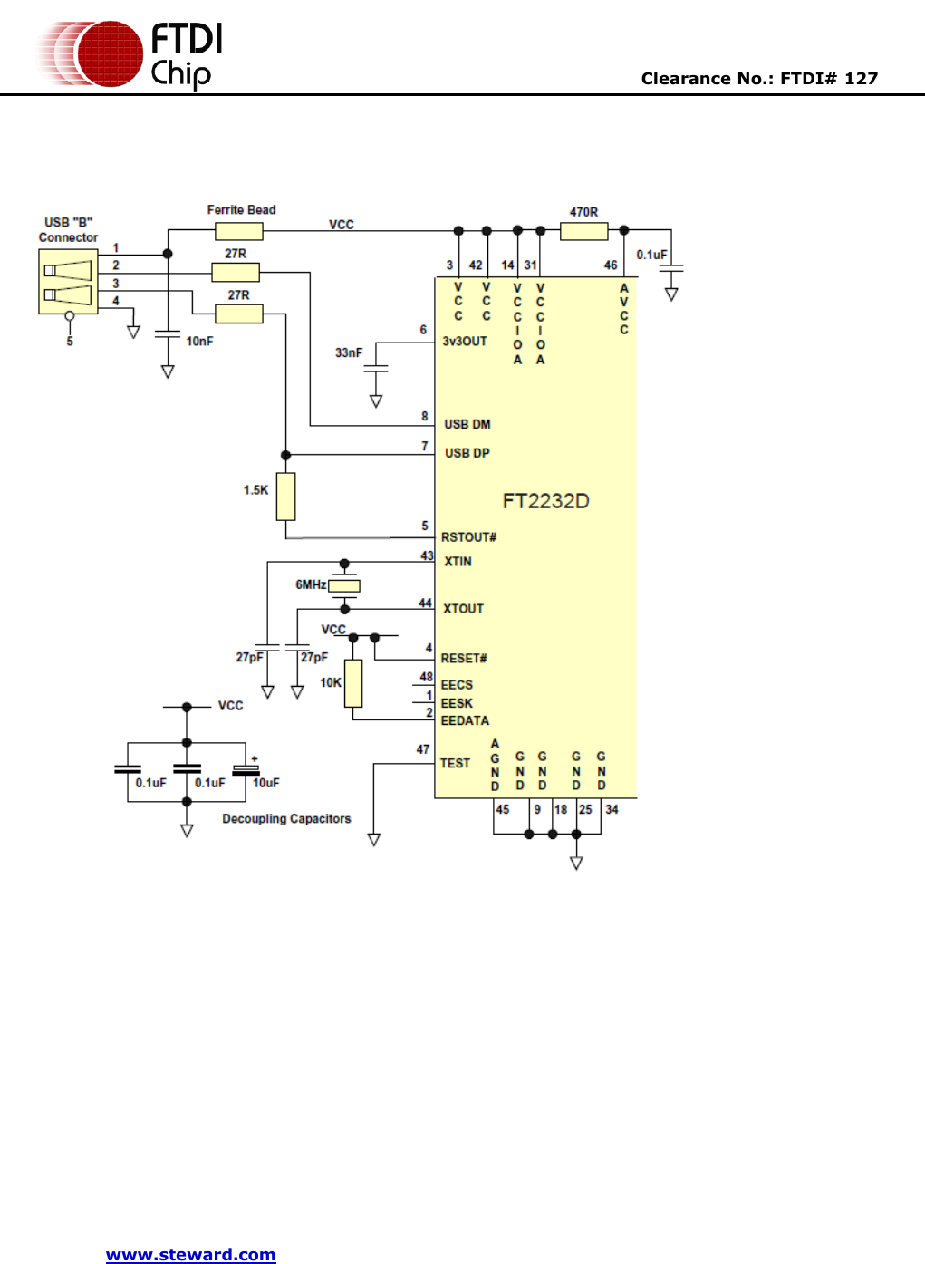
2 FT2232D Block Diagram
Figure 2.1 FT2232D Block Diagram
For a description of each function please refer to Section 4.1.

Copyright © 2010 Future Technology Devices International Limited 5
Document No.: FT_000173
FT2232D DUAL USB TO SERIAL UART/FIFO IC Datasheet
Version 2.05
Clearance No.: FTDI# 127
Table of Contents
1 Typical Applications ........................................................................ 2
1.0 Driver Support .................................................................................... 2
1.1 Part Numbers...................................................................................... 2
1.2 USB Compliant .................................................................................... 3
2 FT2232D Block Diagram .................................................................. 4
3 Device Pin Out and Signal Description ............................................ 7
3.0 48-Pin LQFP Package .......................................................................... 7
3.1 Pin Out Description ............................................................................. 8
3.2 Common Pins ...................................................................................... 8
3.3 IO Pin Definitions by Chip Mode .......................................................... 10
3.4 IO Mode Command Hex Values .......................................................... 12
4 Function Description ..................................................................... 13
4.0 Key Features ..................................................................................... 13
4.1 Functional Block Descriptions ........................................................... 15
5 Devices Characteristics and Ratings .............................................. 16
5.0 Absolute Maximum Ratings............................................................... 16
5.1 DC Characteristics............................................................................. 17
5.2 ESD Tolerance ................................................................................... 20
6 USB Power Configurations ............................................................ 21
6.0 USB Bus Powered Configuration ...................................................... 21
6.1 USB Self Powered Configuration ...................................................... 22
6.2 Interfacing to 3.3V Logic ................................................................... 23
6.3 Power Switching Configuration ......................................................... 25
7 Standard Device Configuration Examples ...................................... 27
7.0 Oscillator Configurations .................................................................. 27
7.1 EEPROM Configurations .................................................................... 29
8 Signal Descriptions by IO Mode and Interface Channel
Configurations .................................................................................... 31
8.0 232 UART Interface Mode Signal Descriptions and Interface
Configurations ........................................................................................... 31
8.1 232 UART Mode LED Interface ........................................................... 35
8.2 245 FIFO Interface Mode Signal Descriptions and Interface
Configurations ........................................................................................... 37
8.3 245 FIFO Mode Timing Diagram ........................................................ 38
8.4 Enhanced Asynchronous and Synchronous Bit-Bang Modes - Signal
Description and Interface Configuration .................................................... 40

Copyright © 2010 Future Technology Devices International Limited 6
Document No.: FT_000173
FT2232D DUAL USB TO SERIAL UART/FIFO IC Datasheet
Version 2.05
Clearance No.: FTDI# 127
8.5 Multi-Protocol Synchronous Serial Engine (MPSSE) Mode Signal
Descriptions and Interface Configurations ................................................ 42
8.6 MCU Host Bus Emulation Mode Signal Descriptions and Interface
Configuration ............................................................................................. 44
8.7 Fast Opto-Isolated Serial Interface Mode Signal Descriptions and
Interface Configuration ............................................................................. 48
8.8 CPU FIFO Interface Mode Signal Descriptions and Configuration
Examples ................................................................................................... 52
9 Package Parameters ..................................................................... 56
10 Contact Information ................................................................... 57
Appendix A – References ........................................................................... 58
Useful Application Notes and Projects ....................................................... 58
Appendix B - List of Figures and Tables ..................................................... 59
Appendix C - Revision History .................................................................... 61

Copyright © 2010 Future Technology Devices International Limited 7
Document No.: FT_000173
FT2232D DUAL USB TO SERIAL UART/FIFO IC Datasheet
Version 2.05
Clearance No.: FTDI# 127
3 Device Pin Out and Signal Description
3.0 48-Pin LQFP Package
Figure 3.1 48 pin LQFP Package Pin Out and Schematic Symbol

Copyright © 2010 Future Technology Devices International Limited 8
Document No.: FT_000173
FT2232D DUAL USB TO SERIAL UART/FIFO IC Datasheet
Version 2.05
Clearance No.: FTDI# 127
3.1 Pin Out Description
This section describes the operation of the FT2232D pins. Common pins are defined in the first section,
and then the I/O pins are defined by chip mode.
Note: The convention used throughout this document for active low signals is the signal name followed
by#
3.2 Common Pins
The operation of the following FT2232D pins do not change regardless of the configured mode:-
Pin No.
Name
Type
Description
7
USBDP
I/O
USB Data Signal Plus ( Requires 1.5K pull-up to 3V3OUT or RSTOUT# )
8
USBDM
I/O
USB Data Signal Minus
Table 3.1.1 USB Interface Group
Pin No.
Name
Type
Description
48
EECS
I/O
EEPROM – Chip Select. Tri-State during device reset. **Note 1
1
EESK
OUTPUT
Clock signal to EEPROM. Tri-State during device reset, else drives out.
**Note 1
2
EEDATA
I/O
EEPROM – Data I/O Connect directly to Data-In of the EEPROM and to
Data-Out of the EEPROM via a 2.2K resistor. Also, pull Data-Out of the
EEPROM to VCC via a 10K resistor for correct operation. Tri-State during
device reset. **Note 1
Table 3.2.2 EEPROM Interface Group
Pin No.
Name
Type
Description
4
RESET#
INPUT
Can be used by an external device to reset the FT2232D. If not
required, tie to VCC. **Note 1
5
RSTOUT#
OUTPUT
Output of the internal Reset Generator. Drives low for 5.6 ms after VCC
> 3.5V and the internal clock starts up, then clamps it‟s output to the
3.3V output of the internal regulator. Taking RESET# low will also force
RSTOUT# to drive low. RSTOUT# is NOT affected by a USB Bus Reset.
47
TEST
INPUT
Puts device into I.C. test mode – must be tied to GND for normal
operation.
41
PWREN#
OUTPUT
Goes Low after the device is configured via USB, then high during USB
suspend. Can be used to control power to external logic using a P-
Channel Logic Level MOSFET switch. Enable the Interface Pull-Down
Option in EEPROM when using the PWREN# pin in this way.
43
XTIN
INPUT
Input to 6MHz Crystal Oscillator Cell. This pin can also be driven by an
external 6MHz clock if required. Note: Switching threshold of this pin is
VCC/2, so if driving from an external source, the source must be
driving at 5V CMOS level or a.c. coupled to centre around VCC/2.
44
XTOUT
OUTPUT
Output from 6MHz Crystal Oscillator Cell. XTOUT stops oscillating
during USB suspend, so take care if using this signal to clock external
logic.
Table 3.3.3 Miscellaneous Signal Group
**Note 1 - During device reset, these pins are tri-state but pulled up to VCC via internal 200K resistors.

Copyright © 2010 Future Technology Devices International Limited 9
Document No.: FT_000173
FT2232D DUAL USB TO SERIAL UART/FIFO IC Datasheet
Version 2.05
Clearance No.: FTDI# 127
Pin No.
Name
Type
Description
6
3V3OUT
OUTPUT
3.3 volt Output from the integrated L.D.O. regulator This pin should be
decoupled to GND using a 33nF ceramic capacitor in close proximity to
the device pin. It‟s prime purpose is to provide the internal 3.3V supply
to the USB transceiver cell and the RSTOUT# pin. A small amount of
current (<= 5mA) can be drawn from this pin to power external 3.3V
logic if required.
3, 42
VCC
PWR
+4.35 volt to +5.25 volt VCC to the device core, LDO and non-UART /
FIFO controller interface pins.
14
VCCIOA
PWR
+3.0 volt to +5.25 volt VCC to the UART / FIFO A Channel interface pins
10..13, 15..17 and 19..24. When interfacing with 3.3V external logic in a
bus powered design connect VCCIO to a 3.3V supply generated from the
USB bus. When interfacing with 3.3V external logic in a self powered
design connect VCCIO to the 3.3V supply of the external logic.
Otherwise connect to VCC to drive out at 5V CMOS level.
31
VCCIOB
PWR
+3.0 volt to +5.25 volt VCC to the UART / FIFO B Channel interface pins
26..30, 32..33 and 35..40. When interfacing with 3.3V external logic in a
bus powered design connect VCCIO to a 3.3V supply generated from the
USB bus. When interfacing with 3.3V external logic in a self powered
design connect VCCIO to the 3.3V supply of the external logic.
Otherwise connect to VCC to drive out at 5V CMOS level.
9,18,
25, 34
GND
PWR
Device - Ground Supply Pins
46
AVCC
PWR
Device - Analog Power Supply for the internal x8 clock multiplier. A low
pass filter consisting of a 470 Ohm series resistor and a 100 nF to GND
should be used on the supply to this pin.
45
AGND
PWR
Device - Analog Ground Supply for the internal x8 clock multiplier
Table 3.4.4 Power and Ground Group

Copyright © 2010 Future Technology Devices International Limited 10
Document No.: FT_000173
FT2232D DUAL USB TO SERIAL UART/FIFO IC Datasheet
Version 2.05
Clearance No.: FTDI# 127
3.3 IO Pin Definitions by Chip Mode
The FT2232D will default to dual serial mode (232 UART mode on both channel A and B, if no external
EEPROM is used, or the external EEPROM is blank. The definition of the following pins varies according to
the chip‟s mode:-
Channel A
Pin#
Generic
Pin
name
Pin Definitions by Chip Mode **Note 2
232
UART
Mode
245
FIFO
Enhanced
Asynchronous
and
Synchronous
Serial
MPSSE
**Note 4
MCU
Host Bus
Emulatio
n Mode
**Note 5
Fast
Opto-
Isolated
Serial
Mode
CPU
FIFO
Interfac
e Mode
24
ADBUS0
TXD
D0
D0
TCK/SK
AD0
**Note 3
D0
D0
23
ADBUS1
RXD
D1
D1
TDI/D0
AD1
D1
D1
22
ADBUS2
RTS#
D2
D2
TDO/DI
AD2
D2
D2
21
ADBUS3
CTS#
D3
D3
TMS/CS
AD3
D3
D3
20
ADBUS4
DTR#
D4
D4
GPIOL0
AD4
D4
D4
19
ADBUS5
DSR#
D5
D5
GPIOL1
AD5
D5
D5
17
ADBUS6
DCD#
D6
D6
GPIOL2
AD6
D6
D6
16
ADBUS7
RI#
D7
D7
GPIOL3
AD7
D7
D7
15
ACBUS0
TXDEN
RXF#
WR# **Note 6
GPIOH0
I/O0
CS#
CS#
13
ACBUS1
SLEEP#
TXE#
RD# **Note 6
GPIOH1
I/O1
A0
A0
12
ACBUS2
RXLED#
RD#
WR# **Note 7
GPIOH2
IORDY
RD#
RD#
24
ADBUS0
TXD
D0
D0
TCK/SK
AD0
**Note 3
D0
11
ACBUS3
TXLED#
WR
RD# **Note 7
GPIOH3
OSC
WR#
WR#
10
SI/WUA
SI/WUA
SI/WUA
SI/WUA
**Note 8
**Note 8
**Note 8
**Note 8
Table 3.5.5 Pin Definition by Chip Mode (Channel A)
**Note 2: 232 UART, 245 FIFO, CPU FIFO Interface, and Fast Opto-Isolated modes are
enabled in the external EEPROM. Enhanced Asynchronous and Synchronous Bit-Bang modes,
MPSSE, and MCU Host Bus Emulation modes are enabled using the driver command set bit
mode. See Section 3.3 for details.
**Note 3: Channel A can be configured in another IO mode if channel B is in Fast Opto-
Isolated Serial Mode. If both Channel A and Channel B are in Fast Opto-Isolated Serial Mode all
of the IO will be on Channel B.
**Note 4: MPSSE is Channel A only.
**Note 5: MCU Host Bus Emulation requires both Channels.
**Note 6: The Bit-Bang Mode (synchronous and asynchronous) WR# and RD# strobes are on
these pins when the main Channel mode is 245 FIFO, CPU FIFO interface, or Fast Opto-Isolated
Serial Modes.
**Note 7: The Bit-Bang Mode (synchronous and asynchronous) WR# and RD# strobes are on
these pins when the main Channel mode is 232 UART Mode.

Copyright © 2010 Future Technology Devices International Limited 11
Document No.: FT_000173
FT2232D DUAL USB TO SERIAL UART/FIFO IC Datasheet
Version 2.05
Clearance No.: FTDI# 127
**Note 8: SI/WU is not available in these modes.
Channel B
Pin#
Generic
Pin
name
Pin Definitions by Chip Mode **Note 2
232
UART
Mode
245
FIFO
Enhanced
Asynchronous
and
Synchronous
Serial
MPSSE
**Note 4
MCU
Host Bus
Emulatio
n Mode
**Note 5
Fast
Opto-
Isolated
Serial
Mode
CPU
FIFO
Interface
Mode
40
BDBUS0
TXD
D0
D0
A8
FSDI
D0
D0
39
BDBUS1
RXD
D1
D1
A9
FSCLK
D1
D1
38
BDBUS2
RTS#
D2
D2
A10
FSDO
D2
D2
37
BDBUS3
CTS#
D3
D3
A11
FSCTS
D3
D3
36
BDBUS4
DTR#
D4
D4
A12
**Note 3
D4
D4
35
BDBUS5
DSR#
D5
D5
A13
D5
D5
33
BDBUS6
DCD#
D6
D6
A14
D6
D6
32
BDBUS7
RI#
D7
D7
A15
D7
D7
30
BCBUS0
TXDEN
RXF#
WR# **Note 9
CS#
CS#
CS#
29
BCBUS1
SLEEP#
TXE#
RD# **Note 9
ALE
A0
A0
28
BCBUS2
RXLED#
RD#
WR# **Note 7
RD#
RD#
RD#
27
BCBUS3
TXLED#
WR
RD# **Note 7
WR#
WR#
WR#
26
SI/WUB
SI/WUB
SI/WUB
SI/WUB
**Note 8
**Note 8
SI/WUB
**Note 8
40
BDBUS0
TXD
D0
D0
A8
FSDI
D0
Table 3.6.6 Pin Definition by Chip Mode (Channel B)
**Note 2: 232 UART, 245 FIFO, CPU FIFO Interface, and Fast Opto-Isolated modes are
enabled in the external EEPROM. Enhanced Asynchronous and Synchronous Bit-Bang modes,
MPSSE, and MCU Host Bus Emulation modes are enabled using the driver command set bit
mode. See Section 3.3 for details.
**Note 3: Channel A can be configured in another IO mode if channel B is in Fast Opto-
Isolated Serial Mode. If both Channel A and Channel B are in Fast Opto-Isolated Serial Mode all
of the IO will be on Channel B.
**Note 4: MPSSE is Channel A only.
**Note 5: MCU Host Bus Emulation requires both Channels.
**Note 6: The Bit-Bang Mode (synchronous and asynchronous) WR# and RD# strobes are on
these pins when the main Channel mode is 245 FIFO, CPU FIFO interface, or Fast Opto-Isolated
Serial Modes.
**Note 7: The Bit-Bang Mode (synchronous and asynchronous) WR# and RD# strobes are on
these pins when the main Channel mode is 232 UART Mode.
**Note 8: SI/WU is not available in these modes.
**Note 9: The Bit-Bang Mode (synchronous and asynchronous) WR# and RD# strobes are on these
pins when the main Channel mode is 245 FIFO, CPU FIFO interface. Bit-Bang mode is not available
on Channel B when Fast Opto-Isolated Serial Mode is enabled.

Copyright © 2010 Future Technology Devices International Limited 12
Document No.: FT_000173
FT2232D DUAL USB TO SERIAL UART/FIFO IC Datasheet
Version 2.05
Clearance No.: FTDI# 127
3.4 IO Mode Command Hex Values
Enhanced Asynchronous and Synchronous Bit-Bang modes, MPSSE, and MCU Host Bus Emulation modes
are enabled using the D2XX driver command FT_SetBitMode. The hex values used with this command to
enable these modes are as follows-
Mode
Value (Hex)
Reset the IO bit Mode
0
Asynchronous Bit Bang Mode
1
MPSSE
2
Synchronous Bit bang Mode
4
MCU Host bus Emulation
8
Fast Opto-Isolated Serial Mode
10
Table 3.7.7 IO Mode Command Hex Values
See application note AN2232-02, “Bit Mode Functions for the FT2232D” for more details
and examples.
Note that all other device modes can be enabled in the external EEPROM, and do not require
these values to be configured.
In the case of Fast Opto-Isolated Serial mode sending a value of 10 will hold this device mode in
reset, and sending a value of 0 will release this mode from reset.

Copyright © 2010 Future Technology Devices International Limited 13
Document No.: FT_000173
FT2232D DUAL USB TO SERIAL UART/FIFO IC Datasheet
Version 2.05
Clearance No.: FTDI# 127
4 Function Description
The FT2232D is a USB to serial UART interface device which incorporates the functionality of two
of FTDI‟s second generation FT232BM and FT245BM chips into a single device. A single downstream
USB port is converted to two IO channels which can each be individually configured as a FT232BM-
style UART interface, or a FT245BM-style FIFO interface, without the need to add a USB hub. In
addition a new high drive level option means that the device UART / FIFO IO pins will drive out at
around three times the normal power level, meaning that the bus can be shared by several devices.
4.0 Key Features
Two Individually Configurable IO Channels: Each of the FT2232D‟s Channels (A and B) can be
individually configured as a FT232BM-style UART interface, or as a FT245BM-style FIFO interface. In addition
these channels can be configured in a number of special IO modes.
Integrated Power-On-Reset (POR) circuit: The device incorporates an internal POR function. A
RESET# pin is available to allow external logic to reset the device where required, however for most
applications this pin can simply be hardwired to Vcc. A RSTOUT# pin is provided in order to allow the new
POR circuit to provide a stable reset to external MCU and other devices.
Integrated RCCLK circuit: Used to ensure that the oscillator and clock multiplier PLL frequency are stable
prior to USB enumeration.
Integrated level converter on UART / FIFO interface and control signals: Each channel of the
FT2232D has its own independent VCCIO pin that can be supplied by between 3V to 5V. This allows each
channel‟s output voltage drive level to be individually configured. Thus allowing, for example 3.3V logic to
be interfaced to the device without the need for external level converter I.C.‟s.
Improved power management control for high-power USB Bus Powered devices: The PWREN# pin
will become active when the device is enumerated by USB, and be deactivated when the device is in USB
suspend. This can be used to directly drive a transistor or P-Channel MOSFET in applications where power
switching of external circuitry is required. The BM pull down enable feature (configured in the external
EEPROM) is also retained. This will make the device gently pull down on the FIFO / UART IO lines when the
power is shut off (PWREN# is high). In this mode any residual voltage on external circuitry is bled to GND
when power is removed, thus ensuring that external circuitry controlled by PWREN# resets reliably when
power is restored.
Send Immediate / Wake Up Signal Pin on each channel: There is a Send Immediate / Wake Up
(SI/WU) signal pins on each of the chips channels. These combine two functions on one pin. If USB is in
suspend mode (and remote wakeup is enabled in the EEPROM), strobing this pin low will cause the device
to request a resume from suspend (WakeUp) on the USB Bus. Normally, this can be used to wake up the
Host PC. During normal operation, if this pin is strobed low any data in the device RX buffer will be sent out
over USB on the next Bulk-IN request from the drivers regardless of the packet size. This can be used to
optimise USB transfer speed for some applications.
Low suspend current: The suspend current of the FT2232D is typically under 100 μA (excluding the 1.5K
pull up resistor on USBDP) in USB suspend mode. This allows greater margin for peripherals to meet the
USB Suspend current limit of 500uA.
Programmable Receive Buffer Timeout: The TX buffer timeout is programmable over USB in 1ms
increments from 1ms to 255ms, thus allowing the device to be better optimised for protocols requiring
faster response times from short data packets.
Relaxed VCC Decoupling: The improved level of Vcc decoupling that was incorporated into BM devices
has also been implemented in the FT2232D device.
Baud Rate Pre-Scaler Divisors: The FT2232D (UART mode) baud rate pre-scaler supports division by
(n+0), (n+0.125), (n+0.25), (n+0.375), (n+0.5), (n+0.625), (n+0.75) and (n+0.875) where n is an
integer between 2 and 16,384 (214).
Extended EEPROM Support: The FT2232D supports 93C46 (64 x 16 bit), 93C56 (128 x 16 bit), and
93C66 (256 x 16 bit) EEPROMs. The extra space is not used by the device. However it is available for use
by other external MCU / logic whilst the FT2232D is being held in reset. There is now an additional 64 words
of space available (128bytes total) in the user area when a 93C56 or 93C66 is used.
USB 2.0 (full speed option): An EEPROM based option allows the FT2232D to return a USB 2.0 device
descriptor as opposed to USB 1.1. Note: The device would be a USB 2.0 Full Speed device (12Mb/s) as
opposed to a USB 2.0 High Speed device (480Mb/s).

Copyright © 2010 Future Technology Devices International Limited 14
Document No.: FT_000173
FT2232D DUAL USB TO SERIAL UART/FIFO IC Datasheet
Version 2.05
Clearance No.: FTDI# 127
In addition to the BM chip features, the FT2232D incorporates the following new features and interface
modes:-
Enhanced Asynchronous Bit-Bang Interface: The FT2232D supports FTDI‟s BM chip Bit Bang mode. In
Bit Bang mode, the eight FIFO data lines can be switched between FIFO interface mode and an 8-bit Parallel
IO port. Data packets can be sent to the device and they will be sequentially sent to the interface at a rate
controlled by an internal time (equivalent to the baud rate prescaler). With the FT2232D device this mode
has been enhanced so that the internal RD# and WR# strobes are now brought out of the device which can
be used to allow external logic to be clocked by accesses to the Bit-Bang IO bus.
Synchronous Bit-Bang Interface: Synchronous Bit-Bang Mode differs from Asynchronous Bit-Bang mode
in that the device is only read when it is written to. Thus making it easier for the controlling program to
measure the response to an output stimulus as the data returned is synchronous to the output data.
High Output Drive Level Capability: The IO interface pins can be made to drive out at three times the
standard drive level thus allowing multiple devices, or devices that require a greater drive strength to be
interfaced to the FT2232D. This option is configured in the external EEPROM, ad can be set individually for
each channel.
Multi-Protocol Synchronous Serial Engine Interface (M.P.S.S.E.): The Multi-Protocol Synchronous
Serial Engine (MPSSE) interface is a new option designed to interface efficiently with synchronous serial
protocols such as JTAG and SPI Bus. It is very flexible in that it can be configured for different industry
standards, or proprietary bus protocols. For instance, it is possible to connect one of the FT2232D‟s
channels to an SRAM configurable FPGA as supplied by vendors such as Altera and Xilinx. The FPGA device
would normally be un-configured (i.e. have no defined function) at power-up. Application software on the PC
could use the MPSSE to download configuration data to the FPGA over USB. This data would define the
hardware‟s function on power up. The other FT2232 channel would be available for other devices. This
approach would allow a customer to create a “generic” USB peripheral, whose hardware function can be
defined under control of the application software. The FPGA based hardware could be easily upgraded or
totally changed simply by changing the FPGA configuration data file. (See FTDI‟s MORPH-IC development
module for a practical example, www.morph-ic.com )
MCU Host Bus Emulation: This new mode combines the „A‟ and „B‟ bus interface to make the FT2232D
interface emulate a standard 8048 / 8051 style MCU bus. This allows peripheral devices for these MCU
families to be directly attached to the FT2232D with IO being performed over USB with the help of MPSSE
interface technology.
CPU-Style FIFO Interface: The CPU style FIFO interface is essentially the same function as the classic
FT245 interface; however the bus signals have been redefined to make them easier to interface to a CPU
bus.
Fast Opto-Isolated Serial Interface: A new proprietary FTDI protocol is designed to allow galvanically
isolated devices to communicate synchronously with the FT2232D using just 4 signal wires (over two dual
opto-isolators), and two power lines. The peripheral circuitry controls the data transfer rate in both
directions, whilst maintaining full data integrity. Maximum USB full speed data rates can be achieved. Both
„A‟ and „B‟ channels can communicate over the same 4 wire interface if desired.

Copyright © 2010 Future Technology Devices International Limited 15
Document No.: FT_000173
FT2232D DUAL USB TO SERIAL UART/FIFO IC Datasheet
Version 2.05
Clearance No.: FTDI# 127
4.1 Functional Block Descriptions
The following paragraphs detail each function within the FT2232D. Please refer to the block diagram
shown in Figure 2.1.
3.3V LDO Regulator: The 3.3V LDO Regulator generates the 3.3 volt reference voltage for driving the USB
transceiver cell output buffers. It requires an external decoupling capacitor to be attached to the 3V3OUT
regulator output pin. It also provides 3.3V power to the RSTOUT# pin. The main function of this block is to
power the USB Transceiver and the Reset Generator Cells rather than to power external logic. However,
external circuitry requiring 3.3V nominal at a current of not greater than 5mA could also draw its power from
the 3V3OUT pin if required
USB Transceiver: The USB Transceiver Cell provides the USB 1.1 or USB 2.0 full-speed physical interface
to the USB cable. The output drivers provide 3.3 volt level slew rate control signalling, whilst a differential
receiver and two single ended receivers provide USB data in, SEO and USB Reset condition detection.
USB DPLL: The USB DPLL cell locks on to the incoming NRZI USB data and provides separate recovered
clock and data signals to the SIE block.
6MHz Oscillator: The 6MHz Oscillator cell generates a 6MHz reference clock input to the x8 Clock
multiplier from an external 6MHz crystal or ceramic resonator.
x8 Clock Multiplier: The x8 Clock Multiplier takes the 6MHz input from the Oscillator cell and generates a
48MHz reference clock for the USB DPPL and the Baud Rate Generator blocks.
Serial Interface Engine (SIE): The Serial Interface Engine (SIE) block performs the Parallel to Serial and
Serial to Parallel conversion of the USB data. In accordance to the USB 2.0 specification, it performs bit
stuffing / un- stuffing and CRC5 / CRC16 generation / checking on the USB data stream.
USB Protocol Engine: The USB Protocol Engine manages the data stream from the device USB control
endpoint. It handles the low level USB protocol (Chapter 9) requests generated by the USB host controller
and the commands for controlling the functional parameters of the UART / FIFO controller blocks.
Dual Port TX Buffers (128 bytes): Data from the USB data out endpoint is stored in the Dual Port TX
buffer and removed from the buffer to the transmit register under control of the UART FIFO controller.
Dual Port RX Buffers (384 bytes): Data from the UART / FIFO controller receive register is stored in the
Dual Port RX buffer prior to being removed by the SIE on a USB request for data from the device data in
endpoint.
Multi-Purpose UART / FIFO Controllers: The Multi-purpose UART / FIFO controllers handle the transfer
of data between the Dual Port RX and TX buffers and the UART / FIFO transmit and receive registers. When
configured as a UART it performs asynchronous 7 / 8 bit Parallel to Serial and Serial to Parallel conversion of
the data on the RS232 (RS422 and RS485) interface. Control signals supported by UART mode include RTS,
CTS, DSR, DTR, DCD and RI. There are also transmitter enable control signal pins (TXDEN) provided to
assist with interfacing to RS485 transceivers. RTS/CTS, DSR/DTR and Xon/Xoff handshaking options are
also supported. Handshaking, where required, is handled in hardware to ensure fast response times. The
UART‟s also supports the RS232 BREAK setting and detection conditions.
Baud Rate Generator: The Baud Rate Generator provides a x16 clock input to the UART‟s from the 48MHz
reference clock and consists of a 14 bit prescaler and 3 register bits which provide fine tuning of the baud
rate (used to divide by a number plus a fraction). This determines the Baud Rate of the UART which is
programmable from 183 baud to 3 million baud.
RESET Generator: The Reset Generator Cell provides a reliable power-on reset to the device internal
circuitry on power up. An additional RESET# input and RSTOUT# output are provided to allow other devices
to reset the FT2232D, or the FT2232D to reset other devices respectively. During reset, RSTOUT# is driven
low, otherwise it drives out at the 3.3V provided by the onboard regulator. RSTOUT# can be used to control
the 1.5K pull-up on USBDP directly where delayed USB enumeration is required. It can also be used to reset
other devices. RSTOUT# will stay high- impedance for approximately 5ms after VCC has risen above 3.5V
AND the device oscillator is running AND RESET# is high. RESET# should be tied to VCC unless it is a
requirement to reset the device from external logic or an external reset generator I.C.
EEPROM Interface: When used without an external EEPROM the FT2232D be configured as a USB to dual
serial port device. Adding an external 93C46 (93C56 or 93C66) EEPROM allows each of the chip‟s channels
to be independently configured as a serial UART (232 mode), or a parallel FIFO (245 mode). The external
EEPROM is used to enable the Fast Opto-Isolated Serial interface mode.
The external EEPROM can also be used to customise the USB VID, PID, Serial Number, Product Description
Strings and Power Descriptor value of the FT2232D for OEM applications. Other parameters controlled by
the EEPROM include Remote Wake Up, Soft Pull Down on Power-Off and USB 2.0 descriptor modes. The
EEPROM should be a 16 bit wide
configuration such as a MicroChip 93LC46B or equivalent capable of a 1Mb/s clock rate at VCC = 4.35V to
5.25V. The EEPROM is programmable-on board over USB using a utility program available from FTDI‟s web
site (www.ftdichip. com). This allows a blank part to be soldered onto the PCB and programmed as part
of the manufacturing and test process. If no EEPROM is connected (or the EEPROM is blank), the FT2232D
will default to dual serial ports. The device uses its built-in default VID, PID Product Description and Power
Descriptor Value. In this case, the device will not have a serial number as part of the USB descriptor.

Copyright © 2010 Future Technology Devices International Limited 16
Document No.: FT_000173
FT2232D DUAL USB TO SERIAL UART/FIFO IC Datasheet
Version 2.05
Clearance No.: FTDI# 127
5 Devices Characteristics and Ratings
5.0 Absolute Maximum Ratings
These are absolute maximum ratings for the for the FT2232D device in accordance with the Absolute
Maximum Rating System (IEC 60134). Exceeding these may cause permanent damage to the device.
Parameter
Value
Unit
Storage Temperature
-65°C to 150°C
Degrees C
Floor Life (Out of Bag) At Factory Ambient
(30°C / 60% Relative Humidity)
192
(IPC/JEDEC J-STD-033A MSL Level 3
Compliant)**Note 10
Hours
Ambient Temperature (Power Applied)
-40°C to 85°C
Degrees C
VCC Supply Voltage
-0.5 to +6.00
V
DC Input Voltage – USBDP and USBDM
-0.5 to +3.8
V
DC Input Voltage – High Impedance
Bidirectional
-0.5 to + (VCC +0.5)
V
DC Input Voltage – All Other Inputs
-0.5 to + (VCC +0.5)
V
DC Output Current – Outputs
24
mA
DC Output Current – Low Impedance
Bidirectional
24
mA
Power Dissipation (VCC = 5.25V)
500
mW
Electrostatic Discharge Voltage (Human
Body Model) (I < 1μA)
+/- 3000
V
Latch Up Current (Vi = +/- 10V maximum,
for 10 ms
200
mA
Table 5.1 Absolute Maximum Ratings
**Note 10 if devices are stored out of the packaging beyond this time limit the devices should be baked
before use. The devices should be ramped up to a temperature of 110oC and baked for 8 to 10 hours.

Copyright © 2010 Future Technology Devices International Limited 17
Document No.: FT_000173
FT2232D DUAL USB TO SERIAL UART/FIFO IC Datasheet
Version 2.05
Clearance No.: FTDI# 127
5.1 DC Characteristics
DC Characteristics (Ambient Temperature = -40°C to +85°C)
Parameter
Description
Minimum
Typical
Maximum
Units
Conditions
VCC1
VCC Operating Supply
Voltage
4.35
5.0
5.25
V
VCC2
VCCIO Operating
Supply Voltage
3.0
-
5.25
V
Icc1
Operating Supply
Current
---
30
---
mA
Normal Operation
Icc2
Operating Supply
Current
---
100
200
μA
USB Suspend
**Note 11
Table 5.2 Operating Voltage and Current
**Note 11 - Supply current excludes the 200μA nominal drawn by the external pull-up resistor on
USBDP.
Parameter
Description
Minimum
Typical
Maximum
Units
Conditions
Voh
Output Voltage High
3.2
4.1
4.9
V
I source = 2mA
Vol
Output Voltage Low
0.3
0.4
0.6
V
I sink = 2mA
Vin
Input Switching
Threshold
1.3
1.2
1.5
V
VHys
Input Switching
Hysteresis
50
25
30
mV
Table 5.3 IO Pin Characteristics (VCCIO = 5.0V, Standard Drive Level) **Note 12
Parameter
Description
Minimum
Typical
Maximum
Units
Conditions
Voh
Output Voltage High
2.2
2.7
3.2
V
I source = 1mA
Vol
Output Voltage Low
0.3
0.4
0.5
V
I sink = 2mA
Vin
Input Switching
Threshold
1.0
1.2
1.5
V
VHys
Input Switching
Hysteresis
20
25
30
mV
Table 5.4 IO Pin Characteristics (VCCIO = 3.0V – 3.6V, Standard Drive Level) **Note 12

Copyright © 2010 Future Technology Devices International Limited 18
Document No.: FT_000173
FT2232D DUAL USB TO SERIAL UART/FIFO IC Datasheet
Version 2.05
Clearance No.: FTDI# 127
Parameter
Description
Minimum
Typical
Maximum
Units
Conditions
Voh
Output Voltage High
3.2
4.1
4.9
V
I source
Vol
Output Voltage Low
0.3
0.4
0.6
V
I sink = 6 mA
Vin
Input Switching
Threshold
1.3
1.6
1.9
V
VHys
Input Switching
Hysteresis
50
55
60
mV
Table 5.5 IO Pin Characteristics (VCCIO = 5.0V, High Drive Level) **Note 12 and 13
Parameter
Description
Minimum
Typical
Maximum
Units
Conditions
Voh
Output Voltage High
2.2
2.8
3.2
V
I source = 3mA
Vol
Output Voltage Low
0.3
0.4
0.6
V
I sink = 8 mA
Vin
Input Switching
Threshold
1.0
1.2
1.5
V
VHys
Input Switching
Hysteresis
20
25
30
mV
Table 5.6 IO Pin Characteristics (VCCIO = 3.0V -3.6V, High Drive Level) **Note 12 and 13
**Note 12: Inputs have an internal 200K pull-up resistor to VCCIO, which can alternativly be
programmed to pull down using a configuration bit in the external EEPROM.
**Note 13: The high output drive level is configured in the external EEPROM. Each channel
can be configured individually.
Parameter
Description
Minimum
Typical
Maximum
Units
Conditions
Voh
Output Voltage High
4.0
-
5.0
V
Fosc = 6MHz
Vol
Output Voltage Low
0.1
-
1.0
V
Fosc = 6MHz
Vin
Input Switching
Threshold
1.8
2.5
3.2
V
Voh
Output Voltage High
4.0
-
5.0
V
Fosc = 6MHz
Table 5.7 XTIN / XTOUT Pin Characteristics

Copyright © 2010 Future Technology Devices International Limited 19
Document No.: FT_000173
FT2232D DUAL USB TO SERIAL UART/FIFO IC Datasheet
Version 2.05
Clearance No.: FTDI# 127
Parameter
Description
Minimum
Typical
Maximum
Units
Conditions
Voh
Output Voltage High
3.2
4.1
4.9
V
I source = 2mA
Vol
Output Voltage Low
0.3
0.4
0.6
V
I sink = 2 mA
Vin
Input Switching
Threshold
1.3
1.6
1.9
V
VHys
Input Switching
Hysteresis
50
55
60
mV
Table 5.8 RESET# and TEST EECS, EESK, EEDATA Pin Characteristics **Note 14
**Note 14 - EECS, EESK, EEDATA and RESET# pins have an internal 200K pull-up resistor to VCC
Parameter
Description
Minimum
Typical
Maximum
Units
Conditions
Voh
Output Voltage High
3.0
-
3.6
V
I source = 2mA
Vol
Output Voltage Low
0.3
-
0.6
V
I sink = 2mA
Table 5.9 RSTOUT# Pin Characteristics
Parameter
Description
Minimum
Typical
Maximum
Units
Conditions
UVoh
I/O Pins Static Output
(High)
2.8
-
3.6
V
RI = 1.5kΩ to
3V3OUT (D+) RI =
15KΩ to GND (D-)
UVol
I/O Pins Static Output
(Low)
0
-
0.3
V
RI = 1.5kΩ to
3V3OUT (D+) RI =
15kΩ to GND (D-)
UVse
Single Ended Rx
Threshold
0.8
-
2.0
V
UCom
Differential Common
Mode
0.8
-
2.5
V
UVDif
Differential Input
Sensitivity
0.2
-
-
V
UDrvZ
Driver Output
Impedance
26
-
44
Ohms
Table 5.10 USB I/O Pin (USBDP, USBDM) Characteristics **Note 15
**Note 15 - Driver Output Impedance includes the external 27R series resistors on USBDP and USBDM
pins.

Copyright © 2010 Future Technology Devices International Limited 20
Document No.: FT_000173
FT2232D DUAL USB TO SERIAL UART/FIFO IC Datasheet
Version 2.05
Clearance No.: FTDI# 127
5.2 ESD Tolerance
ESD protection for FT2232D IO‟s
Parameter
Reference
Minimum
Typical
Maximum
Units
Human Body Model (HBM)
JEDEC EIA/JESD22-A114-B,
Class 2
±2kV
kV
Machine Mode (MM)
JEDEC EIA/JESD22-A115-A,
Class A
±100V
V
Charge Device Model
(CDM)
JEDEC EIA/ JESD22-C101-D,
Class-III
±500V
V
Latch-up
JESD78, Trigger Class-II
±200mA
mA
Table 5.11 ESD Tolerance

Copyright © 2010 Future Technology Devices International Limited 21
Document No.: FT_000173
FT2232D DUAL USB TO SERIAL UART/FIFO IC Datasheet
Version 2.05
Clearance No.: FTDI# 127
6 USB Power Configurations
The following sections illustrate possible USB power configurations for the FT2232D.
6.0 USB Bus Powered Configuration
Figure 6.1 Bus Powered Configuration
Figure 6.1 illustrates the FT2232D in a typical USB bus powered configuration. A USB Bus
Powered device gets its power from the USB bus. Basic rules for USB Bus power devices are as
follows:-
a) On plug-in, the device must draw no more than 100mA
b) On USB Suspend the device must draw no more than 500μA.
c) A High Power USB Bus Powered Device (one that draws more than 100mA) should use the
PWREN# pin to keep the current below 100mA on plug-in and 500μA on USB suspend.
d) A device that consumes more than 100mA cannot be plugged into a USB Bus Powered Hub
e) No device can draw more that 500mA from the USB Bus.
The power descriptor in the EEPROM should be programmed to match the current draw required by the
device. A Ferrite Bead is connected in series with USB power to prevent noise from the device and
associated circuitry (EMI) being radiated down the USB cable to the Host. The value of the Ferrite Bead
depends on the total current required by the circuit - a suitable range of Ferrite Beads is available from
Steward (www.steward.com) for example Steward Part # MI0805K400R-00 also available from DigiKey,
Part # 240-1035-1.

Copyright © 2010 Future Technology Devices International Limited 22
Document No.: FT_000173
FT2232D DUAL USB TO SERIAL UART/FIFO IC Datasheet
Version 2.05
Clearance No.: FTDI# 127
6.1 USB Self Powered Configuration
Figure 6.2 Self Powered Configuration
Figure 6.2 illustrates the FT2232D in a typical USB self powered configuration. A USB Self
Powered device gets its power from its own POWER SUPPLY and does not draw current from the
USB bus. The basic rules for USB Self power devices are as follows –
a) A Self-Powered device should not force current down the USB bus when the USB
Host or Hub Controller is powered down.
b)A Self Powered Device can take as much current as it likes during normal operation
and USB suspend as it has its own POWER SUPPLY.
c)A Self Powered Device can be used with any USB Host and both Bus and Self
Powered USB Hubs.
The USB power descriptor option in the EEPROM should be programmed to a value of zero (self powered).
To meet requirement a) the 1.5 K pull-up resistors on USBDP is connected to RSTOUT# as per the bus-
power circuit. However, the USB Bus Power is used to control the RESET# Pin of the FT2232D device. When
the USB Host or Hub is powered up RSTOUT# will pull the 1.5K resistor on USBDP to 3.3V, thus identifying
the device as a full speed device to USB. When the USB Host or Hub power is off, RESET# will go low and
the device will be held in reset. As RESET# is low, RSTOUT# will also be low, so no current will be forced
down USBDP via the 1.5K pull-up resistor when the host or hub is powered down. Failure to do this may
cause some USB host or hub controllers to power up erratically. Note: When the FT2232D is in reset, the
I/O interface pins all go tri-state. These pins have internal 200K pull-up resistors to VCCIO, so they will
gently pull high unless driven by some external logic.

Copyright © 2010 Future Technology Devices International Limited 23
Document No.: FT_000173
FT2232D DUAL USB TO SERIAL UART/FIFO IC Datasheet
Version 2.05
Clearance No.: FTDI# 127
6.2 Interfacing to 3.3V Logic
Figure 6.3 Bus Powered Circuit with 3.3V logic drive and IO supply voltage
Figure 6.3 shows how to configure the FT2232D to interface with 3.3V logic devices. In this example,
a discrete 3.3V regulator is used to supply the 3.3V logic from the USB supply. VCCIOA and VCCIOB
are connected to the output of the 3.3V regulator, which in turn will cause the device interface IO
pins on both channels to drive out at 3.3V level. It is also possible to have one IO interface channel
driving out at 5V level, and the other at 3.3V level. In this case one of the VCCIO pins would be
connected to 5V, and the other connected to 3.3V.
For USB bus powered circuits some considerations have to be taken into account when selecting the
regulator:-
a) The regulator must be capable of sustaining its output voltage with an input voltage of 4.35
volts. A Low Drop Out (LDO) regulator must be selected.
b) The quiescent current of the regulator must be low in order to meet the USB suspend
total current requirement of <= 500μA during USB suspend.
An example of a regulator family that meets these requirements is the MicroChip (Telcom) TC55
Series. These devices can supply up to 250mA current and have a quiescent current of under 1μA.
In some cases, where only a small amount of current is required (< 5mA) , it may be possible to
use the in-built regulator of the FT2232D to supply the 3.3V without any other components being
required. In this case, connect VCCIOA or VCCIOB to the 3V3OUT pin of the FT2232D.
Note: It should be emphasised that the 3.3V supply for VCCIO in a bus powered design with a 3.3V
logic interface should come from an LDO which is supplied by the USB bus, or from the 3V3OUT pin
of the FT232BM, and not from any other source. Please also note that if the SI/WU pins are not
being used they should be pulled up to the same supply as their respective VCCIO pin.

Copyright © 2010 Future Technology Devices International Limited 24
Document No.: FT_000173
FT2232D DUAL USB TO SERIAL UART/FIFO IC Datasheet
Version 2.05
Clearance No.: FTDI# 127
Figure 6.4 Self Powered Circuit with 3.3V logic drive and IO supply voltage
Figure 6.4 is an example of a FT2232D USB self powered design with 3.3V interface. In this case
the VCCIOA and VCCIOB pins are supplied by an external 3.3V supply in order to make both of the
device‟s IO channels drive out at 3.3V logic level, thus allowing them to be connected to a 3.3V
MCU or other external logic. It is also possible to have one IO interface channel driving out at 5V
level, and the other at 3.3V level. In this case one of the VCCIO pins would be connected to 5V,
and the other connected to 3.3V. A USB self powered design uses its own power supplies, and
does not draw any of its power from the USB bus. In such cases, no special care need be taken to
meet the USB suspend current (0.5 mA) as the device does not get its power from the USB port.
As with bus powered 3.3V interface designs, in some cases, where only a small amount of current
is required (<5mA), it may be possible to use the in-built regulator of the FT2232D to supply the
3.3V without any other components being required. In this case, connect VCCIOA or VCCIOB to
the 3V3OUT pin of the FT2232D. Note that if the SI/WU pins are not being used they should be
pulled up to the same supply as their respective VCCIO pin.

Copyright © 2010 Future Technology Devices International Limited 25
Document No.: FT_000173
FT2232D DUAL USB TO SERIAL UART/FIFO IC Datasheet
Version 2.05
Clearance No.: FTDI# 127
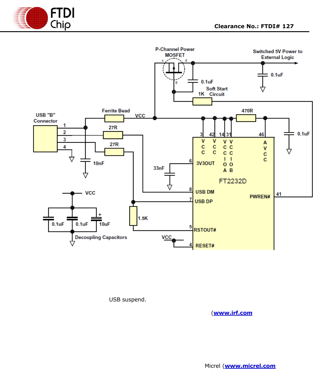
6.3 Power Switching Configuration
Figure 6.5 Bus Powered Circuit with Power Control
USB Bus powered circuits need to be able to power down in USB suspend mode in order to meet
the <= 500μA total suspend current requirement (including external logic). Some external logic can
power itself down into a low current state by monitoring the PWREN# pin. For external logic that
cannot power itself down in that way, the FT2232D provides a simple but effective way of turning
off power to external circuitry during USB suspend.
Figure 6.5 shows how to use a discrete P-Channel Logic Level MOSFET to control the power to
external logic circuits. A suitable device would be an International Rectifier (www.irf.com)
IRLML6402, or equivalent. It is recommended that a “soft start” circuit consisting of a 1K series
resistor and a 0.1 μF capacitor are used to limit the current surge when the MOSFET turns on.
Without the soft start circuit there is a danger that the transient power surge of the MOSFET turning
on will reset the FT2232D, or the USB host / hub controller. The values used here allow attached
circuitry to power up with a slew rate of ~12.5 V per millisecond, in other words the output voltage
will transition from GND to 5V in approximately 400 microseconds.
Alternatively, a dedicated power switches I.C. with inbuilt “soft-start” can be used instead of a
MOSFET. A suitable power switch I.C. for such an application would be a Micrel (www.micrel.com)
MIC2025-2BM or equivalent. Please note the following points in connection with power controlled
designs: –
a)The logic to be controlled must have its own reset circuitry so that it will automatically reset
itself when power is re-applied on coming out of suspend.
b)Set the Pull-down on Suspend option in the FT2232D‟s EEPROM.
c)For USB high-power bus powered device (one that consumes greater than 100 mA, and up to
500 mA of current from the USB bus), the power consumption of the device should be set in the
max power field in the EEPROM. A high-power bus powered device must use this descriptor in the
EEPROM to inform the system of its power requirements.
d)For 3.3V power controlled circuits the VCCIO pins must not be powered down with the external
circuitry. Either connect the power switch between the output of the 3.3V regulator and the
external 3.3V logic, or if appropriate power the VCCIO pin from the 3V3OUT pin of the FT2232D.

Copyright © 2010 Future Technology Devices International Limited 26
Document No.: FT_000173
FT2232D DUAL USB TO SERIAL UART/FIFO IC Datasheet
Version 2.05
Clearance No.: FTDI# 127
Figure 6.6 Bus Powered Circuit with Power Control and 3.3V Logic Drive/ IO Supply Voltage
Figure 6.6 is a FT2232D design example which effectively combines the circuits shown in Figures
6.4 and 6.5 to give a USB bus powered design with power switching and 3.3V logic drive level on
both channels. Once again a P-Channel Power MOSFET and soft start circuit are used to control the
power to external logic devices. A 3.3V LDO regulator which is supplied by the USB bus is used to
provide the 3.3V supply for the VCCIO pins, as well as the external logic. If the SI/WU pins are not
being used they should be pulled up to 3.3V.

Copyright © 2010 Future Technology Devices International Limited 27
Document No.: FT_000173
FT2232D DUAL USB TO SERIAL UART/FIFO IC Datasheet
Version 2.05
Clearance No.: FTDI# 127
7 Standard Device Configuration Examples
7.0 Oscillator Configurations
Figure 7.1 3-Pins Ceramic Resonator Configuration
Figure 7.1 illustrates how to use the FT2232D with a 3-Pin Ceramic Resonator. A suitable part would be a
ceramic resonator from Murata‟s CERALOCK range. (Murata Part Number CSTCR6M00G15), or equivalent.
3-Pin ceramic resonators have the load capacitors built into the resonator so no external loading
capacitors are required. This makes for an economical configuration. The accuracy of this Murata ceramic
resonator is +/- 0.25% and it is specifically designed for USB full speed applications. A 1 MegaOhm
loading resistor across XTIN and XTOUT is recommended in order to guarantee this level of accuracy.
Other ceramic resonators with a lesser degree of accuracy (typically +/- 0.5%) are technically out-with
the USB specification, but it has been calculated that using such a device will work satisfactorily in
practice with a FT2232D design. An example of such a device is Murata‟s CSTLSM00G53.

Copyright © 2010 Future Technology Devices International Limited 28
Document No.: FT_000173
FT2232D DUAL USB TO SERIAL UART/FIFO IC Datasheet
Version 2.05
Clearance No.: FTDI# 127
Figure 7.2 Crystal or 2-Pin Ceramic Resonator Configuration
Figure 7.2 illustrates how to use the FT2232D with a 6MHz Crystal or 2-Pin Ceramic Resonator. In this
case, these devices do not have in-built loading capacitors so these have to be added between XTIN,
XTOUT and GND as shown. A value of 27pF is shown as the capacitor in the example – this will be good
for many crystals and some resonators but do select the value based on the manufacturers
recommendations wherever possible. If using a crystal, use a parallel cut type. If using a resonator, see
the previous note on frequency accuracy.
It is also possible to use a 6 MHz Oscillator with the FT2232D. In this case the output of the oscillator
would be connected to XTIN, and XTOUT should be left unconnected. The oscillator must have a CMOS
output.

Copyright © 2010 Future Technology Devices International Limited 29
Document No.: FT_000173
FT2232D DUAL USB TO SERIAL UART/FIFO IC Datasheet
Version 2.05
Clearance No.: FTDI# 127
7.1 EEPROM Configurations
Figure 7.3 EEPROM Configuration
Figure 7.3 illustrates how to connect the FT2232D to the 93C46 (93C56 or 93C66) EEPROM. EECS (pin
48) is directly connected to the chip select (CS) pin of the EEPROM. EESK (pin 1) is directly connected to
the clock (SK) pin of the EEPROM. EEDATA (pin 2) is directly connected to the Data In (Din) pin of the
EEPROM. There is a potential condition whereby both the Data Output (Dout) of the EEPROM can drive
out at the same time as the EEDATA pin of the FT2232D. To prevent potential data clash in this situation,
the Dout of the EEPROM is connected to EEDATA of the FT2232D via a 2.2K resistor.
Following a power-on reset or a USB reset, the FT2232D will scan the EEPROM to find out (a) if an
EEPROM is attached to the Device and (b) if the data in the device is valid. If both of these are the case,
then the FT2232D will use the data in the EEPROM, otherwise it will use its built-in default values and
configuration. The default port configuration of the FT2232D puts both Channel A and Channel B into
serial UART mode.
When a valid command is issued to the EEPROM from the FT2232D, the EEPROM will acknowledge the
command by pulling its Dout pin low. In order to check for this condition, it is necessary to pull Dout high
using a 10K resistor. If the command acknowledge doesn‟t happen then EEDATA will be pulled high by
the 10K resistor during this part of the cycle and the device will detect an invalid command or no EEPROM
present.
There are two varieties of 93C46/56/66 EEPROM‟s on the market – one is configured as being 16 bits
wide, the other is configured as being 8 bits wide. These are available from many sources such as
Microchip, STMicro, ISSI etc. The FT2232D requires EEPROM‟s with a 16-bit wide configuration such as
the Microchip 93LC46B device. The EEPROM must be capable of reading data at a 1Mb clock rate at a
supply voltage of 4.35V to 5.25V. Most available parts are capable of this. Check the manufacturers data
sheet to find out how to connect pins 6 and 7 of the EEPROM. Some devices specify these as no-connect,
others use them for selecting 8 / 16 bit mode or for test functions. Some other parts have their pinout
rotated by 90o so please select the required part and its options carefully.

Copyright © 2010 Future Technology Devices International Limited 30
Document No.: FT_000173
FT2232D DUAL USB TO SERIAL UART/FIFO IC Datasheet
Version 2.05
Clearance No.: FTDI# 127
It is possible to “share” the EEPROM between the FT2232D and another external device such as an MCU.
However, this can only be done when the FT2232D is in its reset condition as it tri-states its EEPROM
interface at that time. A typical configuration would use four bits of an MCU IO Port. One bit would be
used to hold the FT2232D reset (using RESET#) on power-up, the other three would connect to the
EECS, EESK and EEDATA pins of the FT2232D in order to read / write data to the EEPROM at this time.
Once the MCU has read / written the EEPROM, it would take RESET# high to allow the FT2232D to
configure itself and enumerate over USB.
The external EEPROM can be programmed over USB using utility software provided by FTDI. The external
EEPROM is used to enable 245 FIFO, and Fast Opto-Isolated Serial interface modes on each channel.

Copyright © 2010 Future Technology Devices International Limited 31
Document No.: FT_000173
FT2232D DUAL USB TO SERIAL UART/FIFO IC Datasheet
Version 2.05
Clearance No.: FTDI# 127
8 Signal Descriptions by IO Mode and Interface Channel
Configurations
8.0 232 UART Interface Mode Signal Descriptions and Interface
Configurations
When either Channel A or Channel B is in 232 UART mode, the IO signal lines are configured as follows:-
Pin#
Signal
Type
Description
Channel A
Channel B
24
40
TXD
OUTPUT
Transmit Asynchronous Data Output
23
39
RXD
INPUT
Receive Asynchronous Data Input **Note 16
22
38
RTS#
OUTPUT
Request To Send Control Output / Handshake signal
21
37
CTS#
INPUT
Clear To Send Control Input / Handshake signal
**Note 16
20
36
DTR#
OUTPUT
Data Terminal Ready Control Output / Handshake
signal
19
35
DSR#
INPUT
Data Set Ready Control Input / Handshake signal
**Note 16
17
33
DCD#
INPUT
Data Carrier Detect Control Input **Note 16
16
32
RI#
INPUT
Ring Indicator Control Input. When the Remote
Wake up option is enabled in the EEPROM, taking
RI# low can be used to resume the PC USB Host
controller from suspend. **Note 16
15
30
TXDEN
OUTPUT
Enable Transmit Data for RS485
13
29
SLEEP#
OUTPUT
Goes low during USB Suspend Mode. Typically used
to power-down an external TTL to RS232 level
converter I.C. in USB to RS232 converter designs.
12
28
RXLED#
O.C.
LED Drive - Pulses Low when Transmitting Data via
USB.
11
27
TXLED#
O.C
LED Drive - Pulses Low when Receiving Data via
USB.
10
26
SI/WU
INPUT
The Send Immediate / WakeUp signal combines
two functions on a single pin. If USB is in suspend
mode (PWREN# = 1) and remote wakeup is
enabled in the EEPROM , strobing this pin low will
cause the device to request a resume on the USB
Bus. Normally, this can be used to wake up the
Host PC.
During normal operation (PWREN# = 0), if this pin
is strobed low any data in the device TX buffer will
be sent out over USB on the next Bulk-IN request
from the drivers regardless of the pending packet
size. This can be used to optimise USB transfer
speed for some applications. Tie this pin to VCCIO if
not used
Table 8.1 232 UART mode the IO signal lines Description
**Note 16: These pins are pulled to up VCCIO via internal 200K resistors during Reset and USB
Suspend mode. These can be programmed to gently pull low during USB suspend (PWREN#
=“1”) by setting this option in the EEPROM.

Copyright © 2010 Future Technology Devices International Limited 32
Document No.: FT_000173
FT2232D DUAL USB TO SERIAL UART/FIFO IC Datasheet
Version 2.05
Clearance No.: FTDI# 127
Figure 8.1 USB <=> Dual Port RS232 Converter Configuration
Figure 8.1 illustrates how to connect the FT2232D, when both channels A and B are configured as 232-
style UART interfaces, to two TTL – RS232 Level Converter I.C.‟s to make a USB <=> Dual Port RS232
converter using the popular “213” series of TTL to RS232 level converters. These devices have 4
transmitters and 5 receivers in a 28-LD SSOP package and feature an in-built voltage converter to
convert the 5V (nominal) VCC to the +/- 9 volts required by RS232. An important feature of these
devices is the SHDN# pin which can power down the device to a low quiescent current during USB
suspend mode.
The device used in the example above is a Sipex SP213EHCA which is capable of RS232 communication
at up to 500K baud. If a lower baud rate is acceptable, then several pin compatible alternatives are
available such as the Sipex SP213ECA , the Maxim MAX213CAI and the Analog Devices ADM213E, which
are all good for communication at up to 115,200 baud. If a higher baud rate is desired, use a Maxim
MAX3245CAI part which is capable of RS232 communication at rates of up to 1M baud. The MAX3245 is
not pin compatible with the 213 series devices, also its SHDN pin is active high, so connect it to PWREN#
instead of SLEEP#. Dual RS232 level converters such as the Maxim MAX3187 may also be a suitable
alternative.

Copyright © 2010 Future Technology Devices International Limited 33
Document No.: FT_000173
FT2232D DUAL USB TO SERIAL UART/FIFO IC Datasheet
Version 2.05
Clearance No.: FTDI# 127
Figure 8.2 USB <=> Dual Port RS422 Converter Configuration
Figure 8.2 illustrates how to connect the UART interfaces of the FT2232D to two TTL - RS422 Level
Converter I.C.‟s to make a USB to dual port RS422 converter. There are many such level converter
devices available - this example uses two Sipex SP491 devices which have enables on both their
transmitters and receivers. Because the transmitter enables are active high, they are connected to
the SLEEP# pins.
The receiver enables are active low and are both connected to the PWREN# pin. This ensures that
both the transmitters and receivers are enabled when the device is active, and disabled when the
device is in USB suspend mode. If the design is USB BUS powered, it may be necessary to use a P-
Channel logic level MOSFET (controlled by PWREN#) in the VCC line of the SP491 devices to ensure
that the USB standby current of 500μA is met. The SP491 is good for sending and receiving data at
a rate of up to 5M Baud - in this case the maximum rate is limited to 3M Baud by the FT2232D.

Copyright © 2010 Future Technology Devices International Limited 34
Document No.: FT_000173
FT2232D DUAL USB TO SERIAL UART/FIFO IC Datasheet
Version 2.05
Clearance No.: FTDI# 127
Figure 8.3 USB <=> Dual Port RS485 Converter Configuration
Figure 8.3 illustrates how to connect the UART interfaces of the FT2232D to two TTL – RS485 Level
Converter I.C.‟s to make a USB to dual port RS485 converter. This example uses two Sipex SP491
devices but there are similar parts available from Maxim and Analog Devices amongst others. The SP491
is a RS485 device in a compact 8 pin SOP package. It has separate enables on both the transmitter and
receiver. With RS485, the transmitter is only enabled when a character is being transmitted from the
UART. The TXDEN pins on the FT2232D are provided for exactly that purpose, and so the transmitter
enables are wired to the TXDEN‟s. The receiver enable is active low, so it is wired to the PWREN# pin to
disable the receiver when in USB suspend mode.
RS485 is a multi-drop network – i.e. many devices can communicate with each other over a single two
wire cable connection. The RS485 cable requires to be terminated at each end of the cable. Links are

Copyright © 2010 Future Technology Devices International Limited 35
Document No.: FT_000173
FT2232D DUAL USB TO SERIAL UART/FIFO IC Datasheet
Version 2.05
Clearance No.: FTDI# 127
provided to allow the cable to be terminated if the device is physically positioned at either end of the
cable.
In this example the data transmitted by the FT2232D is also received by the device that is transmitting.
This is a common feature of RS485 and requires the application software to remove the transmitted data
from the received data stream. With the FT2232D it is possible to do this entirely in hardware – simply
modify the schematic so that RXD of the FT2232D is the logical OR of the SP481 receiver output with
TXDEN using an HC32 or similar logic gate.
8.1 232 UART Mode LED Interface
Figure 8.4 Dual LED Configuration

Copyright © 2010 Future Technology Devices International Limited 36
Document No.: FT_000173
FT2232D DUAL USB TO SERIAL UART/FIFO IC Datasheet
Version 2.05
Clearance No.: FTDI# 127
Figure 8.5 Single LED Configuration
When configured in UART mode the FT2232D has two IO pins on each channel dedicated to controlling
LED status indicators, one for transmitted data the other for received data. When data is being
transmitted / received the respective pins drive from tri-state to low in order to provide indication on the
LED‟s of data transfer. A digital one-shot timer is used so that even a small percentage of data transfer is
visible to the end user. Figure 8.4 shows a configuration using two individual LED‟s – one for transmitted
data the other for received data. In Figure 8.5, the transmit and receive LED indicators are wire-OR‟ed
together to give a single LED indicator which indicates any transmit or receive data activity.
Another possibility (not shown here) is to use a 3 pin common anode tri-color LED based on the circuit in
Figure 7.5 to have a single LED that can display activity in a variety of colors depending on the ratio of
transmit activity compared to receive activity.
Note that the LED‟s are connected to the same supply as VCCIO.

Copyright © 2010 Future Technology Devices International Limited 37
Document No.: FT_000173
FT2232D DUAL USB TO SERIAL UART/FIFO IC Datasheet
Version 2.05
Clearance No.: FTDI# 127
8.2 245 FIFO Interface Mode Signal Descriptions and Interface
Configurations
When either Channel A or Channel B is in 245 FIFO mode, the IO signal lines are configured as follows:-
Pin#
Signal
Type
Description
Channel A
Channel B
24
40
D0
I/O
FIFO Data Bus Bit 0
23
39
D1
I/O
FIFO Data Bus Bit 1
22
38
D2
I/O
FIFO Data Bus Bit 2
21
37
D3
I/O
FIFO Data Bus Bit 3
20
36
D4
I/O
FIFO Data Bus Bit 4
19
35
D5
I/O
FIFO Data Bus Bit 5
17
33
D6
I/O
FIFO Data Bus Bit 6
16
32
D7
I/O
FIFO Data Bus Bit 7
Table 8.2 FIFO Data Bus Group **Note 17
Pin#
Signal
Type
Description
Channel A
Channel B
15
30
RXF#
OUTPUT
When high, do not read data from the FIFO. When low,
there is data available in the FIFO which can be read by
strobing RD# low then high again ** Note 18
13
29
TXE#
OUTPUT
When high, do not write data into the FIFO. When low,
data can be written into the FIFO by strobing WR high
then low. ** Note 18
12
28
RD#
INPUT
Enables Current FIFO Data Byte on D0..D7 when low.
Fetches the next FIFO Data Byte (if available) from the
Receive FIFO Buffer when RD# goes from low to high.
** Note 17
11
27
WR
INPUT
Writes the Data Byte on the D0..D7 into the Transmit
FIFO Buffer when WR goes from high to low.
** Note 17
10
26
SI/WU
INPUT
The Send Immediate / WakeUp signal combines two
functions on a single pin. If USB is in suspend mode
(PWREN# = 1) and remote wakeup is enabled in the
EEPROM, strobing this pin low will cause the device to
request a resume on the USB Bus. Normally, this can be
used to wake up the Host PC.
During normal operation (PWREN# = 0), if this pin is
strobed low any data in the device TX buffer will be sent
out over USB on the next Bulk-IN request from the
drivers regardless of the pending packet size. This can
be used to optimise USB transfer speed for some
applications. Tie this pin to VCCIO if not used.
Table 8.3 FIFO Control Interface Group
**Note 17: In Input Mode, these pins are pulled to VCCIO via internal 200K resistors. These can be
programmed to gently pull low during USB suspend (PWREN# = “1” ) by setting this option in the
EEPROM.
**Note 18: During device reset, these pins are tri-state but pulled up to VCCIO via internal 200K
resistors.

Copyright © 2010 Future Technology Devices International Limited 38
Document No.: FT_000173
FT2232D DUAL USB TO SERIAL UART/FIFO IC Datasheet
Version 2.05
Clearance No.: FTDI# 127
8.3 245 FIFO Mode Timing Diagram
Figure 8.6 FIFO Read Cycle
Time
Description
Min
Max
Unit
T1
RD# Active Pulse
Width
50
ns
RD# Active Pulse Width
T2
RD# to RD Pre-
Charge Time
50 + T6
ns
RD# to RD Pre-Charge Time
T3
RD# Active to
Valid Data
**Note 19
20
50
ns
T4
Valid Data Hold
Time from RD#
Inactive
**Note 19
0
ns
Valid Data Hold Time from RD#
Inactive **Note 19
T5
RD# Inactive to
RXF#
0
25
ns
T6
RXF# inactive after
RD# cycle
80
ns
RXF# inactive after RD# cycle
Table 8.4 Read Cycle
** Note 19: Load 30 pF at standard drive level. These times will also vary if the high output drive level
is enabled
Figure 8.7 FIFO Write Cycle

Copyright © 2010 Future Technology Devices International Limited 39
Document No.: FT_000173
FT2232D DUAL USB TO SERIAL UART/FIFO IC Datasheet
Version 2.05
Clearance No.: FTDI# 127
Time
Description
Min
Max
Unit
T7
WR Active Pulse
Width
50
ns
WR Active Pulse Width
T8
WR to WR Pre-
Charge Time
50
ns
WR to WR Pre-Charge Time
T9
Data Setup Time
before WR inactive
20
ns
Data Setup Time before WR
inactive
T10
Data Hold Time
from WR inactive
0
ns
Data Hold Time from WR
inactive
T11
WR Inactive to
TXE#
5
25
ns
T12
TXE inactive after
WR cycle
80
ns
TXE inactive after WR cycle
Table 8.5 Write Cycle
Figure 8.8 Microprocessor Interface Example

Copyright © 2010 Future Technology Devices International Limited 40
Document No.: FT_000173
FT2232D DUAL USB TO SERIAL UART/FIFO IC Datasheet
Version 2.05
Clearance No.: FTDI# 127
Figure 8.8 illustrates a typical interface between one of the channels of the FT2232D, configured in 245-
style FIFO interface mode, and a Microcontroller (MCU). Either channel A or B, or both can be configured
in this mode.
This examples uses two IO Ports of the MCU, one port (8 bits) to transfer data to one of the and the
other port (4 / 5 bits) to monitor the TXE# and RXF# status bits and generate the RD# and WR strobes
to the FT2232D as required. Optionally, SI / WU can be connected to another IO pin if either of the
functions of this pin are required. If the SI / WU function is not required, tie this pin to VCCIO. If the MCU
is handling power management functions, then PWREN# should also be connected to an IO pin of the
MCU.
The 8 data bits on IO Port 1 can be shared with other peripherals when the MCU is not accessing the
FT2232D
8.4 Enhanced Asynchronous and Synchronous Bit-Bang Modes - Signal
Description and Interface Configuration
Bit-bang mode is a special FT2232D device mode that changes the 8 IO lines on either (or both) channels
into an 8 bit bi-directional data bus. The are two types of Bit-bang mode for the FT2232D - Enhanced
Asynchronous Bit-Bang Mode, which is virtually the same as FTDI BM chip-style Bit-Bang mode, with the
addition of Read and Write strobes; and Synchronous Bit-Bang mode, where data is only read from the
device when the device is written to. Bit-Bang mode is enabled by driver command. When either Channel
A or Channel B (or both) have Enhanced Asynchronous Bit-Bang mode, or Synchronous Bit-Bang mode
enabled the IO signal lines are configured as follows :-
Pin#
Signal
Type
Description
Channel A
Channel B
24
40
D0
I/O
Bit-Bang Data Bus Bit 0
23
39
D1
I/O
Bit-Bang Data Bus Bit 1
22
38
D2
I/O
Bit-Bang Data Bus Bit 2
21
37
D3
I/O
Bit-Bang Data Bus Bit 3
20
36
D4
I/O
Bit-Bang Data Bus Bit 4
19
35
D5
I/O
Bit-Bang Data Bus Bit 5
17
33
D6
I/O
Bit-Bang Data Bus Bit 6
16
32
D7
I/O
Bit-Bang Data Bus Bit 7
Table 8.6 Bit-Bang Data Bus Group **Note 24
**Note 24: In Input Mode, these pins are pulled to VCCIO via internal 200K resistors. These can be
programmed to gently pull low during USB suspend (PWREN# = “1” ) by setting this option in the
EEPROM.
Pin#
Signal
Type
Description
Channel A
Channel B
15
30
WR#
OUTPUT
**Note 25
13
29
RD#
OUTPUT
**Note 25
12
28
WR#
INPUT
**Note 26
11
27
RD#
INPUT
**Note 26
10
26
SI/WU
INPUT
The Send Immediate / WakeUp signal combines two
functions on a single pin. If USB is in suspend mode
(PWREN# = 1) and remote wakeup is enabled in the
EEPROM , strobing this pin low will cause the device to
request a resume on the USB Bus. Normally, this can be
used to wake up the Host PC.
During normal operation (PWREN# = 0), if this pin is
strobed low any data in the device TX buffer will be sent
out over USB on the next Bulk-IN request from the
drivers regardless of the pending packet size. This can
be used to optimise USB transfer speed for some
applications. Tie this pin to VCCIO if not used
Table 8.7 Bit-Bang Control Interface Group

Copyright © 2010 Future Technology Devices International Limited 41
Document No.: FT_000173
FT2232D DUAL USB TO SERIAL UART/FIFO IC Datasheet
Version 2.05
Clearance No.: FTDI# 127
**Note 25: The Bit-Bang Mode (synchronous and asynchronous) WR# and RD# strobes are on these
pins when the main Channel mode is 245 FIFO, or Fast Opto-Isolated Serial Mode. Bit-Bang mode is not
available on Channel B when Fast Opto-Isolated Serial Mode is enabled.
**Note 26 : The Bit-Bang Mode (synchronous and asynchronous) WR# and RD# strobes are on these
pins when the main Channel mode is set to 232 UART Mode.
Enhanced Asynchronous Bit-Bang Mode
Enhanced Asynchronous Bit-Bang mode is the same as BM-style Bit-Bang mode, except that the internal
RD# and WR# strobes are now brought out of the device to allow external logic to be clocked by
accesses to the bit-bang IO bus.
On either or both channels any data written to the device in the normal manner will be self clocked onto
the data pins (those which have been configured as outputs). Each pin can be independently set as an
input or an output. The rate that the data is clocked out at is controlled by the baud rate generator.
For the data to change there has to be new data written, and the baud rate clock has to tick. If no new
data is written to the channel, the pins will hold the last value written.
To allow time for the data to be setup and held around the WR# strobe, the baud rate should be less
than 1 MegaBaud.
See the application note AN232B-01, “FT232BM/FT245BM Bit Bang Mode” for more details and a
sample application.
Enabling
Asynchronous Bit-Bang mode is enabled using Set Bit Bang Mode driver command. A hex value of 1 will
enable it, and a hex value of 0 will reset the device. See application note AN2232-02, “Bit Mode
Functions for the FT2232D” for more details and examples of this.
Synchronous Bit-Bang Mode
With Synchronous Bit-Bang mode data will only be sent out by the FT2232D if there is space in the
device for data to be read from the pins. This Synchronous Bit-Bang mode will read the data bus pins
first, before it sends out the byte that has just been transmitted. It is therefore 1 byte behind the output,
and so to read the inputs for the byte that you have just sent, another byte must be sent.
For example:-
(1) Pins start at 0xFF
Send 0x55, 0xAA
Pins go to 0x55 and then to 0xAA
Data read = 0xFF, 0x55
(2) Pins start at 0xFF
Send 0x55, 0xAA, 0xAA
(Repeat the last byte sent)
Pins go to 0x55 and then to 0xAA
Data read = 0xFF, 0x55, 0xAA
Enabling
Synchronous Bit-Bang mode is enabled using Set Bit Bang Mode driver command. A hex value of 4 will
enable it, and a hex value of 0 will reset the device. See application note AN2232-02, “Bit Mode
Functions for the FT2232D” for more details and examples.

Copyright © 2010 Future Technology Devices International Limited 42
Document No.: FT_000173
FT2232D DUAL USB TO SERIAL UART/FIFO IC Datasheet
Version 2.05
Clearance No.: FTDI# 127
Figure 8.9 Synchronous Bit Bang Mode Signal Timing
Time
Description
t1
Current pin state is read
t2
RD# is set inactive
t3
RD# is set active again, and any pins that are output will change to the new data.
t4
Clock state for data setup
t5
WR# goes active
t6
WR# goes inactive
Table 8.8 Synchronous Bit Bang Mode Signal Timing
The internal RD# and WR# strobes are brought out of the device to allow external logic to be clocked by
accesses to the bit-bang IO bus.
8.5 Multi-Protocol Synchronous Serial Engine (MPSSE) Mode Signal
Descriptions and Interface Configurations
MPSSE Mode is designed to allow the FT2232D to interface efficiently with synchronous serial protocols
such as JTAG and SPI Bus. It can also be used to program SRAM based FPGA‟s over USB. The MPSSE
interface is designed to be flexible so that it can be configured to allow any synchronous serial protocol
(industry standard or proprietary) to be interfaced to the FT2232D. MPSSE is available on channel A only.
MPSSE is fully configurable, and is programmed by sending commands down the data pipe. These can be
sent individually or more efficiently in packets. MPSSE is capable of a maximum sustained data rate of
5.6 Mega bits /s.

Copyright © 2010 Future Technology Devices International Limited 43
Document No.: FT_000173
FT2232D DUAL USB TO SERIAL UART/FIFO IC Datasheet
Version 2.05
Clearance No.: FTDI# 127
When Channel A is configured in MPSSE mode the IO signal lines are configured as follows:-
Pin#
Signal
Type
Description
Channel A only
24
TCK/SK
OUTPUT
Clock signal Output
23
TDI/D0
OUTPUT
Serial Data Out
22
TDO/DI
INPUT
Serial Data In **Note 27
21
TMS/CS
OUTPUT
Select Signal Out
20
GPIOL0
I/O
General Purpose input / Output **Note 27
19
GPIOL1
I/O
General Purpose input / Output **Note 27
17
GPIOL2
I/O
General Purpose input / Output **Note 27
16
GPIOL3
I/O
General Purpose input / Output **Note 27
15
GPIOH0
I/O
General Purpose input / Output **Note 27
13
GPIOH1
I/O
General Purpose input / Output **Note 27
12
GPIOH2
I/O
General Purpose input / Output **Note 27
11
GPIOH3
I/O
General Purpose input / Output **Note 27
Table 8.9 MPSSE Mode Configuration
**Note 27: In Input Mode, these pins are pulled to VCCIO via internal 200K resistors. These can be
programmed to gently pull low during USB suspend ( PWREN# = “1” ) by setting this option in the
EEPROM.
Enabling
MPSSE mode is enabled using Set Bit Bang Mode driver command. A hex value of 2 will enable it, and a
hex value of 0 will reset the device. See application note AN2232-02, “Bit Mode Functions for the
FT2232D” for more details and examples.
The MPSSE command set is fully described in application note AN_108, “Command Processor for
MPSSE and MCU Host Bus Emulation Modes”.
Example project code for the FT2232D that demonstrates how to use the devices Multi-Protocol
Synchronous Serial Engine (MPSSE) to make a USB to SPI bus interface are available from FTDI‟s web
site http://www.ftdichip.com/Projects/MPSSE.htm#SPI
Example project code for the FT2232D that demonstrates how to use the devices Multi-Protocol
Synchronous Serial Engine (MPSSE) to make a USB to I2C bus interface are available from FTDI‟s web
site http://www.ftdichip.com/Projects/MPSSE.htm#I2C
Example project code for the FT2232D that demonstrates how to use the devices Multi-Protocol
Synchronous Serial Engine (MPSSE) to make a USB to JTAG bus interface are available from FTDI‟s web
site http://www.ftdichip.com/Projects/MPSSE.htm#JTAG

Copyright © 2010 Future Technology Devices International Limited 44
Document No.: FT_000173
FT2232D DUAL USB TO SERIAL UART/FIFO IC Datasheet
Version 2.05
Clearance No.: FTDI# 127
8.6 MCU Host Bus Emulation Mode Signal Descriptions and Interface
Configuration
MCU host bus emulation mode uses both of the FT2232D‟s A and B channel interfaces to make the chip
emulate a standard 8048 / 8051 MCU host bus. This allows peripheral devices for these MCU families to
be directly connected to USB via the FT2232D.
The lower 8 bits (AD7 to AD0) is a multiplexed Address / Data bus. A8 to A15 provide upper (extended)
addresses.
There are 4 basic operations:-
1) Read (does not change A15 to A8)
2) Read Extended (changes A15 to A8)
3) Write (does not change A15 to A8)
4) Write Extended (changes A15 to A8)
Enabling
MCU Host Bus Emulation mode is enabled using Set Bit Bang Mode driver command. A hex value of 8 will
enable it, and a hex value of 0 will reset the device. See application note AN2232-02, “Bit Mode
Functions for the FT2232D” for more details and examples.
The MCU Host Bus Emulation Mode command set is fully described in application note AN_108,
“Command Processor For MPSSE and MCU Host Bus Emulation Modes”.
When MCU Host Bus Emulation mode is enabled the IO signal lines on both channels work together and
the pins are configured as follows :-
Pin#
Signal
Type
Description
24
AD0
I/O
Address / Data Bus Bit 0 **Note 28
23
AD1
I/O
Address / Data Bus Bit 1 **Note 28
22
AD2
I/O
Address / Data Bus Bit 2 **Note 28
21
AD3
I/O
Address / Data Bus Bit 3 **Note 28
20
AD4
I/O
Address / Data Bus Bit 4 **Note 28
19
AD5
I/O
Address / Data Bus Bit 5 **Note 28
17
AD6
I/O
Address / Data Bus Bit 6 **Note 28
16
AD7
I/O
Address / Data Bus Bit 7 **Note 28
15
I/O0
I/O
MPSSE mode instructions to set / clear or read the
high byte of data can be used with this pin. **Note
28, **Note 29
13
I/O1
I/O
MPSSE mode instructions to set / clear or read the
high byte of data can be used with this pin. In
addition this pin has instructions which will make
the controller wait until it is high, or wait until it is
low. This can be used to connect to an IRQ pin of a
peripheral chip. The FT2232D will wait for the
interrupt, and then read the device, and pass the
answer back to the host PC. I/O1 must be held in
input mode if this option is used. **Note 28,
**Note 29
12
IORDY
INPUT
Extends the time taken to perform a Read or Write
operation if pulled low. Pull up to Vcc if not being
used.
11
OSC
OUTPUT
Shows the clock signal that the circuit is using.
40
A8
OUTPUT
Extended Address Bus Bit 8
39
A9
OUTPUT
Extended Address Bus Bit 9
38
A10
OUTPUT
Extended Address Bus Bit 10
37
A11
OUTPUT
Extended Address Bus Bit 12
36
A12
OUTPUT
Extended Address Bus Bit 13
35
A13
OUTPUT
Extended Address Bus Bit 14
33
A14
OUTPUT
Extended Address Bus Bit 15
32
A15
OUTPUT
Extended Address Bus Bit 16
30
CS#
OUTPUT
Negative pulse to select device during Read or
Write.
29
ALE
OUTPUT
Positive pulse to latch the address.
28
RD#
OUTPUT
Negative Read Output.
27
WR#
OUTPUT
Negative Write Output. (Data is setup before WR#
goes low, and is held after WR# goes high)
Table 8.10 MCU Host Bus Emulation Mode IO Signal Lines Configuration

Copyright © 2010 Future Technology Devices International Limited 45
Document No.: FT_000173
FT2232D DUAL USB TO SERIAL UART/FIFO IC Datasheet
Version 2.05
Clearance No.: FTDI# 127
**Note 28: In Input Mode, these pins are pulled to VCCIO via internal 200K resistors. These can be programmed to
gently pull low during USB suspend ( PWREN# = “1” ) by setting this option in the EEPROM.
**Note 29: These instructions are fully described in the application note AN2232L-01 - “Command Processor For
MPSSE and MCU Host Bus Emulation Modes”.
Figure 8.10 MCU Host Bus Emulation Mode Signal Timing - Write Cycle
Time
Description
t1
High address byte is placed on the bus if the extended write is used.
t2
Low address byte is put out.
t3
1 clock period for address is set up.
t4
ALE goes high to enable latch. This will extend to 2 clocks wide if IORDY is
low.
t5
ALE goes low to latch address and CS# is set active low.
t6
Data driven onto the bus.
t7
1 clock period for data setup.
t8
WR# is driven active low. This will extend to 6 clocks wide if IORDY is low.
t9
WR# is driven inactive high.
t10
CS# is driven inactive, 1/2 a clock period after WR# goes inactive
t11
Data is held until this point, and may now change
Table 8.11 MCU Host Bus Emulation Mode Signal Timing - Write Cycle

Copyright © 2010 Future Technology Devices International Limited 46
Document No.: FT_000173
FT2232D DUAL USB TO SERIAL UART/FIFO IC Datasheet
Version 2.05
Clearance No.: FTDI# 127
Figure 8.11 MCU Host Bus Emulation Mode Signal Timing - Read Cycle
Time
Description
t1
High address byte is placed on the bus if the extended read is used -
otherwise t1 will not occur.
t2
Low address byte is put out.
t3
1 clock period for address set up.
t4
ALE goes high to enable address latch. This will extend to 2 clocks wide if
IORDY is low.
t5
ALE goes low to latch address, and CS# is set active low. This will extend to 3
clocks if IORDY is sampled low. CS# will always drop 1 clock after ALE has
gone high no matter the state of IORDY.
t6
Data is set as input (Hi-Z), and RD# is driven active low.
t7
1 clock period for data setup. This will extend to 5 clocks wide if IORDY# is
sampled low.
t8
RD# is driven inactive high.
t9
CS# is driven inactive 1/2 a clock period after RD# goes inactive, and the
data bus is set back to output.
Table 8.12 MCU Host Bus Emulation Mode Signal Timing - Read Cycle
Figure 8.12 MCU Host Bus Emulation Mode Signal Timing - Clock (OSC) Signal

Copyright © 2010 Future Technology Devices International Limited 47
Document No.: FT_000173
FT2232D DUAL USB TO SERIAL UART/FIFO IC Datasheet
Version 2.05
Clearance No.: FTDI# 127
Time
Description
Min
Typical
Value
Max
Unit
tperiod
Clock Period
41.6
83.3
125.0
ns
thigh
Clock signal high
time
20.8
41.6
62.5
ns
tlow
Clock signal low
time
20.8
41.6
62.5
ns
Table 8.13 MCU Host Bus Emulation Mode Signal Timing - Clock (OSC) Signal
Figure 8.13 MCU Host Bus Emulation Example - USB <=> CAN Bus Interface
Figure 8.13 shows an example where the FT2232D is used to interface a Philips SJA1000 CAN Bus
Controller to a PC over USB. In this example IORDY is not used and so is pulled up to Vcc. I/O1 is used to
monitor the Interrupt output (INT) of the SJA1000. The MODE pin on the SJA1000 is pulled high to select
Intel mode. See the semiconductors section of the Philips website (www.philips.com) for more details
on the SJA1000 and suitable CAN Bus transceiver devices.

Copyright © 2010 Future Technology Devices International Limited 48
Document No.: FT_000173
FT2232D DUAL USB TO SERIAL UART/FIFO IC Datasheet
Version 2.05
Clearance No.: FTDI# 127
8.7 Fast Opto-Isolated Serial Interface Mode Signal Descriptions and
Interface Configuration
Fast Opto-Isolated Serial Interface Mode provides a method of communicating with an external device
over USB using 4 wires that can have opto-isolators in their path, thus providing galvanic isolation
between systems. If either channel A or channel B are enabled in fast opto-isolated serial mode then the
pins on channel B are switched to the fast serial interface configuration. The I/O interface for fast serial
mode is always on channel B, even if both channels are being used in this mode. An address bit is used
to determine the source or destination channel of the data. It therefore makes sense to always use at
least channel B or both for fast serial mode, but not A own its own.
When either Channel B or Both Channel A and B are configured in Fast Opto-Isolated Serial Interface
mode following IO signal lines are configured as follows :-
Pin#
Signal
Type
Description
40
FSDI
INPUT
Fast serial data input **Note 30
39
FSCLK
INPUT
Clock input to FT2232D chip to clock data in or out.
The external device has to provide a clock signal or
nothing will change on the interface pins. This gives
the external device full control over the interface. It
is designed to be half duplex so that data is only
transferred in one direction at a time. **Note 30
38
FSDO
OUTPUT
Fast serial data output. Driven low to indicate that
the chip is ready to send data.
37
FSCTS
OUTPUT
Clear To Send control signal output
26
SI/WU
INPUT
The Send Immediate / WakeUp signal combines
two functions on a single pin. If USB is in suspend
mode (PWREN# = 1) and remote wakeup is
enabled in the EEPROM , strobing this pin low will
cause the device to request a resume on the USB
Bus. Normally, this can be used to wake up the
Host PC.
During normal operation (PWREN# = 0), if this pin
is strobed low any data in the device TX buffer will
be sent out over USB on the next Bulk-IN request
from the drivers regardless of the pending packet
size. This can be used to optimise USB transfer
speed for some applications. Tie this pin to VCCIO if
not used.
Table 8.14 Fast Opto-Isolated Serial Interface Mode IO Signal Lines Configuration
**Note 30: Pulled up to VCCIO via internal 200K resistors. These pins can be programmed to gently pull
low during USB suspend ( PWREN# = “1” ) by setting this option in the EEPROM.
Fast Opto-Isolated serial interface mode is enabled in the external EEPROM.

Copyright © 2010 Future Technology Devices International Limited 49
Document No.: FT_000173
FT2232D DUAL USB TO SERIAL UART/FIFO IC Datasheet
Version 2.05
Clearance No.: FTDI# 127
Figure 8.14 Fast Opto-Isolated Serial Signal Timing Diagram
Time
Description
Min
Max
Unit
t1
FSDO / FSCTS hold
time
5
-
ns
t2
FSDO / FSCTS
setup time
5
-
ns
t3
FSDI hold time
5
-
ns
t4
FSDI setup time
10
-
ns
t5
FSCLK low
10
-
ns
t6
FSCLK high
10
-
ns
Table 8.15 Fast Opto-Isolated Serial Signal Timing Diagram
Outgoing Fast Serial Data
To send fast serial data out of the chip, the external device must clock. If the chip has data ready to
send, it will drive FSDO low to indicate the start bit. It will not do this if it is currently receiving data from
the external device.
Figure 8.15 Fast Opto-Isolated Serial Data Format - Data output from the FT2232D
Notes:-
(i) Start Bit is always 0.
(ii) Data is sent LSB first.
(iii) The source bit (SRCE) indicates which channel the data has come from. A „0‟ means that it
has come from Channel A, a „1‟ means that it has come from Channel B.
(iv) If the target device is unable to accept the data when it detects the start bit, it should stop
the FSCLK until it can accept the data.

Copyright © 2010 Future Technology Devices International Limited 50
Document No.: FT_000173
FT2232D DUAL USB TO SERIAL UART/FIFO IC Datasheet
Version 2.05
Clearance No.: FTDI# 127
Incoming Fast Serial Data
The external device is allowed to send data into the chip if FSCTS is high. On receipt of a Zero start bit on
FSDI, the chip will drop FSCTS on the next positive clock edge. The data from bits 0 to 7 is then clocked
in (LSB first). The next bit determines where the data will be written to. It can go to either channel A or
to channel B. A „0‟ will send it to channel A, providing channel A is enabled for fast serial mode, otherwise
it will go to channel B. A „1‟ will send it to channel B, providing channel B is enabled for fast serial mode,
otherwise it will go to channel A. (Either channel A, or channel B, or both must be enabled as fast serial
mode or the circuit is disabled).
Figure 8.16 Fast Opto-Isolated Serial Data Format - Data input to the FT2232D
Notes:-
(i) Start Bit is always 0.
(ii) Data is sent LSB first.
(iii) The destination bit (DEST) indicates which channel the data should go to. A „0‟ means that it
should go to channel A, a „1‟ means that it should go to channel B.
(iv) The target device should check CTS is high before it sends data. CTS goes low after data bit
0 (D0) and stays low until the chip can accept more data.
Contention
There is a possibility that contention may occur, where the interface goes from being completely idle to
both sending and receiving at the same clock instance. In this case the chip backs off, and allows the
data from the external device to be received.
Data Format
The data format for either direction is:-
1) Zero Start Bit
2) Data bit 0
3) Data bit 1
4) Data bit 2
5) Data bit 3
6) Data bit 4
7) Data bit 5
8) Data bit 6
9) Data bit 7
10) Source/Destination („0‟ indicates channel A; „1‟ indicates channel B)
Reset / Enable
Fast serial mode is enabled by setting the appropriate bits in the external EEPROM. The fast serial mode
can be held in reset by setting a bit value of 10 using the Set Bit Bang Mode command. While this bit is
set the device is held reset - data can be sent to the device, but it will not be sent out by the device until
the device is enabled again. This is done by sending a bit value of 0 using the set bit mode command.
See application note AN2232L-02, “Bit Mode Functions for the FT2232D” for more details and
examples.

Copyright © 2010 Future Technology Devices International Limited 51
Document No.: FT_000173
FT2232D DUAL USB TO SERIAL UART/FIFO IC Datasheet
Version 2.05
Clearance No.: FTDI# 127
Figure 8.17 Fast Opto-Isolated Serial Interface Example
In the example shown in figure 8.18 two Agilent HCPL-2430 (see the semiconductor section at
www.agilent.com) high speed opto-couplers are used to optically isolate an external device which
interfaced to USB using the FT2232D. In this example VCC5V is the supply for the FT2232D (bus or self
powered), and VCCE is the supply to the external device.
Care must be taken with the voltage used to power the photoLED‟s. It should be the same supply that
the I/Os are driving to, or the LED‟s may be permanently on. Limiting resistors should be fitted in the
lines that drive the diodes. The outputs of the opto-couplers are open-collector and so need a pullup
resistor.
Testing
Fast serial mode has been tested using an Scenix (Ubicom), SX28 microcontroller (see
www.ubicom.com) which was configured in loopback mode. This was done both with, and without HP
HCPL-2430 opto-isolators in place. The isolators add a considerable delay to the turnaround time seen by
the micro. This was close to 100 nS with the high speed HCPL-2430 device. This is the combined delay of
the clock signal from the microcontroller going through an opto-coupler to the chip, and the data from
the FT2232D chip going through the other opto-coupler back to the microcontroller.

Copyright © 2010 Future Technology Devices International Limited 52
Document No.: FT_000173
FT2232D DUAL USB TO SERIAL UART/FIFO IC Datasheet
Version 2.05
Clearance No.: FTDI# 127
8.8 CPU FIFO Interface Mode Signal Descriptions and Configuration
Examples
CPU-style FIFO interface mode is designed to allow a CPU to interface to USB via the FT2232D. This mode
is enabled in the external EEPROM. The interface is achieved using a chip select bit (CS#) and address bit
(A0).
When either Channel A or Channel B are in CPU FIFO Interface mode the IO signal lines are configured as
follows:-
Pin#
Signal
Type
Description
Channel A
Channel B
24
40
D0
I/O
FIFO Data Bus Bit 0
23
39
D1
I/O
FIFO Data Bus Bit 1
22
38
D2
I/O
FIFO Data Bus Bit 2
21
37
D3
I/O
FIFO Data Bus Bit 3
20
36
D4
I/O
FIFO Data Bus Bit 4
19
35
D5
I/O
FIFO Data Bus Bit 5
17
33
D6
I/O
FIFO Data Bus Bit 6
16
32
D7
I/O
FIFO Data Bus Bit 7
Table 8.16 FIFO Data Bus Group **Note 20
Pin#
Signal
Type
Description
Channel A
Channel B
15
30
CS#
INPUT
Chip Select Bit ** Note 20
13
29
A0
INPUT
Address Bit ** Note 20
12
28
RD#
INPUT
Negative read input ** Note 20
11
27
WR#
INPUT
Negative write input ** Note 20
Table 8.17 FIFO Control Interface Group
**Note 20: In Input Mode, these pins are pulled to VCCIO via internal 200K resistors. These can be
programmed to gently pull low during USB suspend ( PWREN# = “1” ) by setting this option in the
EEPROM
CS#
A0
RD#
WR#
1
X
X
X
0
0
Read Data Pipe
Write Data Pipe
0
1
Read Status
Send Immediate **Note 21
Table 8.18 Chip Select bit and Address bit truth table
Key: X = Not Used; 1 = Signal off; 0 = Signal off
**Note 21: Has to be clocked by USB clock
Data Bit
Data
Status
bit 0
1
Data Available (=RXF)
bit 1
1
Space Available (=TXE)
bit 2
1
Suspend
bit 3
1
Configured
bit 4 **Note 22
X
X
bit 5 **Note 22
X
X
bit 6 **Note 22
X
X
bit 7 **Note 22
X
X
Table 8.19 Status Data bits
Key: X = Not Used; 1 = Signal off; 0 = Signal off
**Note 22: bits 4 to 7 will have arbitrary values when the status is read.

Copyright © 2010 Future Technology Devices International Limited 53
Document No.: FT_000173
FT2232D DUAL USB TO SERIAL UART/FIFO IC Datasheet
Version 2.05
Clearance No.: FTDI# 127
Figure 8.18 CPU FIFO Interface Mode - Signal Timing
Time
Description
Min
Max
Unit
t1
A0 / CS Setup to WR#
15
-
ns
t2
Data setup to WR#
15
-
ns
t3
WR# Pulse width
20
-
ns
t4
A0/CS Hold from WR#
5
-
ns
t5
Data hold from WR#
5
-
ns
t6
A0/CS Setup to RD#
15
-
ns
t7
Data delay from RD#
**Note 23
15
50
ns
t8
A0/CS hold from RD#
5
-
ns
t9
Data hold time from RD#
**Note 23
0
30
ns
Table 8.20 CPU FIFO Interface Mode - Signal Timing
**Note 23: For standard output drive level Times may vary if high drive level is enabled

Copyright © 2010 Future Technology Devices International Limited 54
Document No.: FT_000173
FT2232D DUAL USB TO SERIAL UART/FIFO IC Datasheet
Version 2.05
Clearance No.: FTDI# 127
Figure 8.19 CPU FIFO Single Channel Interface Example 1
Figure 8.20 shows an example where channel A of the FT2232D is used in CPU FIFO mode to interface
with a CPU. To read or write data to or from the CPU to the FT2232D, the FT2232D‟s Chip Select (CS#)
would be set to 0. In order to read the status of the device the Address bit would then be set to 1, and
RD# would be strobed causing the status data to be driven onto D0...D7. If data is available (D0 = 1)
then it can be read by setting A0 to 0, and strobing RD#. If space is available (D1=1) then data can be
written to the FT2232D by setting A0 to 0 and strobing WR#.
When CS# is set to 0 and A0 is set to 1, strobing WR# causes any data in the FT2232D‟s TX buffer to be
sent out over USB on the next Bulk-In request, regardless of the pending packet size.

Copyright © 2010 Future Technology Devices International Limited 55
Document No.: FT_000173
FT2232D DUAL USB TO SERIAL UART/FIFO IC Datasheet
Version 2.05
Clearance No.: FTDI# 127
Figure 8.20 CPU FIFO Dual Channel Interface Example 2
Figure 8.21 shows an example where both channels A and B of the FT2232D are used in CPU FIFO mode
to interface with a CPU. This configuration gives the CPU access to both of the FT2232D‟s data pipes.

Copyright © 2010 Future Technology Devices International Limited 56
Document No.: FT_000173
FT2232D DUAL USB TO SERIAL UART/FIFO IC Datasheet
Version 2.05
Clearance No.: FTDI# 127
9 Package Parameters
The FT2232D is supplied in a 48 pin lead (Pb) free LQFP package. This package has a 7mm x 7mm body
(9mm x 9mm including leads) with leads on a 0.5mm pitch. The FT2232D is fully compliant with the
European Union RoHS directive.
The below drawing shows the LQFP-48 package – all dimensions are in millimeters.
XXYY = Date Code (XX = 2 digit week number, YY = 1 or 2 digit year number.
Figure 9.1 48LD Lead Free LQFP Package Dimensions
Tape and reel information is available in the following applications note:
http://www.ftdichip.com/Documents/AppNotes/AN_116_FTDI%20Devices%20Tape%20and%20Reel%20
Dimensions.pdf

Copyright © 2010 Future Technology Devices International Limited 57
Document No.: FT_000173
FT2232D DUAL USB TO SERIAL UART/FIFO IC Datasheet
Version 2.05
Clearance No.: FTDI# 127
10 Contact Information
Head Office – Glasgow, UK
Future Technology Devices International Limited
Unit 1, 2 Seaward Place,
Centurion Business Park
Glasgow, G41 1HH
United Kingdom
Tel: +44 (0) 141 429 2777
Fax: +44 (0) 141 429 2758
E-mail (Sales) sales1@ftdichip.com
E-mail (Support) support1@ftdichip.com
E-mail (General Enquiries) admin1@ftdichip.com
Web Site URL http://www.ftdichip.com
Web Shop URL http://www.ftdichip.com
Branch Office – Taipei, Taiwan
Future Technology Devices International Limited (Taiwan)
2F, No. 516, Sec. 1, NeiHu Road
Taipei 114
Taiwan , R.O.C.
Tel: +886 (0) 2 8797 1330
Fax: +886 (0) 2 8751 9737
E-mail (Sales) tw.sales1@ftdichip.com
E-mail (Support) tw.support1@ftdichip.com
E-mail (General Enquiries) tw.admin1@ftdichip.com
Web Site URL http://www.ftdichip.com
Branch Office – Hillsboro, Oregon, USA
Future Technology Devices International Limited (USA)
7235 NW Evergreen Parkway, Suite 600
Hillsboro, OR 97123-5803
USA
Tel: +1 (503) 547 0988
Fax: +1 (503) 547 0987
E-Mail (Sales) us.sales@ftdichip.com
E-mail (Support) us.support@ftdichip.com
E-mail (General Enquiries) us.admin@ftdichip.com
Web Site URL http://www.ftdichip.com
Branch Office – ShangHai, China
Future Technology Devices International Limited (China)
Room 408, 317 Xianxia Road,
ChangNing District,
ShangHai, P.R. China
Tel: +86 (21) 62351596
Fax: +86 (21) 62351595
E-Mail (Sales) cn.sales@ftdichip.com
E-mail (Support) cn.support@ftdichip.com
E-Mail (General Enquiries) cn.admin@ftdichip.com
Web Site URL http://www.ftdichip.com
Distributor and Sales Representatives
Please visit the Sales Network page of the FTDI Web site for the contact details of our distributor(s) and sales
representative(s) in your country.

Copyright © 2010 Future Technology Devices International Limited 58
Document No.: FT_000173
FT2232D DUAL USB TO SERIAL UART/FIFO IC Datasheet
Version 2.05
Clearance No.: FTDI# 127
Appendix A – References
AN2232-02, “Bit Mode Functions for the FT2232D”
http://www.ftdichip.com/Documents/AppNotes/AN2232C-02_FT2232CBitMode.pdf
AN232B-01, “FT232BM/FT245BM Bit Bang Mode”
http://www.ftdichip.com/Documents/AppNotes/AN232B-01_BitBang.pdf
AN2232L_108, “Command Processor for MPSSE and MCU Host Bus Emulation Modes”.
http://www.ftdichip.com/Documents/AppNotes/AN_108_Command_Processor_for_MPSSE_and_MCU_Hos
t_Bus_Emulation_Modes.pdf
Useful Application Notes and Projects
http://www.ftdichip.com/Documents/AppNotes/AN_107_AdvancedDriverOptions_AN_000073.pdf
http://www.ftdichip.com/Documents/AppNotes/AN_121_FTDI_Device_EEPROM_User_Area_Usage.pdf
http://www.ftdichip.com/Documents/AppNotes/AN_120_Aliasing_VCP_Baud_Rates.pdf
http://www.ftdichip.com/Resources/Utilities/AN_127_User_Guide_For_FT2232HD_Factory%20test%20uti
lity.pdf
http://www.ftdichip.com/Documents/AppNotes/AN_131_FT2232D_H_Fast%20Opto-
Isolated%20Serial%20Interface%20mode.pdf
http://www.ftdichip.com/Documents/AppNotes/AN2232C-02_FT2232CBitMode.pdf
http://www.ftdichip.com/Documents/AppNotes/AN_108_Command_Processor_for_MPSSE_and_MCU_Hos
t_Bus_Emulation_Modes.pdf
http://www.ftdichip.com/Projects/MPSSE.htm#SPI
http://www.ftdichip.com/Projects/MPSSE.htm#I2C
http://www.ftdichip.com/Projects/MPSSE.htm#JTAG

Copyright © 2010 Future Technology Devices International Limited 59
Document No.: FT_000173
FT2232D DUAL USB TO SERIAL UART/FIFO IC Datasheet
Version 2.05
Clearance No.: FTDI# 127
Appendix B - List of Figures and Tables
List of Figures
Figure 2.1 FT2232D Block Diagram ................................................................................................. 4
Figure 3.1 48 pin LQFP Package Pin Out and Schematic Symbol.......................................................... 7
Figure 6.1 Bus Powered Configuration ........................................................................................... 21
Figure 6.2 Self Powered Configuration ........................................................................................... 22
Figure 6.3 Bus Powered Circuit with 3.3V logic drive and IO supply voltage .......................................... 23
Figure 6.4 Self Powered Circuit with 3.3V logic drive and IO supply voltage ......................................... 24
Figure 6.5 Bus Powered Circuit with Power Control ........................................................................... 25
Figure 6.6 Bus Powered Circuit with Power Control and 3.3V Logic Drive/ IO Supply Voltage ................ 26
Figure 7.1 3-Pins Ceramic Resonator Configuration ......................................................................... 27
Figure 7.2 Crystal or 2-Pin Ceramic Resonator Configuration ............................................................ 28
Figure 7.3 EEPROM Configuration ................................................................................................. 29
Figure 8.1 USB <=> Dual Port RS232 Converter Configuration ......................................................... 32
Figure 8.2 USB <=> Dual Port RS422 Converter Configuration ......................................................... 33
Figure 8.3 USB <=> Dual Port RS485 Converter Configuration ......................................................... 34
Figure 8.4 Dual LED Configuration ................................................................................................ 35
Figure 8.5 Single LED Configuration .............................................................................................. 36
Figure 8.6 FIFO Read Cycle .......................................................................................................... 38
Figure 8.7 FIFO Write Cycle ......................................................................................................... 38
Figure 8.8 Microprocessor Interface Example ................................................................................. 39
Figure 8.9 Synchronous Bit Bang Mode Signal Timing ...................................................................... 42
Figure 8.10 MCU Host Bus Emulation Mode Signal Timing - Write Cycle ............................................. 45
Figure 8.11 MCU Host Bus Emulation Mode Signal Timing - Read Cycle ............................................. 46
Figure 8.12 MCU Host Bus Emulation Mode Signal Timing - Clock (OSC) Signal .................................. 46
Figure 8.13 MCU Host Bus Emulation Example - USB <=> CAN Bus Interface .................................... 47
Figure 8.14 Fast Opto-Isolated Serial Signal Timing Diagram ........................................................... 49
Figure 8.15 Fast Opto-Isolated Serial Data Format - Data output from the FT2232D ........................... 49
Figure 8.16 Fast Opto-Isolated Serial Data Format - Data input to the FT2232D ................................. 50
Figure 8.17 Fast Opto-Isolated Serial Interface Example .................................................................. 51
Figure 8.18 CPU FIFO Interface Mode - Signal Timing ...................................................................... 53
Figure 8.19 CPU FIFO Single Channel Interface Example 1 .............................................................. 54
Figure 8.20 CPU FIFO Dual Channel Interface Example 2 ................................................................. 55
Figure 9.1 48LD Lead Free LQFP Package Dimensions ..................................................................... 56

Copyright © 2010 Future Technology Devices International Limited 60
Document No.: FT_000173
FT2232D DUAL USB TO SERIAL UART/FIFO IC Datasheet
Version 2.05
Clearance No.: FTDI# 127
List of Tables
Table 1.1 Part Numbers ................................................................................................................. 2
Table 3.1.1 USB Interface Group .................................................................................................... 8
Table 3.2.2 EEPROM Interface Group............................................................................................... 8
Table 3.3.3 Miscellaneous Signal Group ........................................................................................... 8
Table 3.4.4 Power and Ground Group .............................................................................................. 9
Table 3.5.5 Pin Definition by Chip Mode (Channel A) ....................................................................... 10
Table 3.6.6 Pin Definition by Chip Mode (Channel B) ....................................................................... 11
Table 3.7.7 IO Mode Command Hex Values ..................................................................................... 12
Table 5.1 Absolute Maximum Ratings ........................................................................................... 16
Table 5.2 Operating Voltage and Current ....................................................................................... 17
Table 5.3 IO Pin Characteristics (VCCIO = 5.0V, Standard Drive Level) **Note 12 .............................. 17
Table 5.4 IO Pin Characteristics (VCCIO = 3.0V – 3.6V, Standard Drive Level) **Note 12 .................... 17
Table 5.5 IO Pin Characteristics (VCCIO = 5.0V, Standard Drive Level) **Note 12 and 13 .................. 18
Table 5.6 IO Pin Characteristics (VCCIO = 3.0V -3.6V, Standard Drive Level) **Note 12 and 13 .......... 18
Table 5.7 XTIN / XTOUT Pin Characteristics ................................................................................... 18
Table 5.8 RESET# and TEST EECS, EESK, EEDATA Pin Characteristics **Note 14 .............................. 19
Table 5.9 RSTOUT# Pin Characteristics ......................................................................................... 19
Table 5.10 USB I/O Pin (USBDP, USBDM) Characteristics **Note 15 ................................................ 19
Table 5.11 ESD Tolerance ............................................................................................................ 20
Table 8.1 232 UART mode the IO signal lines Description................................................................ 31
Table 8.2 FIFO Data Bus Group **Note 17 ..................................................................................... 37
Table 8.3 FIFO Control Interface Group ......................................................................................... 37
Table 8.4 Read Cycle ................................................................................................................... 38
Table 8.5 Write Cycle .................................................................................................................. 39
Table 8.6 Bit-Bang Data Bus Group **Note 24 ............................................................................... 40
Table 8.7 Bit-Bang Control Interface Group .................................................................................... 40
Table 8.8 Synchronous Bit Bang Mode Signal Timing ....................................................................... 42
Table 8.9 MPSSE Mode Configuration ............................................................................................ 43
Table 8.10 MCU Host Bus Emulation Mode IO Signal Lines Configuration ........................................... 44
Table 8.11 MCU Host Bus Emulation Mode Signal Timing - Write Cycle .............................................. 45
Table 8.12 MCU Host Bus Emulation Mode Signal Timing - Read Cycle ............................................... 46
Table 8.13 MCU Host Bus Emulation Mode Signal Timing - Clock (OSC) Signal.................................... 47
Table 8.14 Fast Opto-Isolated Serial Interface Mode IO Signal Lines Configuration .............................. 48
Table 8.15 Fast Opto-Isolated Serial Signal Timing Diagram ............................................................. 49
Table 8.16 FIFO Data Bus Group **Note 20 ................................................................................... 52
Table 8.17 FIFO Control Interface Group........................................................................................ 52
Table 8.18 Chip Select bit and Address bit truth table ..................................................................... 52
Table 8.19 Status Data bits .......................................................................................................... 52
Table 8.20 CPU FIFO Interface Mode - Signal Timing ....................................................................... 53

Copyright © 2010 Future Technology Devices International Limited 61
Document No.: FT_000173
FT2232D DUAL USB TO SERIAL UART/FIFO IC Datasheet
Version 2.05
Clearance No.: FTDI# 127
Appendix C - Revision History
Version 0.91 Initial Datasheet Created October 2006
Version 2.00 Contact details edited and Corrected FT2232D features 10/11/09
(Removed reference to Isochronous support)
Added links for sample project code that demonstrate how to use
the devices Multi-Protocol Synchronous Serial Engine (MPSSE)
Added Windows 7 support. Added TID number.
Added apps notes references.
Released on the Web
Version 2.01 Corrected table pin No. on Table 3.1.1 27/01/10
Corrected figure 6.6 label from Self Powered to Bus Powered
Version 2.02 Added ESD specifications 21/05/10
Version 2.03 Edited table 5.2 31/05/10
Version 2.04 Edited table 3.5.5 and 3.5.6 CPU FIFO mode signal names 27/07/10
Added section 1.2 USB compliant
Edited Figure 2.1
Version 2.05 Corrected table 5.5 and 5.6 to show “High Current” 18/04/11
Corrected Section 8.7 title
Products related to this Datasheet
IC USB FS DUAL UART/FIFO 48-LQFP
IC USB FS DUAL UART/FIFO 48LQFP
IC USB FS DUAL UART/FIFO 48-LQFP
IC USB FS DUAL UART/FIFO 48-LQFP
MODULE USB ADAPTER FOR FT2232D
MOD VINCULUM EVAL KIT EU CONN
MOD VINCULUM EVAL KIT JAP CONN
MOD VINCULUM EVAL KIT UK CONN